项目编号:mcuclub-jj-037
51单片机实物设计简介:
单片机类型:STC89C52
具体功能:
1、通过DS1302同步时间,可设定自动开电热毯时间,可通过按键关闭电热毯
2、通过防水式DS18B20进行测温,当温度值大于设置的危险值时,进行声光报警
3、通过MQ-2检测烟雾值,当烟雾值大于设置的最大值时,进行声光报警
4、通过按键可设置保温温度区间,当通过一个按键启动电热毯时,两个加热片同时工作,此时,处于加热模式,当温度加到大于设置的温度区间最大值时,两个加热片停止工作。当温度小于设置的温度区间最小值时,启动一个加热片进行工作,直到大于设置的温度区间最大值,此时为保温模式
5、通过显示屏显示数据
扩展功能:通过蓝牙模块将测量数据发送到手机端,并可以控制开始和关闭
实物演示视频:
打开视频声音方法:鼠标放在视频中,点击右下角小喇叭图形即可;视频放大后不清晰,可将鼠标放在视频上,点击“进入哔哩哔哩,观看更高清”
仿真演示视频:
打开视频声音方法:鼠标放在视频中,点击右下角小喇叭图形即可;视频放大后不清晰,可将鼠标放在视频上,点击“进入哔哩哔哩,观看更高清”
电子版资料介绍视频:
打开视频声音方法:鼠标放在视频中,点击右下角小喇叭图形即可;视频放大后不清晰,可将鼠标放在视频上,点击“进入哔哩哔哩,观看更高清”
电子版实物资料预览

实物图
底板:底板在嘉立创进行打板,为绿色PCB板,两层板,厚度1.2,上下覆铜接地。元器件基本上为插针式,个别降压芯片会使用贴片式。
供电接口:TYPE-C

电子版仿真资料预览

仿真图
仿真软件版本:proteus8.17 (本站提供该软件免费下载链接)
电路连线方式:网络标号连线方式
注意:部分实物元器件仿真中没有,仿真中会用其他工作原理相似的元件代替,这样可能导致实物程序和仿真程序不一样

原理图
软件版本:AD2013 (本站提供该软件免费下载链接)
电路连线方式:网络标号连线方式
注意:原理图只是画出了模块的引脚图,而并不是模块的内部结构原理图

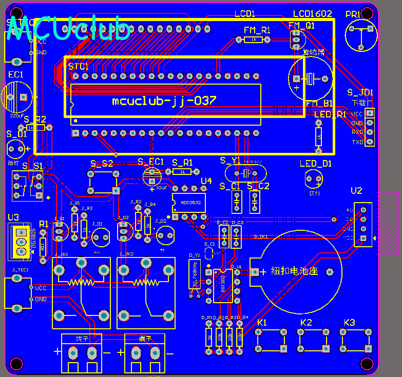
PCB图
软件版本:AD2013 (本站提供该软件免费下载链接)
PCB图是由原理图导出,封装很大一部分都是作者自己绘制,不提供封装库,只提供连接好的源文件,可以直接在嘉立创进行打板。两层板,上下覆铜接地。
注意:PCB图中间有一个项目编号,隐藏在单片机底座下,插入单片机后不会看到。如果想截没有项目编号的PCB图,可在PCB源文件中点击删除。另外,如果想在实物PCB板上加自己的信息(比如日期、学号、姓名等),可联系客服。

系统框图
绘制软件:VISIO (本站提供该软件免费下载链接)

软件设计流程
绘制软件:VISIO (本站提供该软件免费下载链接)

开题报告
下图为开题报告整体框架模板,基本上所有项目的开题报告格式都如下所示,但由于部分院校要求不一致,可能有一小部分格式有所变动。

购买后可查看具体内容!
设计说明书
总字数:19000+
摘 要
随着人们对生活水平改善,电热毯被越来越多的人青睐,在生活中扮演越来越重要的作用。本文基于51 单片机设计了一款智能电热毯。单片机作为主控芯片,对多个温度传感器进行实时采集,并于设定温度进行比较,一旦采集到的温度大于设定值,继电器断开关断电源。温度传感器分布于电热毯的四周用于温度的实时监测。该设计可以满足用户自行设置温度、时间的需求;具有智能安全的特点可以实现自动断电上电功能,使得人们对温度进行有效控制。本设计可以实现人们对温度在一定程度上进行了解和控制,所以具有一定的研究价值和实际意义。
关键词:51单片机;温度采集;加热片
Abstract
With the improvement of people’s living standards, electric blankets are favored by more and more people and play an increasingly important role in life. This paper designs an intelligent electric blanket based on 51 single chip microcomputer. As the main control chip, the single chip microcomputer collects several temperature sensors in real time and compares them with the set temperature. Once the collected temperature is greater than the set value, the relay will cut off the switch and power supply. Temperature sensors are distributed around the electric blanket for real-time temperature monitoring. The design can meet the needs of users to set the temperature and time by themselves; With intelligent and safe features, it can realize the function of automatic power off and power on, so that people can effectively control the temperature. This design can realize people’s understanding and control of temperature to a certain extent, so it has certain research value and practical significance.
Key words: 51 single chip microcomputer; Temperature acquisition; Heating sheet;
目 录
摘要
第一章 绪论
1.1 选题背景及实际意义
1.2 国内外研究现状
1.3 本论文研究目标与框架
第二章 系统设计方案
2.1 整体设计方案
2.2 主要元器件选择
2.2.1 主控芯片选择
2.2.2 显示方案选择
2.2.3 测温方案选择
第三章 硬件设计
3.1 单片机最小系统
3.1.1 主控模块电路
3.1.2 晶振电路
3.1.3 复位电路
3.1.4电源电路
3.2 防水温度检测模块电路
3.3 按键模块电路
3.4 继电器控制电路
3.5 显示模块电路
3.6 蓝牙模块电路
第四章 软件设计
4.1 编程软件介绍
4.2 系统主流程设计
4.3 独立按键
4.4 温度检测模块子流程
4.5 时钟模块子流程
4.6 A/D模数转换子流程
4.7 LCD1602液晶显示子流程
4.8 蓝牙模块子流程
第五章 仿真测试
5.1 系统仿真调试
5.2 加热仿真运行测试
5.3 声光报警仿真运行测试
5.4 定时仿真运行测试
5.5 蓝牙测控仿真测试
第六章 实物测试
6.1 系统硬件调试
6.2 加热实物运行测试
6.3 声光报警实物运行测试
6.4 定时实物运行测试
6.5 蓝牙测控仿真测试
第六章 结论
参考文献
致谢
附录
附录1:原理图
附录2:PCB
附录2:程序
购买后可查看具体内容!
答辩PPT
下图为答辩PPT整体框架模板,基本上所有项目的答辩PPT格式都如下所示,但由于部分院校要求不一致,可能有一小部分格式有所变动。

购买后可查看具体内容!