视频放大后不清晰,可将鼠标放在视频上,右上角出现“去bilibili观看”进行点击,转到B站观看清晰版本
设计简介:
项目编号:mcuclub-fz-030
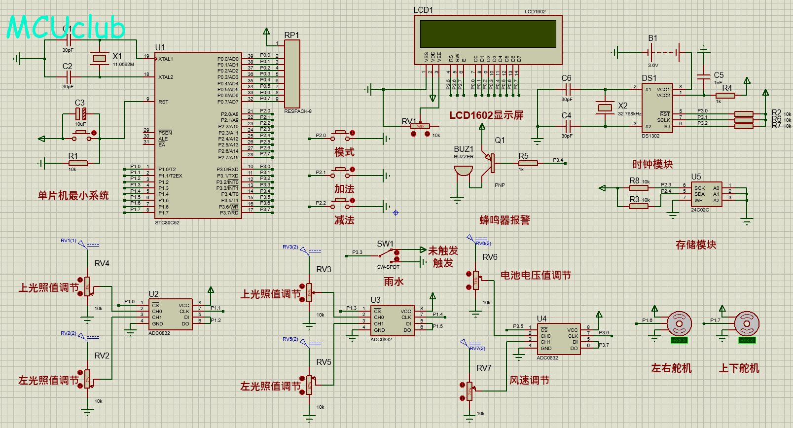
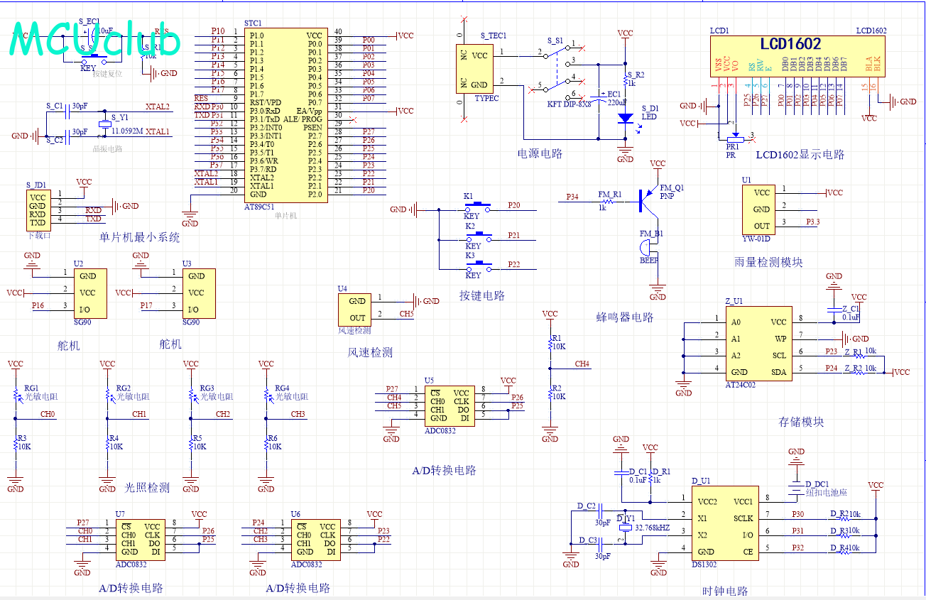
单片机类型:STC89C52
具体功能:
1、通过DS1302获取时间,规定在早上6点到下午18点期间,允许太阳能板进行追光,可按键修正时间
2、通过四个光敏电阻,配合2个舵机,使得太阳能板朝着光照最强的方向转动
3、通过雨水检测模块检测是否下雨,当下雨后,自动将太阳板树立,风速大于设置最大值,自动将太阳能板放平
4、通过电位器配合ADC0832模拟采集太阳能板的电压,如果在允许太阳能板进行追光时检测到电压低于3V,则说明太阳能板损坏,进行蜂鸣器报警
5、通过AT24C02保存异常信息,包括时间和损坏,可通过按键查看
6、通过LCD1602显示数据(正常界面显示时间,异常界面切换显示)
资料预览
仿真图:

总体仿真资料:

原理图:

软件设计流程:

系统框图:

本设计以AT89C51单片机为核心控制器,加上其他的模块一起组成太阳能追光的整个系统,其中包含中控部分、输入部分和输出部分。中控部分采用了AT89C51单片机,其主要作用是获取输入的部分数据,经过内部处理,控制输出部分。输入由七部分组成,第一部分是电量检测模块,将检测的电量通过模数转将电量传输到单片机;第二部分是风速检测模块检测当前环境的风速;第三部分是光照强度检测模块检测当前的光照强度;第四部分是雨量检测模块,检测当前是否下雨;第五部分是时钟模块获取当前的时间;第六部分是按键模块,通过按键模块设置阈值等;第七部分是供电模块,通过该模块可给整个系统进行供电。输出通过四部分组成;第一部分是显示模块,显示当前检测的参数;第二部分是报警模块,检测到太阳能板损坏,进行蜂鸣器报警;第三部分是存储模块,将当前的信息,时间和太阳能板损坏信息经常存储;第四部分是舵机,通过舵机控制太阳能板的旋转。
硬件清单:

声明:本站所有文章,如无特殊说明或标注,均为本站原创发布。任何个人或组织,在未征得本站同意时,禁止复制、盗用、采集、发布本站内容到任何网站、书籍等各类媒体平台。如若本站内容侵犯了原著者的合法权益,可联系我们进行处理。