视频放大后不清晰,可将鼠标放在视频上,右上角出现“去bilibili观看”进行点击,转到B站观看清晰版本
设计简介:
项目名:避障小车(仿真)
项目编号:mcuclub-fz-029
单片机类型:STC89C52
具体功能:
1、通过一对红外寻迹管进行寻迹,在寻迹过程中,通过超声波检测前方障碍物,当检测到障碍物距离小于50cm大于30cm,蜂鸣器报警,当检测到障碍物距离小于等于30cm时,自动停车,直到障碍物移除
2、通过蓝牙控制小车前进、后退、左转、右转、停止、加速向前、减速向前,通过超声波检测前方障碍物,当检测到障碍物距离小于50cm大于30cm,蜂鸣器报警,当检测到障碍物距离小于等于30cm时自动避开障碍物
3、通过红外测速管进行测速,并将速度值和路程发送到手机端上进行显示
4、通过DS18B20进行测温,可将数据发送到手机端进行显示
资料预览
仿真图:

总体仿真资料:

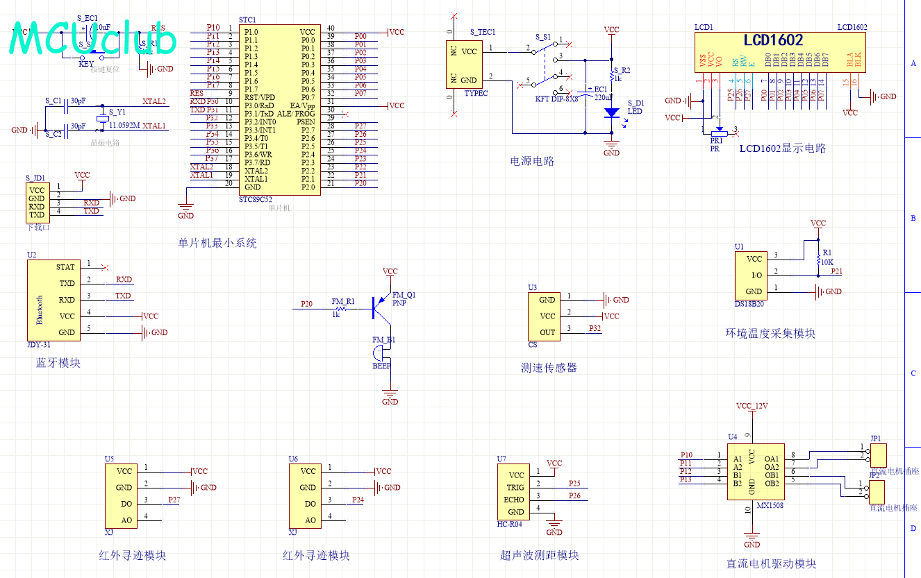
原理图:

软件设计流程:

系统框图:

本设计以STC89C52单片机为核心控制器,加上其他的模块一起组成蓝牙循迹避障的整个系统,其中包含中控部分、输入部分和输出部分。中控部分采用了STC89C52单片机,其主要作用是获取输入的部分数据,经过内部处理,控制输出部分。输入由七部分组成,第一部分是温度检测模块检测当前环境温度;第二部分是速度检测模块,检测当前车辆的速度;第三部分是超声波测距模块,用于检测小车前方的障碍物;第四部分是左红外循迹模块,用于检测小车左边的黑线,当小车检测到左边的黑边时,控制小车右移使得小车不偏离;第五部分是右红外循迹模块,用于检测小车右边的黑线,当小车检测到右边的黑边时,控制小车左移使得小车不偏离;第六部分是手机和蓝牙组成的模块,用户可以通过手机和蓝牙控制小车的运行;第七部分是供电模块,通过该模块可给整个系统进行供电。输出通过直流电机驱动模块控制小车的左右车轮;输出通过两个部分组成,检测在寻迹过程中,通过超声波检测前方障碍物,当检测到障碍物距离小于50cm大于30cm,蜂鸣器报警;第二部分是电机驱动模块,通过该模块控制小车的运行。
硬件清单:

声明:本站所有文章,如无特殊说明或标注,均为本站原创发布。任何个人或组织,在未征得本站同意时,禁止复制、盗用、采集、发布本站内容到任何网站、书籍等各类媒体平台。如若本站内容侵犯了原著者的合法权益,可联系我们进行处理。