项目编号:mcuclub-042
设计简介:
项目名称:车内环境监测(仿真)
项目编号:fz-042
功能简介:
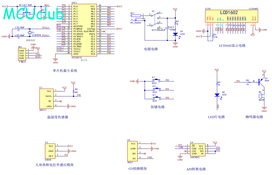
单片机:STC89C52
功能:
1、通过DHT11检测温湿度
2、通过MQ-7检测CO
3、通过人体热释电检测是否有人,如果有人,此时CO大于设置最大值,则声光报警
4、通过按键可设置CO最大值
5、通过LCD1602显示温湿度、CO浓度
资料预览
仿真图:

总体仿真资料:

原理图:

软件设计流程:

系统框图:
本次设计以车内环境为应用场景,实现检测车内温湿度、车内CO浓度、车内是否有人。设计主要包含主控芯片控制模块,蜂鸣器声光报警、LCD1602显示模块。本设计通过实时监测车内的温湿度、CO浓度、车内是否有人,当监测到车内有人,且当前车内的CO大于用户设置的最大值,进行声光报警提醒用户。
本设计以STC89C52单片机为核心控制器,加上其他的模块一起组成车内环境监测的整个系统,其中包含中控部分、输入部分和输出部分。中控部分采用了STC89C52单片机,其主要作用是获取输入部分数据,经过内部处理,控制输出部分。输入由五部分组成,第一部分是温湿度检测模块,通过该模块可检测当前车内的温湿度;第二部分是CO检测模块,通过该模块可检测当前的CO值;第三部分是人体热释电检测模块,检测当前车内是否有人;第四部分是独立按键,通过三个独立按键切换界面和设置CO的最值;第五部分是供电电路,给整个系统进行供电。输出由两部分组成,第一部分是LCD1602液晶显示模块,将检测的车内的温湿度值、CO值显示在液晶显示屏上;第二部分是声光报警模块,当检测到车内有人,且当前的CO检测值大于用户设置的最大值,进行声光报警,

硬件清单:

声明:本站所有文章,如无特殊说明或标注,均为本站原创发布。任何个人或组织,在未征得本站同意时,禁止复制、盗用、采集、发布本站内容到任何网站、书籍等各类媒体平台。如若本站内容侵犯了原著者的合法权益,可联系我们进行处理。另外,本站所提供的资源均只能用于学习参考,请勿直接商用或其他方式使用,若由此引起的所有纠纷,一切责任均由使用者承担。