项目编号:mcuclub-yq-001
51单片机实物设计简介:
单片机型号:STC89C52
具体功能:
1、通过DS18B20测量温度,当温度超过上下限,进行加热或制冷
2、间隔固定时间,通过步进电机进行翻蛋(转30°)
3、通过按键设置温度上下限,及间隔时间、手动翻蛋
4、通过显示屏显示测量数据及倒计时时间
扩展功能:通过蓝牙模块将测量数据发送到手机端,并可以控制翻蛋
实物演示视频:
打开视频声音方法:鼠标放在视频中,点击右下角小喇叭图形即可;视频放大后不清晰,可将鼠标放在视频上,点击“进入哔哩哔哩,观看更高清”
仿真演示视频:
打开视频声音方法:鼠标放在视频中,点击右下角小喇叭图形即可;视频放大后不清晰,可将鼠标放在视频上,点击“进入哔哩哔哩,观看更高清”
电子版资料介绍视频:
打开视频声音方法:鼠标放在视频中,点击右下角小喇叭图形即可;视频放大后不清晰,可将鼠标放在视频上,点击“进入哔哩哔哩,观看更高清”
电子版实物资料预览

实物图
底板:底板在嘉立创进行打板,为绿色PCB板,两层板,厚度1.2,上下覆铜接地。元器件基本上为插针式,个别降压芯片会使用贴片式。
供电接口:TYPE-C

电子版仿真资料预览

仿真图
仿真软件版本:proteus8.17 (本站提供该软件免费下载链接)
电路连线方式:网络标号连线方式
注意:部分实物元器件仿真中没有,仿真中会用其他工作原理相似的元件代替,这样可能导致实物程序和仿真程序不一样

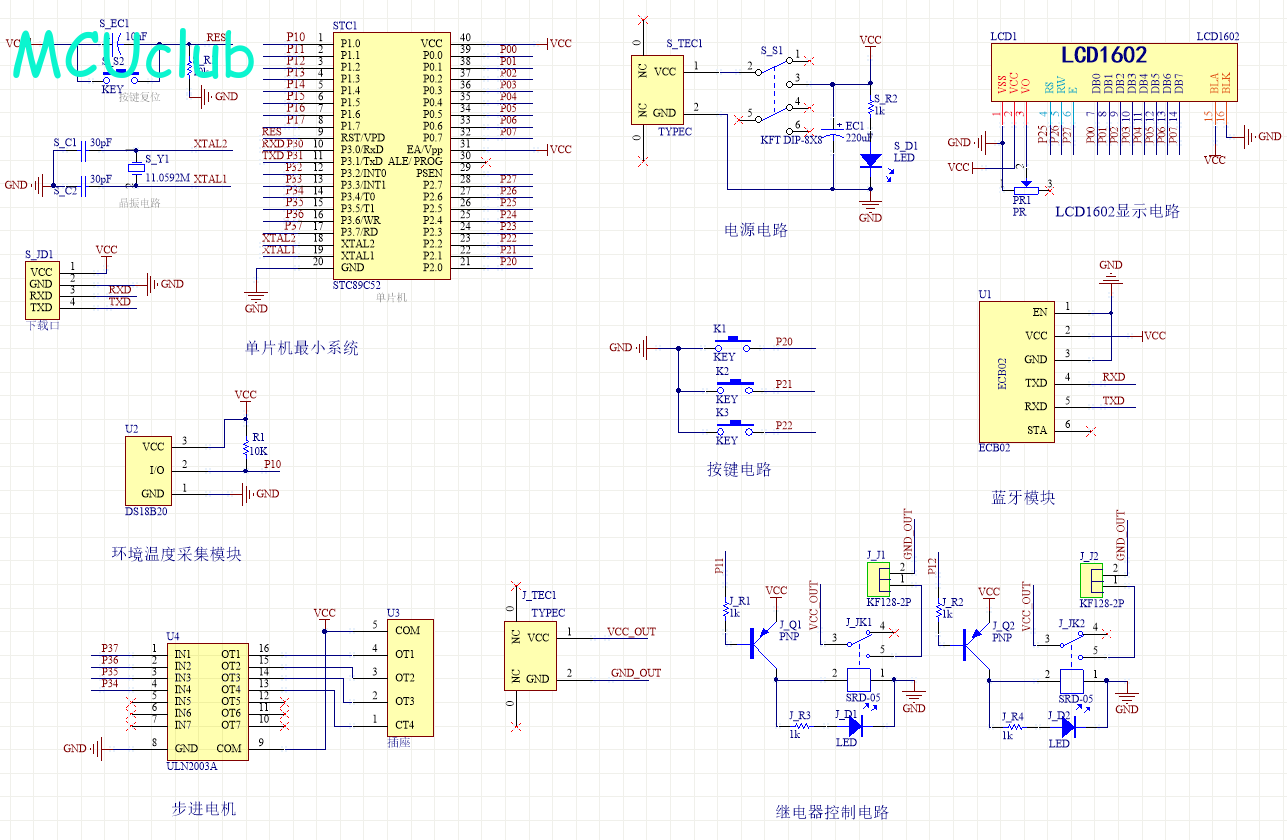
原理图
软件版本:AD2013 (本站提供该软件免费下载链接)
电路连线方式:网络标号连线方式
注意:原理图只是画出了模块的引脚图,而并不是模块的内部结构原理图

PCB图
软件版本:AD2013 (本站提供该软件免费下载链接)
PCB图是由原理图导出,封装很大一部分都是作者自己绘制,不提供封装库,只提供连接好的源文件,可以直接在嘉立创进行打板。两层板,上下覆铜接地。
注意:PCB图中间有一个项目编号,隐藏在单片机底座下,插入单片机后不会看到。如果想截没有项目编号的PCB图,可在PCB源文件中点击删除。另外,如果想在实物PCB板上加自己的信息(比如日期、学号、姓名等),可联系客服。

系统框图
绘制软件:VISIO (本站提供该软件免费下载链接)

软件设计流程
绘制软件:VISIO (本站提供该软件免费下载链接)

开题报告
下图为开题报告整体框架模板,基本上所有项目的开题报告格式都如下所示,但由于部分院校要求不一致,可能有一小部分格式有所变动。

购买后可查看具体内容!
设计说明书
总字数:15000+
摘 要
由于鸡,鸡蛋的营养价值比较高,而且具有价格低营养丰富等特点,鸡蛋,鸡肉已成为日常生活中不可缺少的食品。所以使得小鸡孵出的主要设备——仿生学原理制造出的孵化箱设备应运而生。本课题通过DS18B20测量温度,当温度超过上下限,进行加热或制冷,间隔固定时间,通过步进电机进行翻蛋(转30°),利用单片机原理与接口技术、传感器技术、数字电路电子技术、模拟电子技术等相关基本理论知识并结合实际,孵化机温度控制系统的设计,以适应在孵化温度,孵化率和提高儿童健康水平。
关键词:孵化箱;STC89C52单片机;DS18B20温度传感器;LED驱动
Abstract
Due to the high nutritional value of chicken and eggs, and the low price and rich nutrition, eggs and chicken have become indispensable foods in daily life. Therefore, the incubator equipment manufactured by the principle of bionics, the main equipment for chicken hatching, came into being.This topic uses DS18B20 to measure the temperature. When the temperature exceeds the upper and lower limits, it will be heated or cooled at a fixed interval. It will turn the eggs (turn 30 °) through a stepping motor. Using the principle of single chip microcomputer and related basic theoretical knowledge such as interface technology, sensor technology, digital circuit electronics technology, analog electronics technology, combined with practice, the incubator temperature control system is designed to adapt to the incubation temperature, Incubation rate and improvement of children’s health.
Key words: incubator; STC89C52 single chip microcomputer; DS18B20 temperature sensor; LED drive.
目 录
1 绪论
1.1 课题背景
1.2 国内外研究现状和发展趋势
1.3 本课题的研究内容
2 系统总体方案
2.1控制方式的选择
2.1.1 主控芯片方案选择
2.1.2 显示模块方案选择
2.1.3 按键模块方案选择
2.2 系统结构设计
3 硬件电路设计
3.1 单片机最小系统
3.1.1主控模块电路
3.1.2 晶振电路
3.1.3 复位电路
3.1.4 电源电路
3.1.5下载电路
3.2环境温度采集模块
3.3 步进电机模块
3.4 继电器控制模块
3.5 LCD1602显示电路
3.6 独立按键电路
3.7蓝牙模块(ECB02)
4 系统程序设计
4.1 编程软件介绍
4.2 系统主流程设计
4.3 独立按键
4.4 温度检测模块子流程
4.5 LCD1602液晶显示子流程
4.6 步进电机子流程
4.7 蓝牙模块子流程
5 仿真测试
5.1整体仿真测试
5.2 温度仿真测试
5.3 翻蛋时间仿真测试
6 实物测试
6.1整体实物测试
6.2 温度实物测试
6.3 翻蛋时间实物测试
总结
致 谢
参考文献
附 录
附录A:原理图
附录B:PCB
附录C:主程序
购买后可查看具体内容!
答辩PPT
下图为答辩PPT整体框架模板,基本上所有项目的答辩PPT格式都如下所示,但由于部分院校要求不一致,可能有一小部分格式有所变动。

购买后可查看具体内容!