项目编号:mcuclub-hj-002
51单片机实物设计简介:
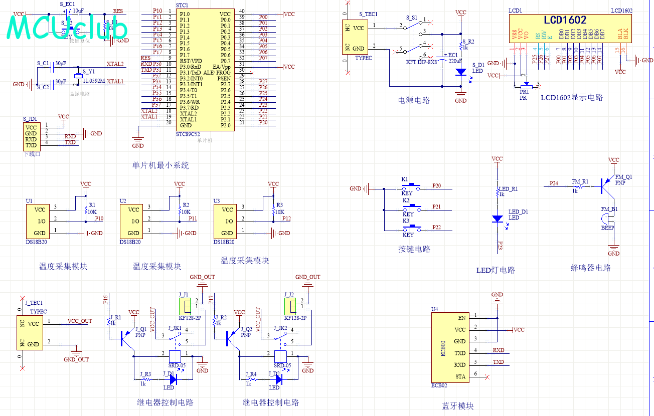
单片机型号:STC89C52
功能简介:
1、通过三个DS18B20测量环境温度平均值,当温度不在设定的上下限值之内时,进行相应的加热制冷,并进行声光报警
2、通过按键设置温度上下限值,可以手动控制加热制冷、切换模式
3、通过显示屏显示数据
扩展功能:通过蓝牙模块将测量数据发送到手机端,手机端可以设置温度上下限,并可以远程控制加热制冷、切换模式
实物演示视频:
打开视频声音方法:鼠标放在视频中,点击右下角小喇叭图形即可;视频放大后不清晰,可将鼠标放在视频上,点击“进入哔哩哔哩,观看更高清”
仿真演示视频:
打开视频声音方法:鼠标放在视频中,点击右下角小喇叭图形即可;视频放大后不清晰,可将鼠标放在视频上,点击“进入哔哩哔哩,观看更高清”
电子版资料介绍视频:
打开视频声音方法:鼠标放在视频中,点击右下角小喇叭图形即可;视频放大后不清晰,可将鼠标放在视频上,点击“进入哔哩哔哩,观看更高清”
电子版实物资料预览

实物图
底板:底板在嘉立创进行打板,为绿色PCB板,两层板,厚度1.2,上下覆铜接地。元器件基本上为插针式,个别降压芯片会使用贴片式。
供电接口:TYPE-C

电子版仿真资料预览

仿真图
仿真软件版本:proteus8.17 (本站提供该软件免费下载链接)
电路连线方式:网络标号连线方式
注意:部分实物元器件仿真中没有,仿真中会用其他工作原理相似的元件代替,这样可能导致实物程序和仿真程序不一样

原理图
软件版本:AD2013 (本站提供该软件免费下载链接)
电路连线方式:网络标号连线方式
注意:原理图只是画出了模块的引脚图,而并不是模块的内部结构原理图

PCB图
软件版本:AD2013 (本站提供该软件免费下载链接)
PCB图是由原理图导出,封装很大一部分都是作者自己绘制,不提供封装库,只提供连接好的源文件,可以直接在嘉立创进行打板。两层板,上下覆铜接地。
注意:PCB图中间有一个项目编号,隐藏在单片机底座下,插入单片机后不会看到。如果想截没有项目编号的PCB图,可在PCB源文件中点击删除。另外,如果想在实物PCB板上加自己的信息(比如日期、学号、姓名等),可联系客服。

系统框图
绘制软件:VISIO (本站提供该软件免费下载链接)

软件设计流程
绘制软件:VISIO (本站提供该软件免费下载链接)

开题报告
下图为开题报告整体框架模板,基本上所有项目的开题报告格式都如下所示,但由于部分院校要求不一致,可能有一小部分格式有所变动。

购买后可查看具体内容!
设计说明书
总字数:17000+
摘 要
本文主要介绍多路温度采集控制系统,通过对多路温度进行检测,然后通过从机单片机进行处理,可以将检测的实时温度显示在显示屏上,并可以根据实际需求设置温度的最大值和最小值,在温度传感器检测的温度超过设置的最大值或者最小值的时候,进行蜂鸣器报警提醒工作人员并自动打开制冷片或者加热片进行工作,通过对阈值温度采取适当的措施,使得人们对温度进行有效控制。此外用户可以手机通过蓝牙连接设备,远程非接触控制加热制冷继电器的打开或者关闭,及其远程查看当前的温度和控制模式。本设计可以实现人们对温度在一定程度上进行了解和控制,所以具有一定的研究价值和实际意义。
关键词:STC89C52单片机;温度采集;加热片;报警;制冷片
Abstract
Multi-channel temperature acquisition control system were introduced in this paper, based on the multi-channel temperature testing, single chip microcomputer for processing, and then through the machine can detect the real-time temperature display on the LCD screen, and can be set according to the actual demand maximum and minimum temperature, the temperature sensor to detect temperature more than set the maximum or minimum value, Buzzer alarm to remind the staff and automatically open the refrigeration or heating plate for work, through the threshold temperature to take appropriate measures, so that people can effectively control the temperature. In addition, the user can connect the device through Bluetooth, remotely control the opening or closing of the heating and cooling relay, and remotely view the current temperature and control mode. This design can realize people to understand and control the temperature to a certain extent, so it has a certain research value and practical significance.
Key words: STC89C52 MCU; Temperature acquisition; Heat slices. Call the police; Refrigeration piece
目 录
摘要
Abstract
第一章 绪论
1.1 选题背景及实际意义
1.2 国内外研究现状
1.3 本论文研究目标与框架
第二章 系统设计方案
2.1 整体设计方案
2.2 主要元器件选择
2.2.1 主控芯片选择
2.2.2 显示方案选择
2.2.3 测温方案选择
第三章 硬件设计
3.1 单片机最小系统
3.1.1 主控模块电路
3.1.2 复位电路
3.1.3 电源电路
3.1.4 下载电路
3.2 温度检测模块电路
3.3 报警模块电路
3.4 按键模块电路
3.5 继电器控制电路
3.6 显示模块电路
3.7 蓝牙模块电路
第四章 软件设计
4.1 编程软件介绍
4.2 系统主流程设计
4.3 独立按键
4.4 温度检测模块子流程
4.5 蓝牙模块子流程
4.6 LCD1602液晶显示子流程
第五章 仿真测试
5.1 整体仿真测试
5.2 仿真运行测试
5.3参数设置仿真测试
5.4 蓝牙测控仿真测试
5.5 本章小结
第六章 系统安装与调试
6.1 系统硬件调试
6.2 实物运行测试
6.3 参数设置实物测试
6.4 蓝牙测控实物测试
第七章 结论
参考文献
致谢
附录
附录1:原理图
附录2:PCB
附录2:主程序
购买后可查看具体内容!
答辩PPT
下图为答辩PPT整体框架模板,基本上所有项目的答辩PPT格式都如下所示,但由于部分院校要求不一致,可能有一小部分格式有所变动。

购买后可查看具体内容!