项目编号:mcuclub-jj-046
51单片机实物设计简介:
单片机类型:STC89C52
具体功能:
1、以一个单片机作为控制遥控器,另一个单片机控制系统为被遥控对象;
2、用遥控器的5个遥控开关,控制遥控对象的5个单元开关通断;
3、能实现5个电源开关状态显示;
4、能实现定时开关某一个电源开关
5、能实现灯光亮度连续调节
6、有一个按键控制总电源的开关
扩展功能:主机添加蓝牙模块,可通过手机端控制或从机端一起控制主机
实物演示视频:
打开视频声音方法:鼠标放在视频中,点击右下角小喇叭图形即可;视频放大后不清晰,可将鼠标放在视频上,点击“进入哔哩哔哩,观看更高清”
仿真演示视频:
打开视频声音方法:鼠标放在视频中,点击右下角小喇叭图形即可;视频放大后不清晰,可将鼠标放在视频上,点击“进入哔哩哔哩,观看更高清”
电子版资料介绍视频:
打开视频声音方法:鼠标放在视频中,点击右下角小喇叭图形即可;视频放大后不清晰,可将鼠标放在视频上,点击“进入哔哩哔哩,观看更高清”
电子版实物资料预览

实物图
底板:底板在嘉立创进行打板,为绿色PCB板,两层板,厚度1.2,上下覆铜接地。元器件基本上为插针式,个别降压芯片会使用贴片式。
供电接口:TYPE-C

电子版仿真资料预览

仿真图
仿真软件版本:proteus8.17 (本站提供该软件免费下载链接)
电路连线方式:网络标号连线方式
注意:部分实物元器件仿真中没有,仿真中会用其他工作原理相似的元件代替,这样可能导致实物程序和仿真程序不一样

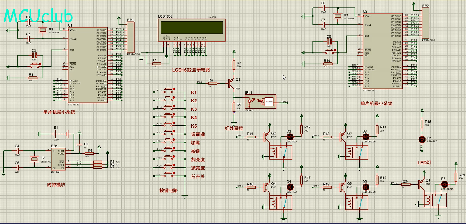
原理图
软件版本:AD2013 (本站提供该软件免费下载链接)
电路连线方式:网络标号连线方式
注意:原理图只是画出了模块的引脚图,而并不是模块的内部结构原理图
.png?imageView2/0/q/75|watermark/2/text/TUNVY2x1Yg==/font/Y29taWMgc2FucyBtcw==/fontsize/1200/fill/IzBCRjVDRg==/dissolve/100/gravity/NorthWest/dx/10/dy/10)
.png?imageView2/0/q/75|watermark/2/text/TUNVY2x1Yg==/font/Y29taWMgc2FucyBtcw==/fontsize/1200/fill/IzBCRjVDRg==/dissolve/100/gravity/NorthWest/dx/10/dy/10)
PCB图
软件版本:AD2013 (本站提供该软件免费下载链接)
PCB图是由原理图导出,封装很大一部分都是作者自己绘制,不提供封装库,只提供连接好的源文件,可以直接在嘉立创进行打板。两层板,上下覆铜接地。
注意:PCB图中间有一个项目编号,隐藏在单片机底座下,插入单片机后不会看到。如果想截没有项目编号的PCB图,可在PCB源文件中点击删除。另外,如果想在实物PCB板上加自己的信息(比如日期、学号、姓名等),可联系客服。
.png?imageView2/0/q/75|watermark/2/text/TUNVY2x1Yg==/font/Y29taWMgc2FucyBtcw==/fontsize/1200/fill/IzBCRjVDRg==/dissolve/100/gravity/NorthWest/dx/10/dy/10)
.png?imageView2/0/q/75|watermark/2/text/TUNVY2x1Yg==/font/Y29taWMgc2FucyBtcw==/fontsize/1200/fill/IzBCRjVDRg==/dissolve/100/gravity/NorthWest/dx/10/dy/10)
系统框图
绘制软件:VISIO (本站提供该软件免费下载链接)

软件设计流程
绘制软件:VISIO (本站提供该软件免费下载链接)

开题报告
下图为开题报告整体框架模板,基本上所有项目的开题报告格式都如下所示,但由于部分院校要求不一致,可能有一小部分格式有所变动。

购买后可查看具体内容!
设计说明书
总字数:21000+
摘 要
当前随着社会的发展,人们的习惯及其生活方式都发生较大的改变,人们越来越青睐那些控制简单方便的家居,当前很多用户家中的家居还是通过家居上的开关按键对其进行控制,因此人们希望有一个可以控制家中家居的按键开关;此次设计一款遥控器,通过一个遥控器控制家居中多个电器的开关,且可以通过该遥控器可以控制灯光的亮度连接进行调节,该设计通过软件配合硬件进行设计,其操作较为方便快捷,满足当前用户对家居控制的需求。
关键词 :家居;红外遥控;开关电源;灯光控制
Abstract
At present, with the development of society, people’s habits and lifestyles have changed greatly. People are more and more interested in those homes that are easy and convenient to control. At present, many users’ homes are still controlled by the switch keys on their homes, so people hope to have a key switch that can control their homes; This time, a remote controller is designed, which can control the switches of multiple appliances in the home through one remote controller, and can control the brightness connection of lights to adjust through this remote controller. This design is designed through software and hardware, which is convenient and fast to operate, and meets the current user’s demand for home control.
Key words: home; Infrared remote control; Switching power supply; Light control
目 录
摘要
Abstract
第一章 绪论
1.1 研究背景及实际意义
1.2 研究现状
1.3 研究目标
第二章 系统方案设计
2.1 主要元器件选择
2.1.1 主控芯片方案选择
2.1.2 按键模块方案选择
2.1.3 显示模块方案选择
2.1.4电源方案的选择
2.2 整体方案设计
第三章 硬件电路
3.1 单片机最小系统
3.1.1主控模块电路
3.1.2 晶振电路
3.1.3 复位电路
3.1.4 电源电路
3.1.5下载电路
3.2 红外对管模块电路
3.3 独立按键模块电路
3.4 LCD1602显示模块电路
3.5时钟模块(DS1302)
3.6继电器控制电路
3.7蓝牙(ECB02)
第四章 系统程序设计
4.1 编程软件介绍
4.2 系统主机主流程设计
4.3 系统从机主流程设计
4.4 独立按键
4.5 时钟模块子流程
4.6 LCD1602液晶显示子流程
4.7 蓝牙模块子流程
第五章 仿真测试
5.1 整体仿真测试图
5.2 总开关仿真测试
5.3 时钟模块仿真测试
5.3 蓝牙模块仿真测试
第六章 实物测试
6.1 整体实物测试图
6.2 总开关实物测试
6.3 时钟模块实物测试
6.4 蓝牙模块实物测试
总结
参考文献
致谢
附录
附录一:原理图
附录二:PCB
购买后可查看具体内容!
答辩PPT
下图为答辩PPT整体框架模板,基本上所有项目的答辩PPT格式都如下所示,但由于部分院校要求不一致,可能有一小部分格式有所变动。

购买后可查看具体内容!