项目编号:mcuclub-jj-047
51单片机实物设计简介:
单片机类型:STC89C52
具体功能:
1、通过继电器控制水泵,将水抽出经过流速传感器测出流速
2、通过超声波测出水位,当剩余水位低于设置最小值,则停止抽水,并声光报警3秒
3、通过按键可设置容器总高度、剩余水位最小值、手动开关水泵
4、通过显示屏显示数据
扩展功能:通过蓝牙模块将测量数据发送到手机端,并可以控制开关水泵
实物演示视频:
打开视频声音方法:鼠标放在视频中,点击右下角小喇叭图形即可;视频放大后不清晰,可将鼠标放在视频上,点击“进入哔哩哔哩,观看更高清”
仿真演示视频:
打开视频声音方法:鼠标放在视频中,点击右下角小喇叭图形即可;视频放大后不清晰,可将鼠标放在视频上,点击“进入哔哩哔哩,观看更高清”
电子版资料介绍视频:
打开视频声音方法:鼠标放在视频中,点击右下角小喇叭图形即可;视频放大后不清晰,可将鼠标放在视频上,点击“进入哔哩哔哩,观看更高清”
电子版实物资料预览

实物图
底板:底板在嘉立创进行打板,为绿色PCB板,两层板,厚度1.2,上下覆铜接地。元器件基本上为插针式,个别降压芯片会使用贴片式。
供电接口:TYPE-C

电子版仿真资料预览

仿真图
仿真软件版本:proteus8.17 (本站提供该软件免费下载链接)
电路连线方式:网络标号连线方式
注意:部分实物元器件仿真中没有,仿真中会用其他工作原理相似的元件代替,这样可能导致实物程序和仿真程序不一样

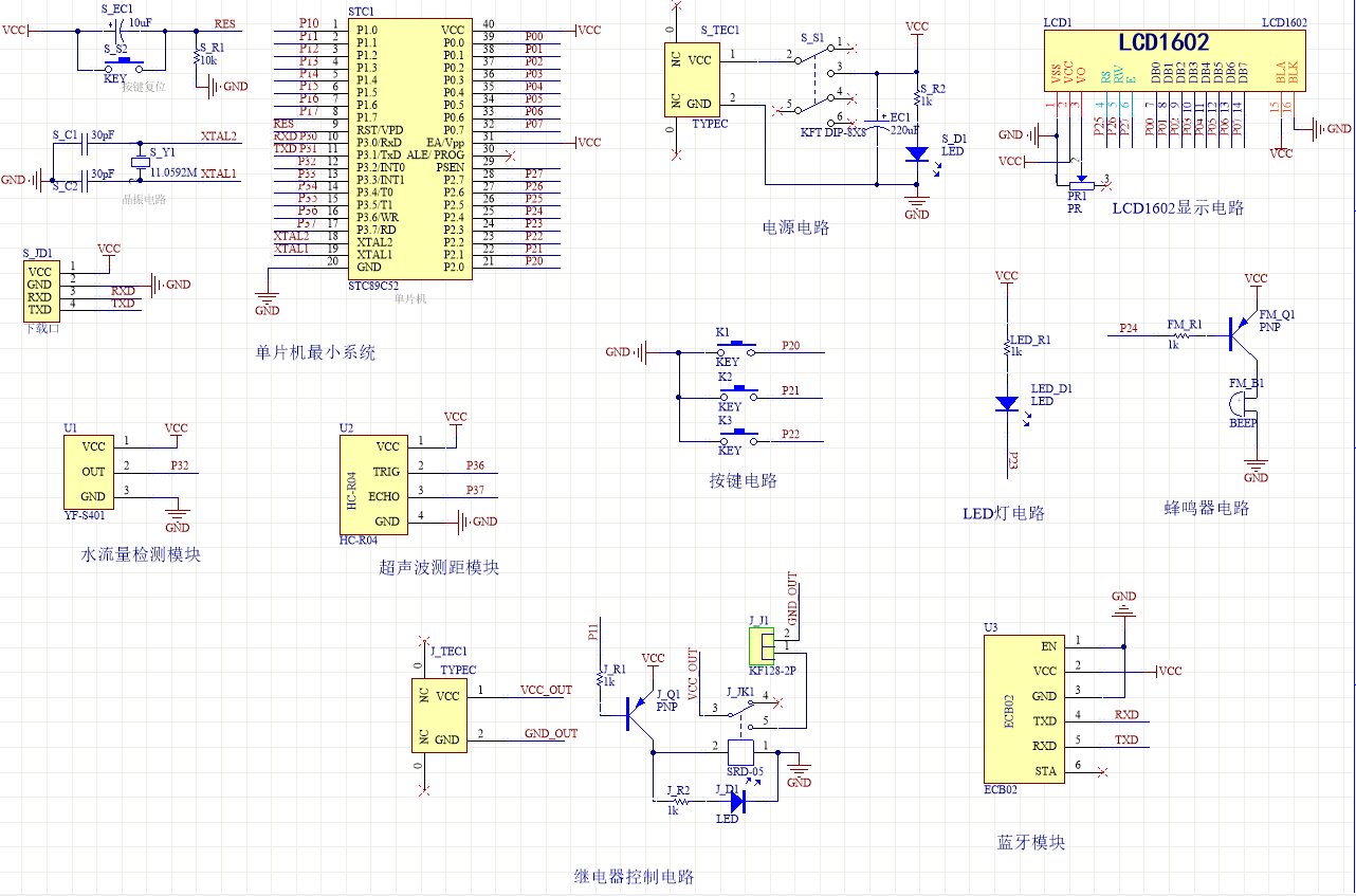
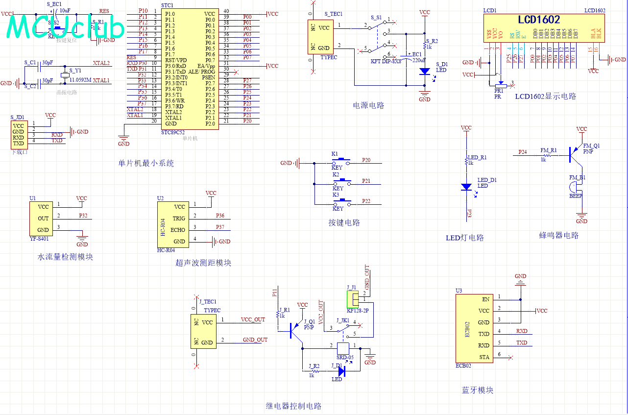
原理图
软件版本:AD2013 (本站提供该软件免费下载链接)
电路连线方式:网络标号连线方式
注意:原理图只是画出了模块的引脚图,而并不是模块的内部结构原理图

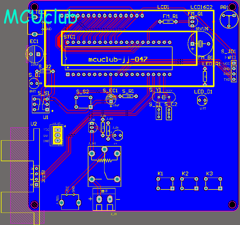
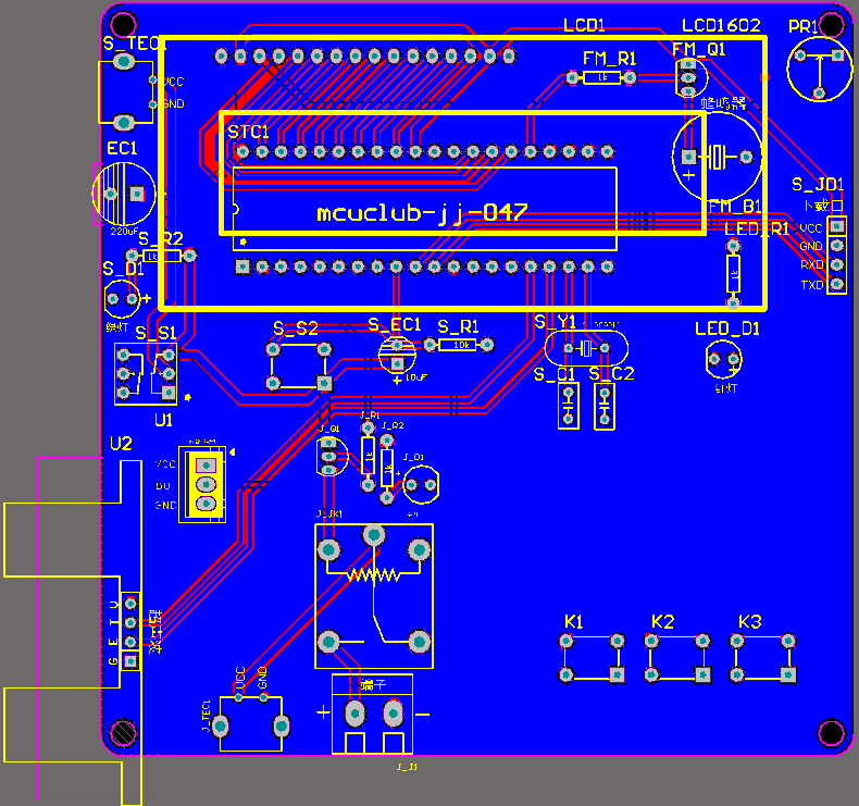
PCB图
软件版本:AD2013 (本站提供该软件免费下载链接)
PCB图是由原理图导出,封装很大一部分都是作者自己绘制,不提供封装库,只提供连接好的源文件,可以直接在嘉立创进行打板。两层板,上下覆铜接地。
注意:PCB图中间有一个项目编号,隐藏在单片机底座下,插入单片机后不会看到。如果想截没有项目编号的PCB图,可在PCB源文件中点击删除。另外,如果想在实物PCB板上加自己的信息(比如日期、学号、姓名等),可联系客服。

系统框图
绘制软件:VISIO (本站提供该软件免费下载链接)

软件设计流程
绘制软件:VISIO (本站提供该软件免费下载链接)

开题报告
下图为开题报告整体框架模板,基本上所有项目的开题报告格式都如下所示,但由于部分院校要求不一致,可能有一小部分格式有所变动。

购买后可查看具体内容!
设计说明书
总字数:14000+
摘 要
液位测量一直与自动化密切相关,几乎遍及生产与生活的各个领域。近年来由于新检测原理及微电子技术的发展和应用,使得液位测量仪更趋向小型化和智能化,逐步实现了故障诊断和报警,高精确度、高可靠性、安全性和多功能化。本文研制的液位和液体流速实时检测系统可以自动检测液位,精确测量液体流速,并能将每个下位机的液位和液体流速信号传送至上位机,在上位机对各个下位机的信号进行巡回检测和显示。当液位低于设定下限值、液体流速过高或过低时,在上位机和相应下位机都能发出声光报警,提醒有关人员及时处理。本系统以51单片机为核心,检测液体的液位、液体流速和有无气泡,从而可以显示、报警。同时与上位机通过无线方式传送每个下位机的数据。
关键词:液位检测、液体流量检测、单片机控制、无线通讯
Abstract
Level measurement has always been closely related to automation, almost in every field of production and life. In recent years, due to the development and application of new detection principle and micro-electronic technology, the liquid level measuring instrument tends to be miniaturized and intelligent, and gradually realizes fault diagnosis and alarm, high accuracy, high reliability, security and multi-function.The real-time detection system of liquid level and liquid velocity developed in this paper can automatically detect liquid level and accurately measure liquid velocity, and can transmit the signal of liquid level and liquid velocity of each lower machine to the upper machine, which can detect and display the signal of each lower machine on the upper machine. When the liquid level is lower than the set lower limit and the liquid flow rate is too high or too low, the upper computer and the corresponding lower computer can send sound and light alarm to remind the relevant personnel to deal with it in time. This system takes 8051 as the core, detects liquid level, liquid velocity and whether there are bubbles, thus can display, alarm. At the same time with the upper computer through wireless transmission of each lower computer data.
Keywords: liquid level detection, liquid flow detection, SCM control, wireless communication
目 录
摘要
目 录
第一章 绪论
1.1 研究背景及实际意义
1.2 国内外研究现状
1.3 研究目标
第二章 系统方案设计
2.1 主要元器件选择
2.2.1 主控芯片方案选择
2.2.2 显示模块方案选择
2.2.3 无线传输方案选择
2.2 整体方案设计
第三章 硬件电路
3.1 主控模块电路
3.2 显示模块电路
3.3 超声波模块电路
3.4 水流量检测模块电路
3.5 继电器模块电路
3.6按键模块电路
3.7 声光报警模块
3.8 蓝牙模块电路
第四章 软件设计
4.1 编程软件介绍
4.2 系统主流程设计
4.3 独立按键
4.4 超声波检测模块子流程
4.5 LCD1602液晶显示子流程
4.6 蓝牙模块子流程
第五章 仿真测试
5.1 仿真总体设计
5.2 上电仿真测试
5.3 流速仿真测试
5.4 水位检测仿真测试
5.5 蓝牙仿真测试
第六章 实物调试
6.1实物总体设计
6.2上电实物测试
6.3 流速实物测试
6.4 水位检测实物测试
6.5 蓝牙实物测试
总结
参考文献
致谢
附录
附录一:原理图
附录二:PCB
购买后可查看具体内容!
答辩PPT
下图为答辩PPT整体框架模板,基本上所有项目的答辩PPT格式都如下所示,但由于部分院校要求不一致,可能有一小部分格式有所变动。

购买后可查看具体内容!