项目编号:mcuclub-jj-048
51单片机实物设计简介:
单片机类型:STC89C52
具体功能:
1、通过继电器控制水泵,将水抽出经过流速传感器测出流速
2、通过防水式DS18B20测量水温,当超过上下限值时进行声光报警
3、通过按键设置温度上下限、水单价、以及启停水泵
4、通过显示屏显示水温、水流量、水单价、水总价
扩展功能:通过蓝牙模块将测量数据发送到手机端,并可以控制开关水泵
实物演示视频:
打开视频声音方法:鼠标放在视频中,点击右下角小喇叭图形即可;视频放大后不清晰,可将鼠标放在视频上,点击“进入哔哩哔哩,观看更高清”
仿真演示视频:
打开视频声音方法:鼠标放在视频中,点击右下角小喇叭图形即可;视频放大后不清晰,可将鼠标放在视频上,点击“进入哔哩哔哩,观看更高清”
电子版资料介绍视频:
打开视频声音方法:鼠标放在视频中,点击右下角小喇叭图形即可;视频放大后不清晰,可将鼠标放在视频上,点击“进入哔哩哔哩,观看更高清”
电子版实物资料预览

实物图
底板:底板在嘉立创进行打板,为绿色PCB板,两层板,厚度1.2,上下覆铜接地。元器件基本上为插针式,个别降压芯片会使用贴片式。
供电接口:TYPE-C

电子版仿真资料预览

仿真图
仿真软件版本:proteus8.17 (本站提供该软件免费下载链接)
电路连线方式:网络标号连线方式
注意:部分实物元器件仿真中没有,仿真中会用其他工作原理相似的元件代替,这样可能导致实物程序和仿真程序不一样

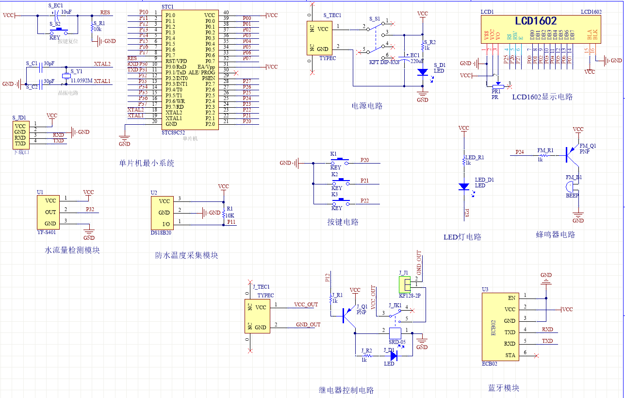
原理图
软件版本:AD2013 (本站提供该软件免费下载链接)
电路连线方式:网络标号连线方式
注意:原理图只是画出了模块的引脚图,而并不是模块的内部结构原理图

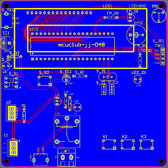
PCB图
软件版本:AD2013 (本站提供该软件免费下载链接)
PCB图是由原理图导出,封装很大一部分都是作者自己绘制,不提供封装库,只提供连接好的源文件,可以直接在嘉立创进行打板。两层板,上下覆铜接地。
注意:PCB图中间有一个项目编号,隐藏在单片机底座下,插入单片机后不会看到。如果想截没有项目编号的PCB图,可在PCB源文件中点击删除。另外,如果想在实物PCB板上加自己的信息(比如日期、学号、姓名等),可联系客服。

系统框图
绘制软件:VISIO (本站提供该软件免费下载链接)

软件设计流程
绘制软件:VISIO (本站提供该软件免费下载链接)

开题报告
下图为开题报告整体框架模板,基本上所有项目的开题报告格式都如下所示,但由于部分院校要求不一致,可能有一小部分格式有所变动。

购买后可查看具体内容!
设计说明书
总字数:15000+
摘 要
我国正处于一个资源与环境问题十分严峻的阶段,不仅是一个资源消耗大国,而且能源利用率很低,流量测控的重要性不仅在于它庞杂的应用范围,而且更是有效的节约了水、气等流动资源。此次设计一款水表水流量检测系统,可以对当前的水流量进行检测,并根据检测的水流量得出水价,并可以对当前的水流量的温度进行实时监测,并将监测的水温、水流量及其水价显示在液晶显示屏上,供用户进行查看。也可以通过按键对当前水流量的温度上下限制进行设置,不在设置的温度范围之内进行声光报警提醒,用户可以设置不同水流量的价格。
关键词:单片机;水表;水流量;温度检测模块
Abstract
Our country is in a serious stage of resources and environmental problems, not only a large resource consumption, but also energy utilization is very low, flow measurement and control is not only the importance of its complex application, but also effectively save water, gas and other flow resources. The design of a water meter water flow detection system, can detect the current water flow, and according to the detection of water flow water price, and can be real-time monitoring of the current water flow temperature, and the monitoring of water temperature, water flow and water price displayed on the LCD screen, for users to view. The upper and lower temperature limits of the current water flow can also be set by pressing the button. If the temperature is not within the set range, the sound and light alarm will be given to remind the user. The user can set the price of different water flow.
Keywords:single chip microcomputer; Water meter; Water flow; Temperature detection module
目 录
第一章 引言
1.1 课题研究背景与意义
1.2 国内外研究现状
1.3 功能目标
第二章 控制系统总体设计
2.1 系统整体方案设计思路
2.2 方案选择
2.2.1 单片机选型
2.2.2 温度传感器选型
2.2.3 显示器选型
第三章 硬件设计
3.1 单片机最小系统
3.1.1主控模块电路
3.1.2 晶振电路
3.1.3 复位电路
3.1.4 电源电路
3.1.5下载电路
3.2 显示模块电路设计
3.3 温度检测模块电路设计
3.4 水流量监测模块电路
3.5 继电器模块电路设计
3.6 声光报警模块电路
第四章 系统程序设计
4.1 编程软件介绍
4.2 主程序流程设计
4.3 按键函数流程设计
4.4 显示函数流程设计
4.5 处理函数流程设计
第五章 仿真测试
5.1 整体仿真测试
5.2 仿真运行测试
5.3 水流量检测仿真测试
5.4 水温检测仿真测试
第六章 实物测试
6.1 整体实物测试
6.2 实物运行测试
6.3 水流量检测实物测试
6.4 水温检测实物测试
结论
致谢
参考文献
附录
附录一:原理图
附录二:PCB
附录三:主程序
购买后可查看具体内容!
答辩PPT
下图为答辩PPT整体框架模板,基本上所有项目的答辩PPT格式都如下所示,但由于部分院校要求不一致,可能有一小部分格式有所变动。

购买后可查看具体内容!