视频放大后不清晰,可将鼠标放在视频上,右上角出现“去bilibili观看”进行点击,转到B站观看清晰版本
项目编号:mcuclub-501
实物链接:点击跳转
仿真链接:点击跳转
设计简介:
项目名:基于单片机的智能小车设计
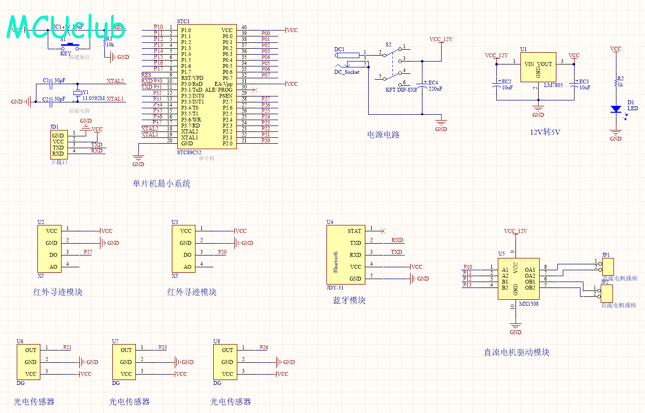
单片机:STC89C52
1、通过蓝牙可手机APP控制小车行驶,并通过3个光电传感器检测前方三个方向的障碍物,并能自动避障
2、通过红外寻迹管可自动寻迹,寻迹模式中,遇到障碍物则自动停止
资料预览
效果图:

总体实物资料:

原理图:

PCB:

软件设计流程:

系统框图:
本设计以STC89C52单片机为核心控制器,加上其他的模块一起组成智能小车的整个系统,其中包含中控部分、输入部分和输出部分。中控部分采用了STC89C52单片机,其主要作用是获取输入的部分数据,经过内部处理,控制输出部分。输入由三部分组成,第一部分是红外循迹模块,通过该模块检测小车距离左边黑线和右边黑线;第二部分是光电传感器,检测小车左边右边和前方的障碍物;第三部分是供电模块,通过该模块可给整个系统进行供电。输出由两部分组成,第一部分直流电机模块,控制小车车轮;第二部分是蓝牙模块和手机构成模块,用户可以使用手机控制小车运行。

硬件清单:

声明:本站所有文章,如无特殊说明或标注,均为本站原创发布。任何个人或组织,在未征得本站同意时,禁止复制、盗用、采集、发布本站内容到任何网站、书籍等各类媒体平台。如若本站内容侵犯了原著者的合法权益,可联系我们进行处理。另外,本站所提供的资源均只能用于学习参考,请勿直接商用或其他方式使用,若由此引起的所有纠纷,一切责任均由使用者承担。