视频放大后不清晰,可将鼠标放在视频上,右上角出现“去bilibili观看”进行点击,转到B站观看清晰版本
项目编号:mcuclub-ks-006
设计简介:
项目名:热敏电阻温度计
项目编号:mcuclub-ks-006
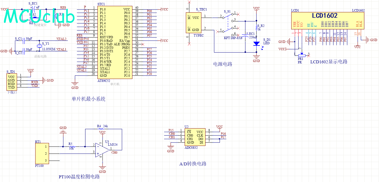
单片机类型:AT89C52
具体功能:
1、通过PT1100配合ADC0832测量温度,温度范围-55~110℃,精度0.1℃
2、通过LCD1602显示温度
资料预览
总体仿真资料:

原理图:

仿真图:

课程设计报告:
摘要
环境温度对人们的生活存在较大的影响,人们不仅仅需要对环境的温度进行检测,还需要对其他环境的温度进行检测,如大棚环境温度、工业生产环境温度及其物品的存储温度等;此次设计针对温度进行设计,该设计采用AT89C52单片机作为此次设计的主控芯片,采用LCD1602液晶显示检测的温度,采用温度检测模块PT100进行检测;通过仿真测试此次设计的温度检测可以实现对环境温度的实时和准确检测。
关键词:PT100温度检测;AT89C52主控单片机;LCD1602液晶显示
目 录
摘要 1
第一章 绪论 4
第二章 系统方案设计 6
第三章 硬件电路 9
第四章 软件设计 12
第五章 仿真测试 15
总结 16
参考文献 17
附录 18
声明:本站所有文章,如无特殊说明或标注,均为本站原创发布。任何个人或组织,在未征得本站同意时,禁止复制、盗用、采集、发布本站内容到任何网站、书籍等各类媒体平台。如若本站内容侵犯了原著者的合法权益,可联系我们进行处理。另外,本站所提供的资源均只能用于学习参考,请勿直接商用或其他方式使用,若由此引起的所有纠纷,一切责任均由使用者承担。