视频放大后不清晰,可将鼠标放在视频上,右上角出现“去bilibili观看”进行点击,转到B站观看清晰版本
项目编号:mcuclub-ks-014
设计简介:
项目名:双机之间的串行通行
单片机类型:AT89C52
具体功能:
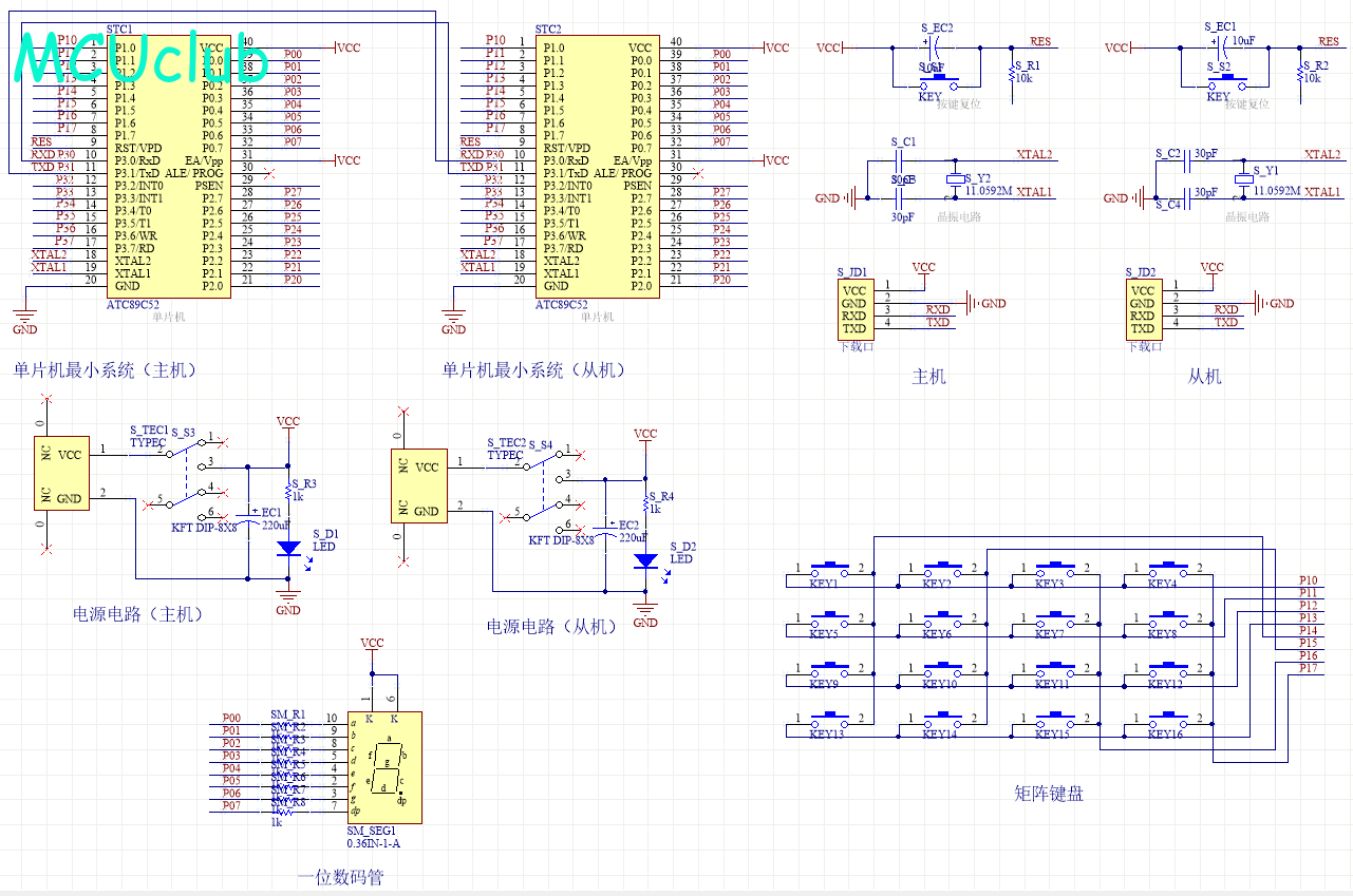
两片单片机利用串行口进行串行通信:串行通信用矩阵按键,将0~F 从主机传输到从机,
并显示在从机的数码管上实现串口通讯的验证,串行口工作方式为方式1的全双工串行通信。
资料预览
总体仿真资料:

原理图:

仿真图:

课程设计报告:
摘要
为解决将单片机串口的理论应用于实践的问题,在单片机串口教学中设计出双机通信案例。该案例使用两台单片机分别作为发送机和接收机,两台单片机串口均工作于方式一;发送机运行发送程序,用户通过按键按下键值,其键值通过串口传送到接收机;接收机运行接收程序,并将从串口接收到的数值在数码管上显示出来。该案例不但可以直观地展现出单片机串口通信的过程,还可以帮助学生掌握将单片机串口理论应用于实践的技能,因此,可以推广到高等学校单片机课程的教学中。
关键词:单片机;串口通信;中断
目 录
摘要
第一章 绪论
第二章 系统方案设计
第三章 硬件电路
第四章 软件设计
第五章 仿真测试
总结
参考文献
附录
声明:本站所有文章,如无特殊说明或标注,均为本站原创发布。任何个人或组织,在未征得本站同意时,禁止复制、盗用、采集、发布本站内容到任何网站、书籍等各类媒体平台。如若本站内容侵犯了原著者的合法权益,可联系我们进行处理。另外,本站所提供的资源均只能用于学习参考,请勿直接商用或其他方式使用,若由此引起的所有纠纷,一切责任均由使用者承担。