视频放大后不清晰,可将鼠标放在视频上,右上角出现“去bilibili观看”进行点击,转到B站观看清晰版本
设计简介:
项目:水位检测(仿真)
项目编号:mcuclub-fz-003
单片机:STC89C52
功能:
1、通过超声波检测模块检测水平面距离
2、通过按键设置水塔总高度、水位最大最小值
3、当剩余水位大于最大值,则启动抽水继电器,并声光报警;当水位小于最小值,则启动加水继电器,并声光报警;
4、通过LCD1602显示数据
资料预览
仿真图:

总体仿真资料:

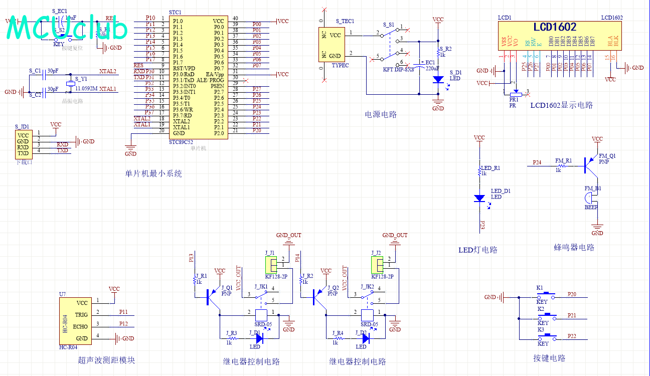
原理图:

软件设计流程:

系统框图:

本设计以单片机为核心控制器,加上其他模块一起组成此次设计水位监测的整个系统,其中包括中控部分、输入部分和输出部分。中控部分采用了单片机控制器,其主要作用是获取输入部分的数据,经过内部处理,逻辑判断,最终控制输出部分。输入由三部分组成,第一部分是超声波检测模块,通过该模块检测当前水位;第二部分是按键模块,通过该模块可以切换界面、设置不同的水位值;第三部分是供电模块,通过该模块可给整个系统进行供电。输出由三部分组成,第一部分是显示模块,通过该模块可以显示监测的数据以及设置的阈值;第二部分是声光报警模块,当监测值水位大于设置的最大值或者小于设置的最小值进行声光报警;第三部分是继电器模块,通过两个继电器,进行抽水和防水。具体系统框图如图3.1所示。
硬件清单:

声明:本站所有文章,如无特殊说明或标注,均为本站原创发布。任何个人或组织,在未征得本站同意时,禁止复制、盗用、采集、发布本站内容到任何网站、书籍等各类媒体平台。如若本站内容侵犯了原著者的合法权益,可联系我们进行处理。
声明:本站所有文章,如无特殊说明或标注,均为本站原创发布。任何个人或组织,在未征得本站同意时,禁止复制、盗用、采集、发布本站内容到任何网站、书籍等各类媒体平台。如若本站内容侵犯了原著者的合法权益,可联系我们进行处理。另外,本站所提供的资源均只能用于学习参考,请勿直接商用或其他方式使用,若由此引起的所有纠纷,一切责任均由使用者承担。