视频放大后不清晰,可将鼠标放在视频上,右上角出现“去bilibili观看”进行点击,转到B站观看清晰版本
设计简介:
项目名:存储柜
项目编号:mcuclub-fz-018
单片机类型:STC89C52
具体功能:
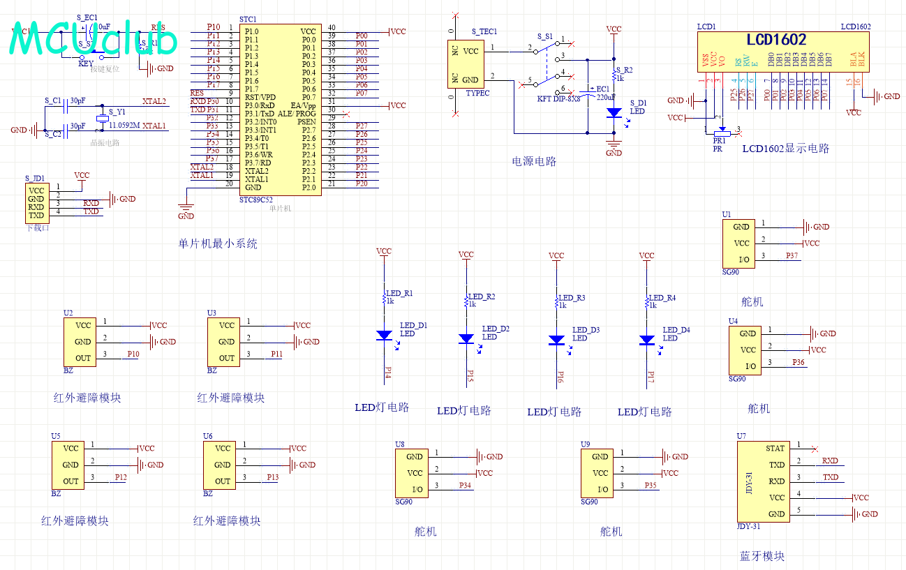
1、通过4个红外避障管和四个舵机模拟四个储物柜,当触发红外避障管时,柜门打开,柜内的LED照明灯打开;当未触发红外避障管时,柜门关闭,柜内的LED照明灯熄灭
2、通过LCD1602可显示四个柜门的类型(上衣、裤子、帽子、饰品)
3、通过蓝牙模块,手机端可远程打开关闭存储柜
资料预览
仿真图:

总体仿真资料:

原理图:

软件设计流程:

系统框图:

本设计以单片机为核心控制器,加上其他模块一起组成此次设计的整个系统,其中包括中控部分、输入部分和输出部分。中控部分采用了单片机控制器,其主要作用是获取输入部分的数据,经过内部处理,逻辑判断,最终控制输出部分。输入由两部分组成,第一部分是红外避障模块,通过该模块控制柜门开关;第二部分是供电模块,通过该模块可给整个系统进行供电。输出由三部分组成,第一部分是显示模块,通过该模块显示四个柜门的类型;第二部分是舵机模块,该模通过4个红外避障管和四个舵机模拟四个储物柜;第三部分是指示灯模块,当触发红外避障管时,柜门打开,柜内的LED照明灯打开,当未触发红外避障管时,柜门关闭,柜内的LED照明灯熄灭。除此之外,蓝牙模块既作为输入又作为输出,蓝牙模块和手机进行连接,可以将监测的数据传输到用户手机端,用户也可以通过手机端发送指令打开关闭存储柜。具体系统框图如图3.1所示。
硬件清单:

声明:本站所有文章,如无特殊说明或标注,均为本站原创发布。任何个人或组织,在未征得本站同意时,禁止复制、盗用、采集、发布本站内容到任何网站、书籍等各类媒体平台。如若本站内容侵犯了原著者的合法权益,可联系我们进行处理。
声明:本站所有文章,如无特殊说明或标注,均为本站原创发布。任何个人或组织,在未征得本站同意时,禁止复制、盗用、采集、发布本站内容到任何网站、书籍等各类媒体平台。如若本站内容侵犯了原著者的合法权益,可联系我们进行处理。另外,本站所提供的资源均只能用于学习参考,请勿直接商用或其他方式使用,若由此引起的所有纠纷,一切责任均由使用者承担。