视频放大后不清晰,可将鼠标放在视频上,右上角出现“去bilibili观看”进行点击,转到B站观看清晰版本
设计简介:
项目名:环境监测
项目编号:mcuclub-fz-035
单片机:STC89C52
功能简介:
1、通过PM2.5监测当前环境的PM2.5浓度值
2、通过雨水监测模块监测当前是否下雨
3、通过按键设置PM2.5最大值和雨量最大值
4、检测到PM2.5或雨量大于设置最大值进行声光报警提醒
5、通过LCD1602显示器显示数据
资料预览
仿真图:

总体仿真资料:

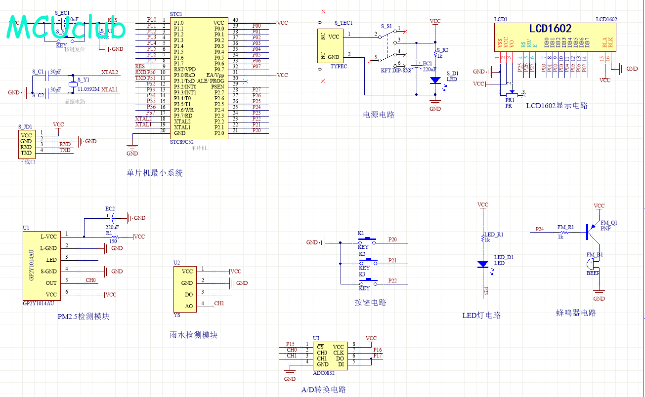
原理图:

软件设计流程:

系统框图:

本设计以单片机为核心控制器,加上其他模块一起组成此次设计的整个系统,其中包括中控部分、输入部分和输出部分。中控部分采用了单片机控制器,其主要作用是获取输入部分的数据,经过内部处理,逻辑判断,最终控制输出部分。输入由四部分组成,第一部分是PM2.5检测模块,通过该模块检测当前环境的PM2.5值;第二部分是雨水检测模块,通过该模块检测当前是否下雨;第三部分是按键模块,通过该模块可以切换界面、设置阈值等;第四部分是供电模块,通过该模块可给整个系统进行供电。输出由两部分组成,第一部分是显示模块,通过该模块可以显示监测的数据以及设置的阈值;第二部分是声光报警模块,当监测值不在设置的阈值内时进行声光报警。具体系统框图如图3.1所示。
硬件清单:

声明:本站所有文章,如无特殊说明或标注,均为本站原创发布。任何个人或组织,在未征得本站同意时,禁止复制、盗用、采集、发布本站内容到任何网站、书籍等各类媒体平台。如若本站内容侵犯了原著者的合法权益,可联系我们进行处理。
声明:本站所有文章,如无特殊说明或标注,均为本站原创发布。任何个人或组织,在未征得本站同意时,禁止复制、盗用、采集、发布本站内容到任何网站、书籍等各类媒体平台。如若本站内容侵犯了原著者的合法权益,可联系我们进行处理。另外,本站所提供的资源均只能用于学习参考,请勿直接商用或其他方式使用,若由此引起的所有纠纷,一切责任均由使用者承担。