项目编号:mcuclub-jj-005
STM32单片机实物设计简介:
单片机型号:STM32F103C8T6
具体功能:
具体功能:
1、通过4*4的矩阵键盘中的0-9为数字键,*为删除键,#为确定键,D为重置密码键,C为一键还原密码键
2、重置密码过程:管理员密码–>旧密码–>新密码–>再次新密码
3、一键还原:输入管理员密码,直接还原密码123456
4、通过AT24C02存储密码,实现掉电保存密码
5、当输入密码错误次数大于等于3次,进行锁定键盘3分钟,在此期间,每按一次按键都会蜂鸣器报警
6、通过继电器控制门磁锁,模拟开门和关门
7、通过显示屏显示输入的密码(*号表示,防止被偷看),另外,输入密码可以前后加入扰乱码,只要包含正确密码即可
扩展功能:通过蓝牙模块可手机端输入密码
实物演示视频:
打开视频声音方法:鼠标放在视频中,点击右下角小喇叭图形即可;视频放大后不清晰,可将鼠标放在视频上,点击“进入哔哩哔哩,观看更高清”
电子版资料介绍视频:
打开视频声音方法:鼠标放在视频中,点击右下角小喇叭图形即可;视频放大后不清晰,可将鼠标放在视频上,点击“进入哔哩哔哩,观看更高清”
电子版实物资料预览

实物图
底板:底板在嘉立创进行打板,为绿色PCB板,两层板,厚度1.2,上下覆铜接地。元器件基本上为插针式,个别降压芯片会使用贴片式。
供电接口:TYPE-C

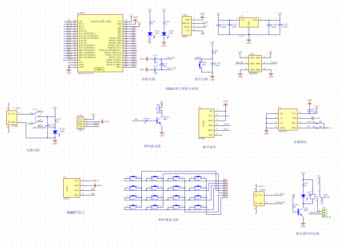
原理图
软件版本:AD2013 (本站提供该软件免费下载链接)
电路连线方式:网络标号连线方式
注意:原理图只是画出了模块的引脚图,而并不是模块的内部结构原理图

PCB图
软件版本:AD2013 (本站提供该软件免费下载链接)
PCB图是由原理图导出,封装很大一部分都是作者自己绘制,不提供封装库,只提供连接好的源文件,可以直接在嘉立创进行打板。两层板,上下覆铜接地。
注意:PCB图中间有一个项目编号,隐藏在单片机底座下,插入单片机后不会看到。如果想截没有项目编号的PCB图,可在PCB源文件中点击删除。另外,如果想在实物PCB板上加自己的信息(比如日期、学号、姓名等),可联系客服。

系统框图
绘制软件:VISIO (本站提供该软件免费下载链接)

软件设计流程
绘制软件:VISIO (本站提供该软件免费下载链接)

开题报告
下图为开题报告整体框架模板,基本上所有项目的开题报告格式都如下所示,但由于部分院校要求不一致,可能有一小部分格式有所变动。

购买后可查看具体内容!
设计说明书
总字数:18000+
摘 要
随着当前人们经济的发展,人们生活水平的提高,当前人们对财产安全和人身安全的重视程度越来越高,此次设计一款电子密码锁,主要是为了解决当前大部分用户使用的密码锁在输入密码锁被旁人盗取,或者存在有人多次输入密码从而盗取用户密码,给用户造成财产损失。随着电子产品智能化和小型化的不断发展,电子密码锁已在生活中得到广泛应用,单片机已成为电子产品研发中的首选控制器。由于单片机具有体积小,功耗低,控制精度高,运行可靠的特点,因此在实际生产中得到了广泛的应用。为了更好地促进电子锁在各个领域的应用,此次设计的基于STM32单片机控制的电子密码锁。该机器通过使用单片机STM32进行编写程序,并使用OLED显示密码。当前输入的六个数字使用“*”显示在屏幕上。正确输入密码后,密码相应的指示灯会亮起,并且显示屏会显示门已打开;当输入密码错误时,显示密码错误,返回到初始界面,当错误的密码输入次数超过三次时,蜂鸣器会发出警报信号,自动锁定键盘三分钟。用户可以根据需求重新设置电子锁密码,且可以实现掉电保存密码的功能,修改密码断电后,会记录当前的密码,此外此次设计还增加蓝牙远程控制功能,用户可以使用手机连接蓝牙,在手机端输入密码控制门锁的打开,也可以通过手机修改密码等操作。此次设计可以解决当前,电子密码的输入密码过程中密码被盗窃,或者被不法分子对当前密码锁的试错从而打开用户家中进行盗窃。此次设计的电子密码锁具有操作监简单、保密性强、防偷窥的优势。
关键字:密码锁;防偷窥;STM32单片机;OLED显示屏;远程控制
Abstract
Along with the development of the current economic people, people living standard rise, present the importance of property security and personal security is higher and higher, the design of an electronic combination lock, mainly to solve the current combination of the majority of users in the input combination lock by others to steal, or there is some input password to steal the user password for many times, Property damage is caused to users.With the continuous development of electronic products intelligent and miniaturization, electronic password lock has been widely used in life, SCM has become the preferred controller in the development of electronic products. Because the single-chip microcomputer has the characteristics of small size, low power consumption, high control precision and reliable operation, it has been widely used in practical production. In order to better promote the application of electronic lock in various fields, the design of electronic password lock based on STM32 MCU control. The machine is programmed using a single chip microcomputer STM32 and displays the password using OLED. The six numbers currently entered are displayed on the screen using “*”. After correctly entering the password, the corresponding indicator light will light up, and the screen will show that the door has been opened; If you enter a wrong password, it will display the wrong password and return to the initial interface. If you enter a wrong password for more than three times, the buzzer will send out an alarm signal and automatically lock the keyboard for three minutes. User can reset the electronic password lock based on the requirements, and can realize the function of power lost save password, change the password after power, will record the current password, this design also add bluetooth remote control functions, users can use bluetooth phone connections, enter the password on the mobile end control the door open, also can be operated by mobile phone change passwords, etc. The design can solve the current, electronic password input password process is stolen, or criminals on the current password lock trial and error to open the user home for theft. The electronic password lock design has the advantages of simple operation, strong confidentiality and anti-peeping..
Key words: password lock; Peeping prevention; STM32 microcontroller; OLED display; The remote control
目 录
摘 要
Abstract
第一章 绪论
1.1课题的背景和意义
1.2电子密码锁的简介
1.3 国内外研究现状
1.4 此次设计功能实现
第二章 系统总体设计方案
2.1 本设计完成的工作和实现目标
2.2 本文的研究方法
2.3 主要器件方案选择
2.3.1电源模块方案选择
2.3.2 主控制器模块方案选择
2.3.3 显示电路模块方案选择
2.3.4 按键模块方案选择
2.4总体设计方案
第三章 硬件系统设计
1.3.2单片机最小系统
3.2显示电路
3.3键盘输入电路
3.4报警电路模块
3.5 存储模块电路
3.6 继电器模块电路
3.7 蓝牙模块电路
第四章 系统程序设计
4.1 编程软件介绍
4.2 主程序流程设计
4.3 按键函数流程设计
4.4 锁定键盘函数流程设计
第5章 实物调试
5.1 实物总体设计
5.2 重置密码实物测试
5.3 密码开门实物测试
5.4 蓝牙远程控制实物测试
结 论
参 考 文 献
致 谢
附录
附录1:原理图
附录2:PCB
附录3:主程序
购买后可查看具体内容!
答辩PPT
下图为答辩PPT整体框架模板,基本上所有项目的答辩PPT格式都如下所示,但由于部分院校要求不一致,可能有一小部分格式有所变动。

购买后可查看具体内容!