项目编号:mcuclub-hj-005-5
51单片机实物设计简介:
单片机类型:STC89C52
具体功能:
1、通过MQ-135检测有害混合气体值,超过设置最大值进行声光报警,并开启风扇和净化器
2、通过按键设置上限值,可以手动控制风扇和净化器、切换模式
3、通过显示屏显示数据
扩展功能:通过蓝牙模块将测量数据发送到手机端,并可以控制风扇和净化器、切换模式
实物演示视频:
打开视频声音方法:鼠标放在视频中,点击右下角小喇叭图形即可;视频放大后不清晰,可将鼠标放在视频上,点击“进入哔哩哔哩,观看更高清”
仿真演示视频:
打开视频声音方法:鼠标放在视频中,点击右下角小喇叭图形即可;视频放大后不清晰,可将鼠标放在视频上,点击“进入哔哩哔哩,观看更高清”
电子版资料介绍视频:
打开视频声音方法:鼠标放在视频中,点击右下角小喇叭图形即可;视频放大后不清晰,可将鼠标放在视频上,点击“进入哔哩哔哩,观看更高清”
电子版实物资料预览

实物图
底板:底板在嘉立创进行打板,为绿色PCB板,两层板,厚度1.2,上下覆铜接地。元器件基本上为插针式,个别降压芯片会使用贴片式。
供电接口:TYPE-C

电子版仿真资料预览

仿真图
仿真软件版本:proteus8.17 (本站提供该软件免费下载链接)
电路连线方式:网络标号连线方式
注意:部分实物元器件仿真中没有,仿真中会用其他工作原理相似的元件代替,这样可能导致实物程序和仿真程序不一样

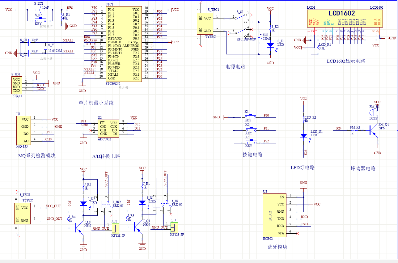
原理图
软件版本:AD2013 (本站提供该软件免费下载链接)
电路连线方式:网络标号连线方式
注意:原理图只是画出了模块的引脚图,而并不是模块的内部结构原理图

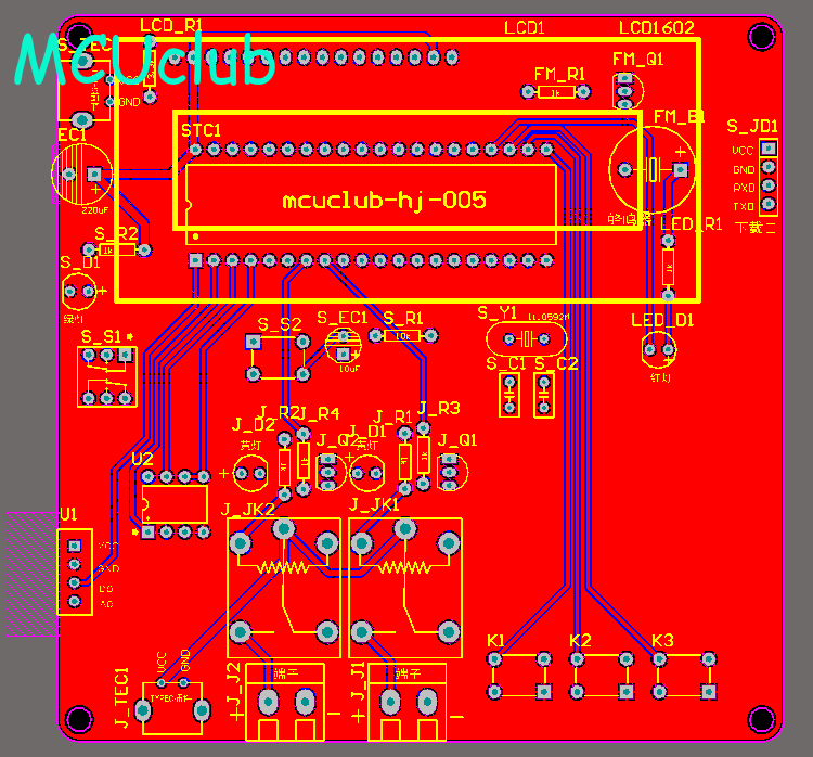
PCB图
软件版本:AD2013 (本站提供该软件免费下载链接)
PCB图是由原理图导出,封装很大一部分都是作者自己绘制,不提供封装库,只提供连接好的源文件,可以直接在嘉立创进行打板。两层板,上下覆铜接地。
注意:PCB图中间有一个项目编号,隐藏在单片机底座下,插入单片机后不会看到。如果想截没有项目编号的PCB图,可在PCB源文件中点击删除。另外,如果想在实物PCB板上加自己的信息(比如日期、学号、姓名等),可联系客服。

系统框图
绘制软件:VISIO (本站提供该软件免费下载链接)

软件设计流程
绘制软件:VISIO (本站提供该软件免费下载链接)

开题报告
下图为开题报告整体框架模板,基本上所有项目的开题报告格式都如下所示,但由于部分院校要求不一致,可能有一小部分格式有所变动。

购买后可查看具体内容!
设计说明书
总字数:18000+
摘 要
有毒有害混合气体中各组分浓度的检测在煤矿瓦斯、石油化工、环境保护、城市地下井廊等领域有着广泛的应用。本文首先对比了常见的气体检测方法,通常气体检测仪器选择为气色相谱仪,由于体积较大、成本高且只能检测单一气体所以不适合用于公共交通的气体检测。半导体气体传感器成本低、体积小、检测较为灵敏度,因此此次设计一款有害混合气体检测仪,本文基于单片机技术、传感器技术设计一款有害气体混合浓度检测系统分析仪。本文主要研究可以分为软件和硬件两大部分来进行设计:硬件部分,采用STC89C52单片机作为此次设计的主控芯片,采用MQ-135混合气体检测模块检测环境中的有害混合气体浓度,检测到有害混合气体浓度大于设置的最大值,进行声光报警,并自动打开通风继电器和空气净化器,并将检测的数据显示在液晶显示屏上。此次设计还增加蓝牙终端设计,通过手机连接蓝牙,将检测的有害混合气体浓度传输管理人员的手机上,管理人员可以远程进行查看,还可以远程控制通风和空气净化的工作;软件部分,该设计通过AD进行原理图和PCB的绘制,Keil5进行程序的撰写,通过Visio进行流程图的绘制。通过软件和硬件配合,此次设计可以实现对环境中的有害混合气体进行实时监测和控制的功能,保障井下工作人员的工作安全。
关键词;有害混合气体监测;声光报警;通风;净化器;蓝牙
Abstract
The detection of the concentration of each component in toxic and harmful mixed gas has been widely used in coal mine gas, petrochemical industry, environmental protection, urban underground well gallery and other fields. This paper first compares the common gas detection methods. Usually, the gas detection instrument is gas chromatograph, which is not suitable for the gas detection of public transportation due to its large volume, high cost and can only detect a single gas. Semiconductor gas sensor low cost, small volume, detection is more sensitive, so the design of a harmful mixed gas detector, this paper based on SCM technology, sensor technology to design a harmful gas mixed concentration detection system analyzer. The main research of this paper can be divided into software and hardware design: In the hardware part, STC89C52 single chip microcomputer is used as the main control chip of this design. Mq-135 mixed gas detection module is used to detect the concentration of harmful mixed gas in the environment. When the concentration of harmful mixed gas is detected to be greater than the maximum value set, sound and light alarm is made, and the ventilation relay and air purifier are automatically opened. And the detected data is displayed on the LCD screen. The design also adds bluetooth terminal design, through the mobile phone connected with Bluetooth, will detect the concentration of harmful mixed gas transmission managers mobile phone, managers can remotely view, but also remote control of ventilation and air purification work; Software part, the design through AD schematic diagram and PCB drawing, Keil5 program writing, flow chart drawing through Visio. Through the combination of software and hardware, this design can realize the function of real-time monitoring and control of harmful gas mixture in the environment, to ensure the safety of downhole workers..
Key words; Harmful mixed gas monitoring; Audible and visual alarm; Ventilation; Purifier. bluetooth
目录
摘要
Abstract
第一章 绪论
1.1 选题背景及实际意义
1.2 国内外研究现状
1.3本论文研究目标与框架
第二章 系统设计方案
2.1整体设计方案
2.2主要元器件选择
2.2.1主控芯片选择
2.2.2显示方案选择
2.2.3有害混合气体浓度监测模块方案选择
第三章硬件设计
3.1单片机最小系统
3.1.1主控模块电路
3.1.2复位电路
3.1.3电源电路
3.1.4下载电路
3.2有害混合气体浓度检测模块电路
3.3报警模块电路
3.4按键模块电路
3.5继电器控制电路
3.7显示模块电路
3.6蓝牙模块电路
第四章软件设计
4.1 编程软件介绍
4.2 系统主流程设计
4.3 独立按键
4.4 A/D模数转换子流程
4.5 LCD1602液晶显示子流程
4.6 蓝牙模块子流程
第五章仿真测试
5.1仿真总体设计
5.2有害气体检测仿真测试
5.3调整有害气体限值仿真测试
5.4 蓝牙远程控制有害气体仿真测试
第六章实物测试
6.1实物焊接总图
6.2有害气体检测实物测试
6.3有害气体最值设置实物测试
6.4 蓝牙远程控制实物测试
第七章结论
参考文献
致谢
附录
附录1:原理图
附录2:PCB
附录2:程序
购买后可查看具体内容!
答辩PPT
下图为答辩PPT整体框架模板,基本上所有项目的答辩PPT格式都如下所示,但由于部分院校要求不一致,可能有一小部分格式有所变动。

购买后可查看具体内容!