项目编号:mcuclub-hj-006-3
STM32单片机实物设计简介:
单片机类型:STC89C52
具体功能:
1、通过MQ-2检测烟雾值,超过设置最大值进行声光报警,并开启风扇和净化器
2、通过MQ-7检测CO值,超过设置最大值进行声光报警,并开启风扇和净化器
3、通过按键设置上限值,可以手动控制风扇和净化器、切换模式
4、通过显示屏显示数据
扩展功能:通过蓝牙模块将测量数据发送到手机端,并可以控制风扇和净化器、切换模式
实物演示视频:
打开视频声音方法:鼠标放在视频中,点击右下角小喇叭图形即可;视频放大后不清晰,可将鼠标放在视频上,点击“进入哔哩哔哩,观看更高清”
电子版资料介绍视频:
打开视频声音方法:鼠标放在视频中,点击右下角小喇叭图形即可;视频放大后不清晰,可将鼠标放在视频上,点击“进入哔哩哔哩,观看更高清”
电子版实物资料预览

实物图
底板:底板在嘉立创进行打板,为绿色PCB板,两层板,厚度1.2,上下覆铜接地。元器件基本上为插针式,个别降压芯片会使用贴片式。
供电接口:TYPE-C

原理图
软件版本:AD2013 (本站提供该软件免费下载链接)
电路连线方式:网络标号连线方式
注意:原理图只是画出了模块的引脚图,而并不是模块的内部结构原理图

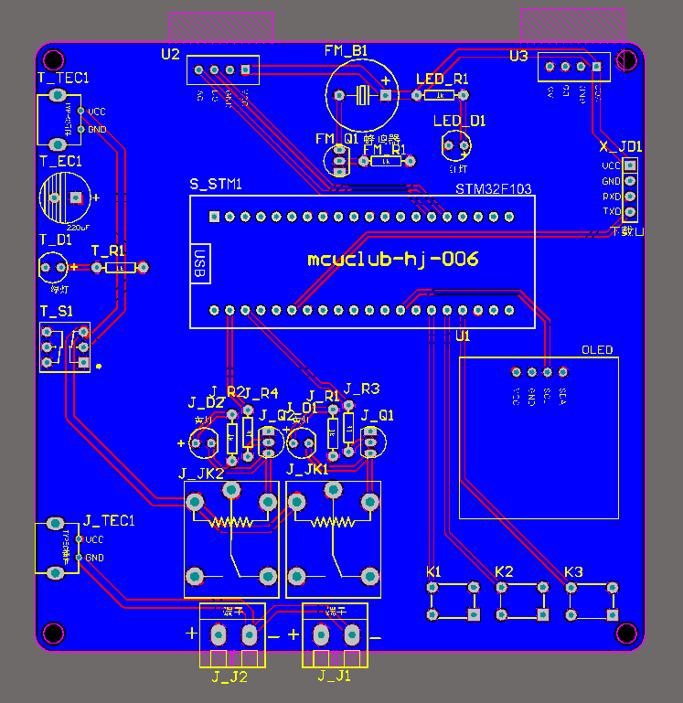
PCB图
软件版本:AD2013 (本站提供该软件免费下载链接)
PCB图是由原理图导出,封装很大一部分都是作者自己绘制,不提供封装库,只提供连接好的源文件,可以直接在嘉立创进行打板。两层板,上下覆铜接地。
注意:PCB图中间有一个项目编号,隐藏在单片机底座下,插入单片机后不会看到。如果想截没有项目编号的PCB图,可在PCB源文件中点击删除。另外,如果想在实物PCB板上加自己的信息(比如日期、学号、姓名等),可联系客服。

系统框图
绘制软件:VISIO (本站提供该软件免费下载链接)

软件设计流程
绘制软件:VISIO (本站提供该软件免费下载链接)

开题报告
下图为开题报告整体框架模板,基本上所有项目的开题报告格式都如下所示,但由于部分院校要求不一致,可能有一小部分格式有所变动。

购买后可查看具体内容!
设计说明书
总字数:18000+
摘 要
近年来在国家大力进行生态文明建设,推进“煤改气”的同时,煤气泄漏、燃爆事件时有发生,对居民人身财产造成重大威胁。通过对煤气泄漏、爆炸原因进行分析,发现造成事故的主要因素为用户不当的使用习惯和煤气罐的质量问题,因此加强煤气罐管理势在必行。可以通过技术手段实现煤气罐实时、数字化地管理,提高对煤气罐管理的水平。根据煤气罐安全监控的需求,设计了一款用于对煤气罐实时监控的终端设备。监控终端可以实时感知煤气罐所处环境信息,并将信息通过蓝牙传输到用户手机,可以随时查看煤气罐是否发送煤气泄漏、是否发送燃烧等危险事件进行报警。采用单片机作为主控芯片进行设计,测试结果表明,该终端结构合理、数据采集准确、通信能力强、功耗低,能够满足煤气罐安全监控的需求。本文的工作主要为以下五个方面:
- 对煤气罐使用过程中的问题进行了分析,对现有煤气罐安全管理技术进行了调研,研宄了煤气泄漏技术的发展。在此基础上,进行了煤气罐监控终端的需求分析,提出了煤气罐监控系统、终端结构、终端硬件的方案。还讨论了设计中数据可靠采集与传输、低功耗控制和防爆问题,给出了相应的解决办法。
- 对煤气罐监控终端硬件按模块进行了器件选型和电路设计。硬件电路设计包括主控模块、煤气浓度传感器、烟雾检测模块、蓝牙模块电源模块及PCB的设计。
- 对煤气罐监控终端软件进行了详细设计。设计智能控制软件,控制系统工作流程。设计数据采集程序采集煤气浓度、烟雾浓度。设计数据上报程序,使系统可以进行远程无线通信。设计蓝牙接收程序,保存并处理接收到的终端数据。
- 设计实验完成了对煤气罐监控终端的结构、功能和性能、功耗进行了测试。实验结果表明,设计的煤气罐监控终端满足系统设计要求,能够实现数据采集和上报的功能,功耗也控制在合理范围之内,检测到煤气泄漏或者产生大量烟雾时进行声光报警,自动控制通风风扇打开,自动控制空气净化器打开,也可以手机远程控制通风风扇和净化器。
关键词:单片机;煤气监测;烟雾检测;声光报警;通风;净化器;蓝牙
Abstract
Temperature acquisition control system were introduced in this paper, through to test the temperature, the single chip microcomputer for processing, and then through the machine can detect the real-time temperature display on the LCD screen, and can be set according to the actual demand maximum and minimum temperature, the temperature sensor to detect temperature more than set the maximum or minimum value, Buzzer alarm to remind the staff and automatically open the refrigeration or heating plate for work, through the threshold temperature to take appropriate measures, so that people can effectively control the temperature. This design can realize people to understand and control the temperature to a certain extent, so it has a certain research value and practical significance.
Key words: STC89C52 MCU; Temperature acquisition; Heat slices. Call the police; Refrigeration piece
目 录
摘要
第一章 绪论
1.1 选题背景及实际意义
1.2 国内外研究现状
1.3本论文研究目标与框架
第二章 系统设计方案
2.1 整体设计方案
2.2 主要元器件选择
2.2.1 主控芯片选择
2.2.2 显示方案选择
2.2.3煤气监测模块方案选择
2.2.4 烟雾检测模块方案选择
第三章 硬件设计
3.1 单片机最小系统
3.1.1 主控电路模块
3.1.2 晶振电路
3.1.3 复位电路
3.1.4 电源电路
3.1.5 下载电路
3.2煤气检测模块电路
3.3 烟雾检测模块电路
3.3 报警模块电路
3.4 按键模块电路
3.5 继电器控制电路
3.6 显示模块电路
3.7 蓝牙模块电路
第四章 软件设计
4.1 编程软件介绍
4.2 系统主流程设计
4.3 独立按键
4.4 蓝牙模块子流程
第五章 实物测试
5.1 实物焊接测试
5.2 整体实物测试
5.3 烟雾测控实物测试
5.4 煤气测控实物测试
5.5 蓝牙远程控制实物测试
第七章 结论
6.1 结论
6.2 展望
参考文献
致谢
附录
附录1:原理图
附录2:PCB
附录2:程序
购买后可查看具体内容!
答辩PPT
下图为答辩PPT整体框架模板,基本上所有项目的答辩PPT格式都如下所示,但由于部分院校要求不一致,可能有一小部分格式有所变动。

购买后可查看具体内容!