项目编号:mcuclub-hj-006-5
51单片机实物设计简介:
单片机类型:STC89C52
具体功能:
1、通过MQ-5检测天然气或煤气值,超过设置最大值进行声光报警,并开启风扇和净化器
2、通过MQ-7检测CO值,超过设置最大值进行声光报警,并开启风扇和净化器
3、通过按键设置上限值,可以手动控制风扇和净化器、切换模式
4、通过显示屏显示数据
扩展功能:通过蓝牙模块将测量数据发送到手机端,并可以控制风扇和净化器、切换模式
实物演示视频:
打开视频声音方法:鼠标放在视频中,点击右下角小喇叭图形即可;视频放大后不清晰,可将鼠标放在视频上,点击“进入哔哩哔哩,观看更高清”
仿真演示视频:
打开视频声音方法:鼠标放在视频中,点击右下角小喇叭图形即可;视频放大后不清晰,可将鼠标放在视频上,点击“进入哔哩哔哩,观看更高清”
电子版资料介绍视频:
打开视频声音方法:鼠标放在视频中,点击右下角小喇叭图形即可;视频放大后不清晰,可将鼠标放在视频上,点击“进入哔哩哔哩,观看更高清”
电子版实物资料预览

实物图
底板:底板在嘉立创进行打板,为绿色PCB板,两层板,厚度1.2,上下覆铜接地。元器件基本上为插针式,个别降压芯片会使用贴片式。
供电接口:TYPE-C

电子版仿真资料预览

仿真图
仿真软件版本:proteus8.17 (本站提供该软件免费下载链接)
电路连线方式:网络标号连线方式
注意:部分实物元器件仿真中没有,仿真中会用其他工作原理相似的元件代替,这样可能导致实物程序和仿真程序不一样

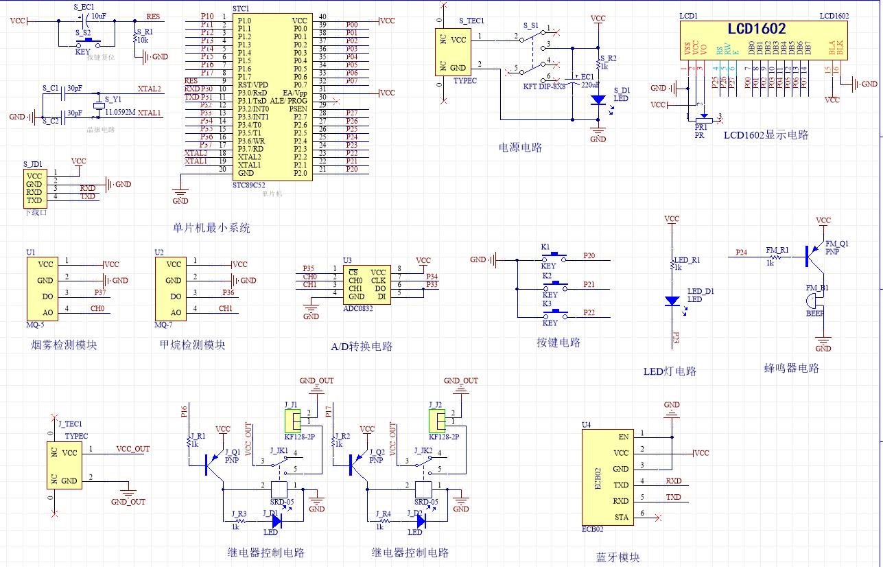
原理图
软件版本:AD2013 (本站提供该软件免费下载链接)
电路连线方式:网络标号连线方式
注意:原理图只是画出了模块的引脚图,而并不是模块的内部结构原理图

PCB图
软件版本:AD2013 (本站提供该软件免费下载链接)
PCB图是由原理图导出,封装很大一部分都是作者自己绘制,不提供封装库,只提供连接好的源文件,可以直接在嘉立创进行打板。两层板,上下覆铜接地。
注意:PCB图中间有一个项目编号,隐藏在单片机底座下,插入单片机后不会看到。如果想截没有项目编号的PCB图,可在PCB源文件中点击删除。另外,如果想在实物PCB板上加自己的信息(比如日期、学号、姓名等),可联系客服。

系统框图
绘制软件:VISIO (本站提供该软件免费下载链接)

软件设计流程
绘制软件:VISIO (本站提供该软件免费下载链接)

开题报告
下图为开题报告整体框架模板,基本上所有项目的开题报告格式都如下所示,但由于部分院校要求不一致,可能有一小部分格式有所变动。

购买后可查看具体内容!
设计说明书
总字数:18000+
摘 要
当前人们经常使用天然气或者煤气作为主要燃料,使用这类气体作为主要燃料主要由于这类气体燃烧更加的清洁和干净,但是使用这类作为燃料可能会出现人们问题,如这些能源泄漏时可能给人们的财产甚至是生命带来危害。本文设计一款可以检测当前的煤气值和CO值得检测系统。本文主要研究可以分为软件和硬件两大部分来进行设计:硬件部分,采用STC89C52单片机作为此次设计的主控芯片,采用MQ-5检测当前环境中得天然气或者煤气值,采用MQ-7检测CO值,检测到天然气或者煤气大于设置得最大值进行声光报警提醒,并自动打开风扇和净化器进行工作;软件部分,该设计通过AD进行原理图和PCB的绘制,Keil5进行程序的撰写,通过Visio进行流程图的绘制。通过软件和硬件配合,此次设计可以实现对环境中的天然气和CO进行实时监测和控制的功能,保障井下工作人员的工作安全。
关键词;天然气监测;CO检测;声光报警;通风;净化器;蓝牙
Abstract
At present, people often use natural gas or gas as the main fuel. The main reason for using this kind of gas as the main fuel is that the combustion of this kind of gas is cleaner and cleaner. However, the use of this kind of fuel may cause people’s problems, such as the leakage of these energy may bring harm to people’s property or even life. This paper designs a detection system that can detect the current gas value and CO value. The main research of this paper can be divided into software and hardware for design: In the hardware part, STC89C52 microcontroller is used as the main control chip of this design. The MQ-5 is used to detect the natural gas or gas value in the current environment. The MQ-7 is used to detect the CO value. In the software part, the design uses AD to draw the schematic diagram and PCB, Keil5 to write the program, and Visio to draw the flow chart. Through the cooperation of software and hardware, the design can realize the function of real-time monitoring and control of natural gas and CO in the environment, to ensure the safety of underground workers.
Key words; Natural gas monitoring; CO detection; Sound and light alarm; Ventilation; Purifier; bluetooth
目录
摘要
Abstract
第一章 绪论
1.1 选题背景及实际意义
1.2 国内外研究现状
1.3本论文研究目标与框架
第二章 系统设计方案
2.1整体设计方案
2.2主要元器件选择
2.2.1主控芯片选择
2.2.2显示方案选择
2.2.3 可燃气监测模块方案选择
2.2.4 CO检测模块方案选择
第三章硬件设计
3.1单片机最小系统
3.1.1主控模块电路
3.1.2复位电路
3.1.3电源电路
3.1.4下载电路
3.2天然气检测模块电路
3.3 CO检测模块电路
3.3报警模块电路
3.4按键模块电路
3.5继电器控制电路
3.7显示模块电路
3.6蓝牙模块电路
第四章软件设计
4.1 编程软件介绍
4.2 系统主流程设计
4.3 独立按键
4.4 蓝牙模块子流程
第五章 仿真测试
5.1 整体仿真测试
5.2 天然气测控仿真测试
5.3 CO测控仿真测试
5.4 蓝牙远程控制仿真测试
第六章 实物测试
6.1 实物焊接测试
6.2 整体实物测试
6.3 天然气测控实物测试
6.4 CO测控实物测试
6.5 蓝牙远程控制实物测试
第七章 结论
7.1 结论
7.2 展望
参考文献
致谢
附录
附录1:原理图
附录2:PCB
附录3:程序
购买后可查看具体内容!
答辩PPT
下图为答辩PPT整体框架模板,基本上所有项目的答辩PPT格式都如下所示,但由于部分院校要求不一致,可能有一小部分格式有所变动。

购买后可查看具体内容!