项目编号:mcuclub-hj-007-1
51单片机实物设计简介:
单片机类型:STC89C52
具体功能:
1、通过MS1100检测甲醛值,超过设置最大值进行声光报警,并开启风扇和净化器
2、通过MQ-5检测天然气或煤气值,超过设置最大值进行声光报警,并开启风扇和净化器
3、通过按键设置各上限值,可以手动控制风扇和净化器、切换模式
4、通过显示屏显示数据
扩展功能:通过蓝牙模块将测量数据发送到手机端,并可以控制风扇和净化器、切换模
实物演示视频:
打开视频声音方法:鼠标放在视频中,点击右下角小喇叭图形即可;视频放大后不清晰,可将鼠标放在视频上,点击“进入哔哩哔哩,观看更高清”
仿真演示视频:
打开视频声音方法:鼠标放在视频中,点击右下角小喇叭图形即可;视频放大后不清晰,可将鼠标放在视频上,点击“进入哔哩哔哩,观看更高清”
电子版资料介绍视频:
打开视频声音方法:鼠标放在视频中,点击右下角小喇叭图形即可;视频放大后不清晰,可将鼠标放在视频上,点击“进入哔哩哔哩,观看更高清”
电子版实物资料预览

实物图
底板:底板在嘉立创进行打板,为绿色PCB板,两层板,厚度1.2,上下覆铜接地。元器件基本上为插针式,个别降压芯片会使用贴片式。
供电接口:TYPE-C

电子版仿真资料预览

仿真图
仿真软件版本:proteus8.17 (本站提供该软件免费下载链接)
电路连线方式:网络标号连线方式
注意:部分实物元器件仿真中没有,仿真中会用其他工作原理相似的元件代替,这样可能导致实物程序和仿真程序不一样

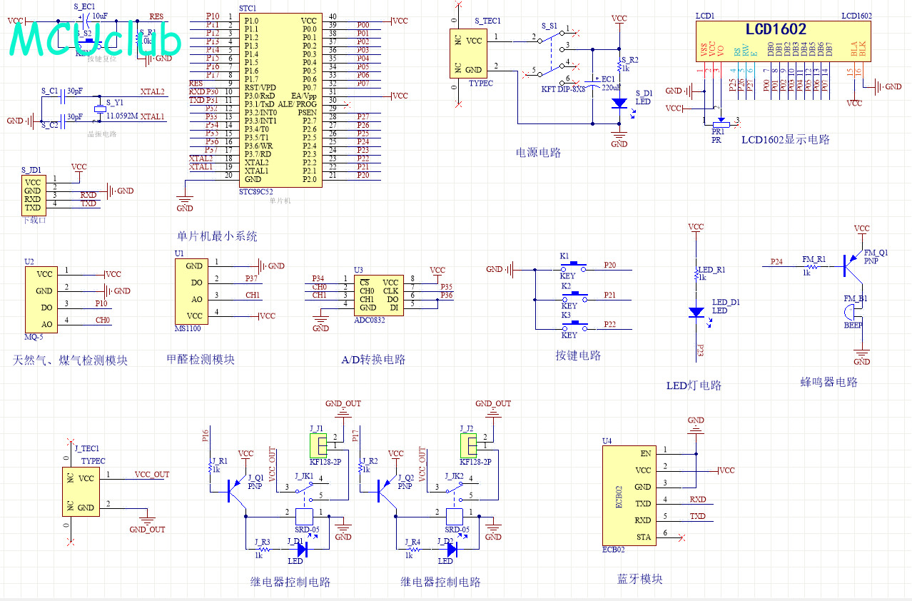
原理图
软件版本:AD2013 (本站提供该软件免费下载链接)
电路连线方式:网络标号连线方式
注意:原理图只是画出了模块的引脚图,而并不是模块的内部结构原理图

PCB图
软件版本:AD2013 (本站提供该软件免费下载链接)
PCB图是由原理图导出,封装很大一部分都是作者自己绘制,不提供封装库,只提供连接好的源文件,可以直接在嘉立创进行打板。两层板,上下覆铜接地。
注意:PCB图中间有一个项目编号,隐藏在单片机底座下,插入单片机后不会看到。如果想截没有项目编号的PCB图,可在PCB源文件中点击删除。另外,如果想在实物PCB板上加自己的信息(比如日期、学号、姓名等),可联系客服。

系统框图
绘制软件:VISIO (本站提供该软件免费下载链接)

软件设计流程
绘制软件:VISIO (本站提供该软件免费下载链接)

开题报告
下图为开题报告整体框架模板,基本上所有项目的开题报告格式都如下所示,但由于部分院校要求不一致,可能有一小部分格式有所变动。

购买后可查看具体内容!
设计说明书
总字数:18000+
摘 要
随之科技水平的提高,人们的生活水平也得到提高,然而在人们的生活环境中存在很多危害人们身体健康的因素,在室内,当前很多家居质量不过关,导致其内部的甲醛含量超标,家居环境中煤气泄漏是十分危险的事情有可能会引起或者甚至危及住户生命。智能家居系统设计煤气检测模块使一旦发现煤气泄漏事件立即报警,通知用户立即采取有效措施来排除危险。此次设计为了解决这个问题,设计一款空气质量检测系统,该系统分为软件设计和硬件设计,硬件设计包括:MQ-5检测当前环境中的天然气或者煤气泄漏浓度,MS1100检测环境中的甲醛浓度,LCD1602将检测的数据进行显示,当检测到气体的浓度异常时,进行声光报警,并控制风扇和净化器的工作,使得空气中的环境处于正常的范围,蓝牙监测模块,将监测的数据传输到用户手机上,用户也可以通过手机远程控制通风或者净化器的工作,及其控制模式的切换,此次设计可以解决当前用户由于不及时了解当前环境中的空气参数进行实时监测,导致人们的生命安全和财产安全受到损失。
关键词:单片机;煤气;甲醛;通风;净化器;蓝牙
Abstract
With the improvement of science and technology, people’s living standards have also been improved, but in people’s living environment there are many factors that harm people’s health, in the indoor, the current quality of many homes is not up to standard, leading to its internal formaldehyde content exceeds the standard, gas leakage in the home environment is a very dangerous thing may cause or even endanger the life of the household. Smart home system design of gas detection module once found gas leakage event alarm immediately, inform the user to take effective measures immediately to eliminate the danger. This design in order to solve this problem, design an air quality detection system, the system is divided into software design and hardware design, hardware design includes: MQ-5 detects the concentration of natural gas or gas leakage in the current environment, MS1100 detects the concentration of formaldehyde in the environment, and LCD1602 displays the detected data. When abnormal concentration of gas is detected, sound and light alarm is carried out, and the fan and purifier are controlled to make the environment in the air within the normal range. Bluetooth monitoring module, The monitoring data is transmitted to the user’s mobile phone, and the user can also remotely control the work of the ventilation or purifier and the switch of the control mode through the mobile phone. This design can solve the problem that the current user does not timely understand the air parameters in the current environment for real-time monitoring, resulting in the loss of people’s life and property safety.
Keywords:MCU; Gas; Formaldehyde; Ventilation; Purifier; bluetooth
目 录
摘要
Abstract
第一章 绪论
1.1 选题背景及实际意义
1.2 国内外研究现状
1.3本论文研究目标与框架
第二章 系统设计方案
2.1整体设计方案
2.2主要元器件选择
2.2.1主控芯片选择
2.2.2显示方案选择
2.2.3 MQ-5煤气或天然气监测模块方案选择
2.2.3 甲醛检测模块方案选择
第三章硬件设计
3.1单片机最小系统
3.1.1主控模块电路
3.1.2复位电路
3.1.3电源电路
3.1.4下载电路
3.2 MQ-5煤气检测模块电路
3.3 甲醛检测模块电路
3.4 LCD1602液晶显示模块电路
3.5 报警模块电路
3.6 按键模块电路
3.7 继电器控制电路
3.8 蓝牙模块电路
第四章 系统程序设计
4.1 编程软件介绍
4.2 系统主流程设计
4.3 A/D模数转换子流程
4.4 独立按键
4.5 LCD1602液晶显示子流程
4.6 蓝牙模块子流程
第五章 仿真测试
5.1 仿真总体设计
5.2 天然气检测模块仿真测试
5.3 甲醛气体监测仿真测试
5.4 蓝牙测控仿真测试
第六章 实物测试
6.1 实物总体设计
6.2 天然气检测模块实物测试
6.3 甲醛气体监测实物测试
6.4 蓝牙测控实物测试
第七章 结论
参考文献
致谢
附录
附录1:原理图
附录2:PCB
附录3:主程序
购买后可查看具体内容!
答辩PPT
下图为答辩PPT整体框架模板,基本上所有项目的答辩PPT格式都如下所示,但由于部分院校要求不一致,可能有一小部分格式有所变动。

购买后可查看具体内容!