项目编号:mcuclub-yq-006
51单片机实物设计简介:
单片机:STC89C52
功能简介:
1、通过DS18B20测量环境温度
2、通过DS1302获取当前时间,并掉电保存时间
3、通过按键可设置时间
4、通过按键可设置闹钟,闹钟到达时进行蜂鸣器报警提醒
5、通过按键可启动计时器
6、通过按键可设置倒计时时间,倒计时结束时进行蜂鸣器报警提醒
7、通过语音模块可语音播报时间及温度
8、通过显示屏显示数据
实物演示视频:
打开视频声音方法:鼠标放在视频中,点击右下角小喇叭图形即可;视频放大后不清晰,可将鼠标放在视频上,点击“进入哔哩哔哩,观看更高清”
仿真演示视频:
打开视频声音方法:鼠标放在视频中,点击右下角小喇叭图形即可;视频放大后不清晰,可将鼠标放在视频上,点击“进入哔哩哔哩,观看更高清”
电子版资料介绍视频:
打开视频声音方法:鼠标放在视频中,点击右下角小喇叭图形即可;视频放大后不清晰,可将鼠标放在视频上,点击“进入哔哩哔哩,观看更高清”
电子版实物资料预览

实物图
底板:底板在嘉立创进行打板,为绿色PCB板,两层板,厚度1.2,上下覆铜接地。元器件基本上为插针式,个别降压芯片会使用贴片式。
供电接口:TYPE-C

电子版仿真资料预览

仿真图
仿真软件版本:proteus8.17 (本站提供该软件免费下载链接)
电路连线方式:网络标号连线方式
注意:部分实物元器件仿真中没有,仿真中会用其他工作原理相似的元件代替,这样可能导致实物程序和仿真程序不一样

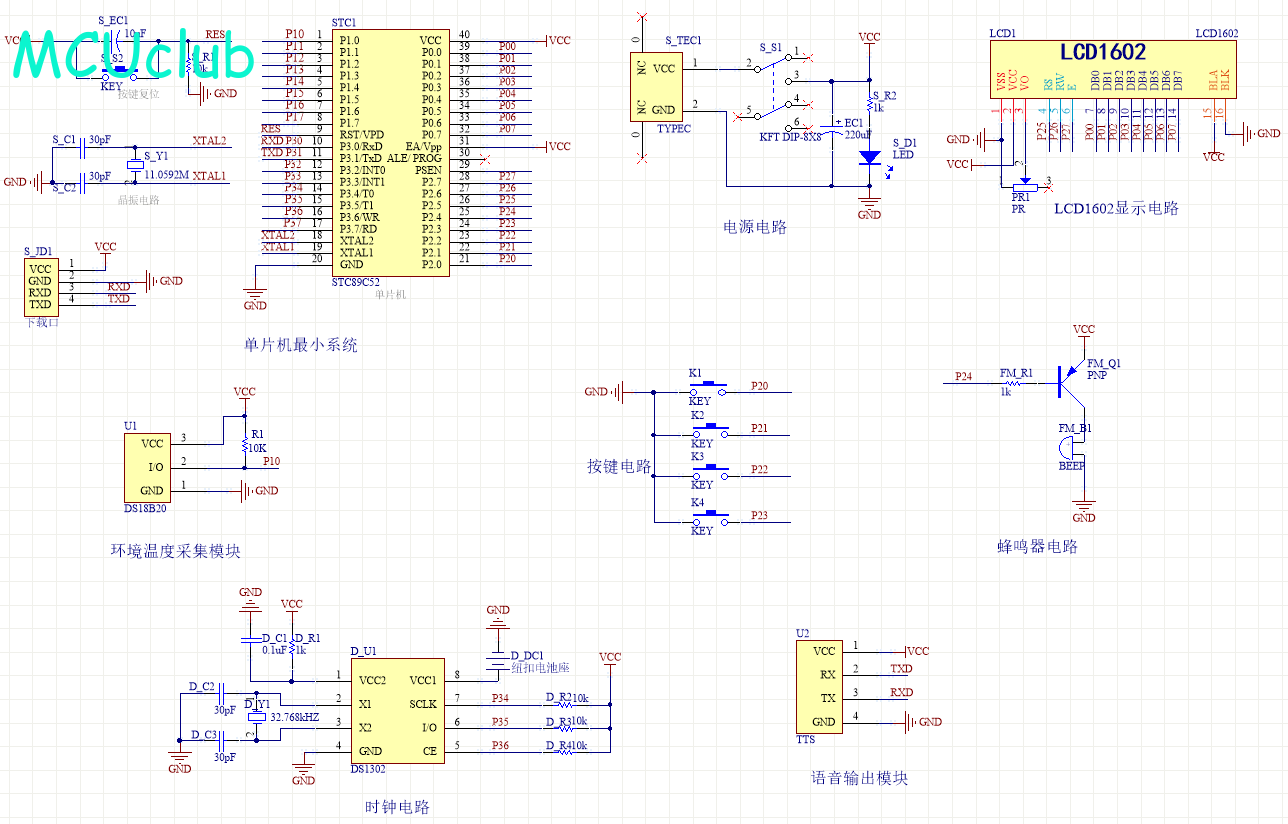
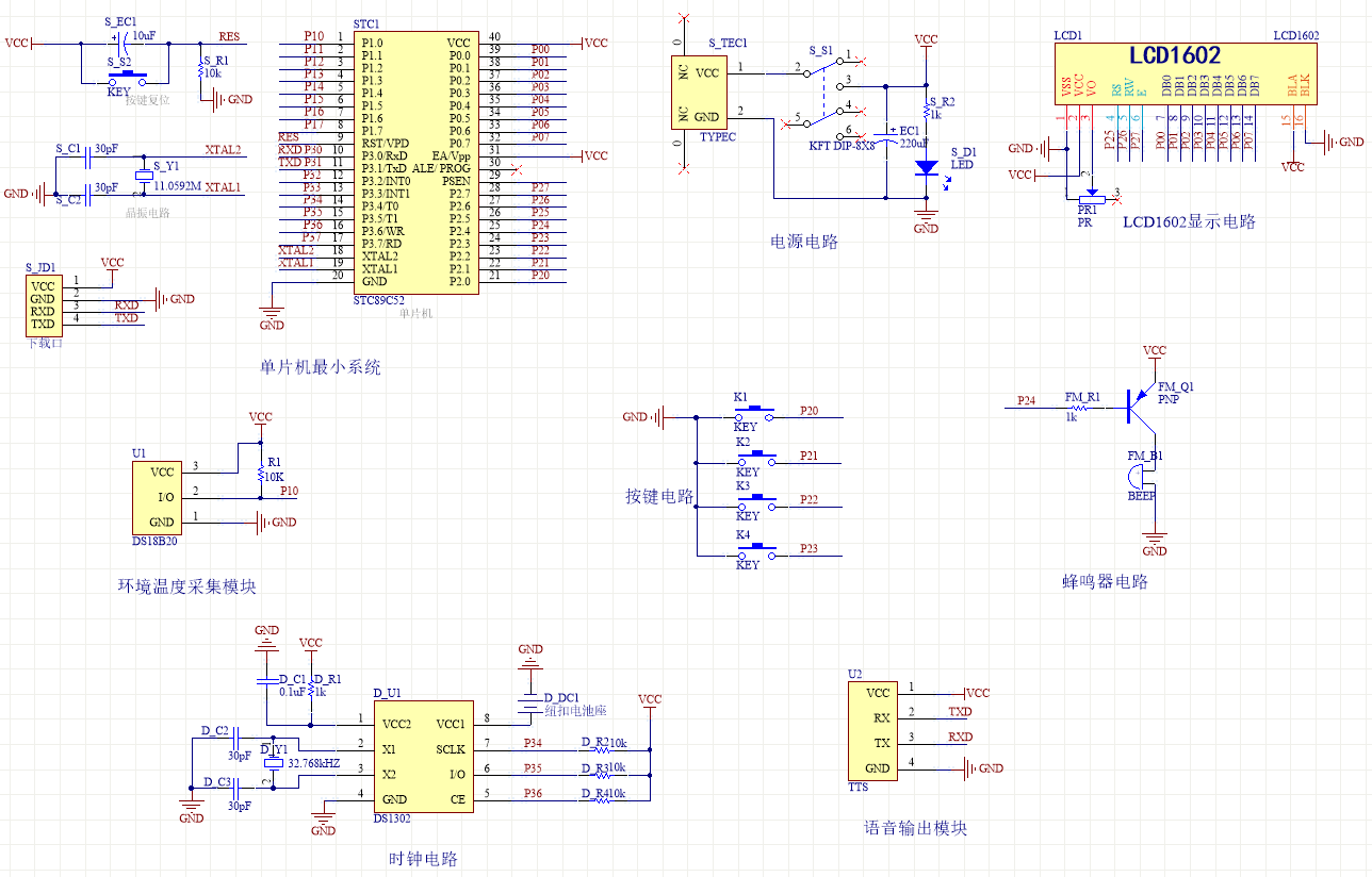
原理图
软件版本:AD2013 (本站提供该软件免费下载链接)
电路连线方式:网络标号连线方式
注意:原理图只是画出了模块的引脚图,而并不是模块的内部结构原理图

PCB图
软件版本:AD2013 (本站提供该软件免费下载链接)
PCB图是由原理图导出,封装很大一部分都是作者自己绘制,不提供封装库,只提供连接好的源文件,可以直接在嘉立创进行打板。两层板,上下覆铜接地。
注意:PCB图中间有一个项目编号,隐藏在单片机底座下,插入单片机后不会看到。如果想截没有项目编号的PCB图,可在PCB源文件中点击删除。另外,如果想在实物PCB板上加自己的信息(比如日期、学号、姓名等),可联系客服。

系统框图
绘制软件:VISIO (本站提供该软件免费下载链接)

软件设计流程
绘制软件:VISIO (本站提供该软件免费下载链接)

开题报告
下图为开题报告整体框架模板,基本上所有项目的开题报告格式都如下所示,但由于部分院校要求不一致,可能有一小部分格式有所变动。

购买后可查看具体内容!
设计说明书
总字数:17000+
摘 要
本文主要介绍数字时钟的设计方案,讲述了设计一个多功能数字时钟的过程,并详细叙述了系统软件的硬件配置和软件开发的全过程。该程序设计使用STC89C52作为主芯片,DS1302作为时间计数,温度传感器DS18B20检测温度,LCD1602作为显示设备,DS1302立即加载时间,日期和数据传输。电子设备的化学性质稳定,线性度非常好,它可以自动计算年,月,日,小时,分钟,秒和星期。设备可以将模拟信号传输到单片机设计中,方便了单片机的设计和操作。LCD1602是一种通用的液晶显示器可以清楚地显示汉字,并且还可以显示照片,此外此次设计的数字时钟还增加了闹钟功能、倒计时功能、秒钟功能、检测环境温度功能、语音播报时间的温度功能。
关键词:多功能数字时钟,温度检测,倒计时,闹钟
Abstract
This paper mainly introduces the design scheme of digital clock, describes the process of designing a multi-functional digital clock, and describes in detail the whole process of hardware configuration and software development of the system software. The program design uses STC89C52 as the main chip, DS1302 as a time count, temperature sensor DS18B20 temperature detection, LCD1602 as a display device, DS1302 immediately load time, date and data transmission. Electronic equipment is chemically stable, very linear, it can automatically calculate years, months, days, hours, minutes, seconds and weeks. The equipment can transmit the analog signal to the MCU design, which is convenient for the MCU design and operation. LCD1602 is a universal LIQUID crystal display can clearly display Chinese characters, and can also display photos, in addition to the design of the digital clock also added alarm clock function, countdown function, second function, detection of environmental temperature function, voice broadcast time temperature function.
Keyword:Multi-function digital clock, temperature detection, countdown, alarm clock
目 录
第一章 诸论
1.1 选题背景及实际意义
1.2 目前国内外测温控制主要研究方法
1.3 本文的研究方法
第二章 主要方案与主要元器件
2.1 数字时钟设计方案论证
2.2.1 主控芯片选择
2.2.2 检测温度方案选择
2.2.3 显示方案选择
2.2 总体设计框图
第三章 硬件设计
3.1 单片机最小系统
3.1.1主控模块电路
3.1.2 晶振电路
3.1.3 复位电路
3.1.4 电源电路
3.1.5下载电路
3.2 时钟模块电路
3.2.1 DS1302的基本情况
3.2.2 DS1302的结构及工作原理
3.2.3 引脚功能及结构
3.3 温度检测模块电路
3.4语音输出模块电路
3.5 显示模块电路
3.6独立按键模块电路
3.7蜂鸣器报警模块
第四章 系统程序设计
4.1 编程软件介绍
4.2 主程序流程设计
4.3 按键函数流程设计
4.4 显示函数流程设计
4.5 处理函数流程设计
第五章 仿真调试
5.1 仿真总体设计
5.2 设置时间、播报时间仿真测试
5.3 设置闹钟仿真测试
5.4 设置秒表仿真测试
5.5 倒计时仿真测试
第六章 实物测试
6.1 实物总体设计
6.2 设置时间实物测试
6.3 设置闹钟实物测试
6.4 设置秒表实物测试
6.5 倒计时实物测试
第七章 结束语
参考文献
致 谢
附录
附录一:原理图
附录二:PCB
附录三:主程序
购买后可查看具体内容!
答辩PPT
下图为答辩PPT整体框架模板,基本上所有项目的答辩PPT格式都如下所示,但由于部分院校要求不一致,可能有一小部分格式有所变动。

购买后可查看具体内容!