项目编号:mcuclub-yq-023
STM32单片机实物设计简介:
单片机类型:STM32F103C8T6
具体功能:
1、通过超声波检测前方是否有障碍物,如果有,则蜂鸣器报警提醒
2、通过MPU6050检测老人是否跌倒,如果跌倒,在10s老人自己起来,则不向路人呼救,如果超过10s,则通过语音播报模块向路人呼救“我起不来了,请帮我一下”,如果超过20s还没起来,则通过4G模块,向家人呼救
3、通过GPS实时定位盲人位置,并通过4G模块实时发送到手机端
4、通过RTC内部时钟同步时间,并支持一键播报时间和整点报时,另外,夜间出行,会自动打开提示灯提示路人及车辆注意
实物演示视频:
打开视频声音方法:鼠标放在视频中,点击右下角小喇叭图形即可;视频放大后不清晰,可将鼠标放在视频上,点击“进入哔哩哔哩,观看更高清”
电子版资料介绍视频:
打开视频声音方法:鼠标放在视频中,点击右下角小喇叭图形即可;视频放大后不清晰,可将鼠标放在视频上,点击“进入哔哩哔哩,观看更高清”
电子版实物资料预览

实物图
底板:底板在嘉立创进行打板,为绿色PCB板,两层板,厚度1.2,上下覆铜接地。元器件基本上为插针式,个别降压芯片会使用贴片式。
供电接口:TYPE-C

原理图
软件版本:AD2013 (本站提供该软件免费下载链接)
电路连线方式:网络标号连线方式
注意:原理图只是画出了模块的引脚图,而并不是模块的内部结构原理图

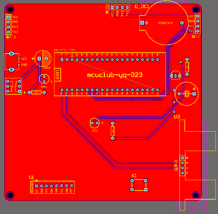
PCB图
软件版本:AD2013 (本站提供该软件免费下载链接)
PCB图是由原理图导出,封装很大一部分都是作者自己绘制,不提供封装库,只提供连接好的源文件,可以直接在嘉立创进行打板。两层板,上下覆铜接地。
注意:PCB图中间有一个项目编号,隐藏在单片机底座下,插入单片机后不会看到。如果想截没有项目编号的PCB图,可在PCB源文件中点击删除。另外,如果想在实物PCB板上加自己的信息(比如日期、学号、姓名等),可联系客服。

系统框图
绘制软件:VISIO (本站提供该软件免费下载链接)

软件设计流程
绘制软件:VISIO (本站提供该软件免费下载链接)

开题报告
下图为开题报告整体框架模板,基本上所有项目的开题报告格式都如下所示,但由于部分院校要求不一致,可能有一小部分格式有所变动。
 
  
  
 
购买后可查看具体内容!
设计说明书
总字数:13000+
摘 要
我国作为人口大国,盲人的数量不计其数,盲人在出行的过程中,容易迷路、碰伤,为了解决盲人出行容易碰撞受伤和走丢等问题。本文基于STM32设计了一款智能盲人拐杖,通过超声波检测盲人前方是否有障碍物,通过MPU6050检测盲人是否跌倒,通过GPS模块对盲人进行实时定位,通过RTC内部时钟同步时间,并通过语音播报模块进行播报时间和整点报时,通过4G模块实时发送到手机端,监护人可对盲人的出行情况进行实时监测,以便寻找。除此之外,在盲人夜间出行时,系统会自动打开提示灯,提示路人和车辆注意注意避让盲人。通过实物测试,该智能拐杖不但克服了传统拐杖的缺点,而且使用简单,能够为盲人朋友提供更加便捷、安全的出行方式。
关键词:盲人拐杖;MPU6050;单片机;4G
Abstract
Our country as a large population, there are countless number of blind people. The blind are in the process of traveling, easy to get lost, hurt, in order to solve problems such as collision, injury and walking away that the blind travel. Based on STM32, an intelligent walking stick for the blind is designed in this paper. It can detect whether there is an obstacle in front of the blind through ultrasonic wave, detect whether the blind person falls through MPU6050, conduct real-time positioning for the blind through GPS module, synchronize time with the internal clock of RTC, and conduct broadcasting time and hour signal through voice broadcasting module. It is sent to the mobile phone in real time through 4G module, and the guardian can monitor the travel condition of the blind person in real time for searching. In addition, when the blind travel at night, the system will automatically turn on the warning light, prompting passers-by and vehicles to pay attention to avoid the blind. Through the real test, the smart crutch not only overcomes the shortcomings of traditional crutches, but also is easy to use, and can provide a more convenient and safe way for blind friends to travel.
Key words: walking stick for the blind; MPU6050; Single chip microcomputer; 4G
目 录
第1章 绪 论
1.1 发展背景和现实意义
1.2国内外发展现状
1.3 设计功能实现
第2章 系统设计分析
2.1 系统总体设计分析
2.2 元器件选择
2.2.1 单片机的选择
2.2.2 按键的选择
2.2.3 避障模块方案选择
第3章 控制系统硬件设计
3.1 单片机最小系统
3.1.1 主控模块电路
3.1.2 晶振电路
3.1.3 复位电路
3.1.4 电源电路
3.1.5 下载电路
3.2 MPU6050模块
3.3独立按键模块电路
3.4超声波测距模块
3.5GPS定位模块
3.6语音输出模块(TTS)
3.7 通信模块
3.8蜂鸣器报警模块
3.9照明灯电路模块
第四章 系统程序设计
4.1 编程软件介绍
4.2 系统主流程设计
4.3 独立按键
4.4 超声波检测模块子流程
第五章 实物测试
5.1 实物总体设计
5.2避障模块实物测试
5.3防跌模块实物测试
5.4定位模块实物测试
5.5照明灯模块电路
总 结
参考文献
附 录
附录1:原理图
附录2:PCB
附录3:主程序
购买后可查看具体内容!
答辩PPT
下图为答辩PPT整体框架模板,基本上所有项目的答辩PPT格式都如下所示,但由于部分院校要求不一致,可能有一小部分格式有所变动。
 
  
  
  
  
  
  
  
  
 
购买后可查看具体内容!
 
       
                
            