项目编号:mcuclub-jk-006
51单片机实物设计简介:
单片机类型:STC89C52
具体功能:
1、通过液位检测模块检测输液瓶液位,若没有液体,且为输液状态,则声光报警
2、通过红外对管检测液体流速,若流速大于设定最大阈值,则步进电机逆时针旋转10°,挤压输液管,若小于设定最小阈值,则步进电机顺时针旋转10°,舒张输液管
3、通过DS18B20检测温度值,当温度值超过设置的上下限,进行加热或制冷
4、通过颜色传感器检测是否出现回血,若出现,则声光报警
5、通过按键可设置流速上下限阈值、温度阈值、切换输液状态等
6、通过显示屏显示测量数据
扩展功能:当输液瓶用尽时,通过蓝牙模块发送“输液瓶已用尽,请更换!”;若出现回血,则发送“出现回血,请速速查看”,另外,还发送当前流速、温度值
实物演示视频:
打开视频声音方法:鼠标放在视频中,点击右下角小喇叭图形即可;视频放大后不清晰,可将鼠标放在视频上,点击“进入哔哩哔哩,观看更高清”
仿真演示视频:
打开视频声音方法:鼠标放在视频中,点击右下角小喇叭图形即可;视频放大后不清晰,可将鼠标放在视频上,点击“进入哔哩哔哩,观看更高清”
电子版资料介绍视频:
打开视频声音方法:鼠标放在视频中,点击右下角小喇叭图形即可;视频放大后不清晰,可将鼠标放在视频上,点击“进入哔哩哔哩,观看更高清”
电子版实物资料预览

实物图
底板:底板在嘉立创进行打板,为绿色PCB板,两层板,厚度1.2,上下覆铜接地。元器件基本上为插针式,个别降压芯片会使用贴片式。
供电接口:TYPE-C

电子版仿真资料预览

仿真图
仿真软件版本:proteus8.17 (本站提供该软件免费下载链接)
电路连线方式:网络标号连线方式
注意:部分实物元器件仿真中没有,仿真中会用其他工作原理相似的元件代替,这样可能导致实物程序和仿真程序不一样

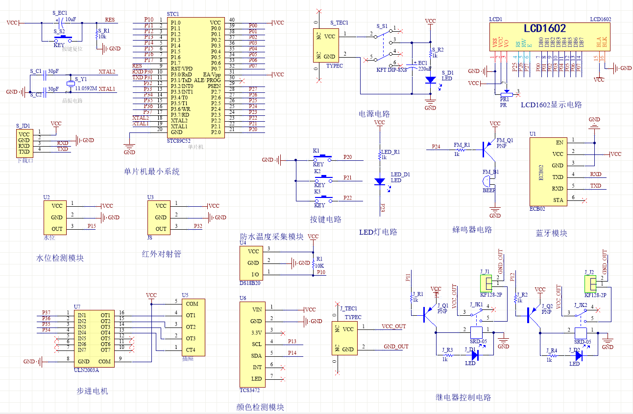
原理图
软件版本:AD2013 (本站提供该软件免费下载链接)
电路连线方式:网络标号连线方式
注意:原理图只是画出了模块的引脚图,而并不是模块的内部结构原理图

PCB图
软件版本:AD2013 (本站提供该软件免费下载链接)
PCB图是由原理图导出,封装很大一部分都是作者自己绘制,不提供封装库,只提供连接好的源文件,可以直接在嘉立创进行打板。两层板,上下覆铜接地。
注意:PCB图中间有一个项目编号,隐藏在单片机底座下,插入单片机后不会看到。如果想截没有项目编号的PCB图,可在PCB源文件中点击删除。另外,如果想在实物PCB板上加自己的信息(比如日期、学号、姓名等),可联系客服。

系统框图
绘制软件:VISIO (本站提供该软件免费下载链接)

软件设计流程
绘制软件:VISIO (本站提供该软件免费下载链接)

开题报告
下图为开题报告整体框架模板,基本上所有项目的开题报告格式都如下所示,但由于部分院校要求不一致,可能有一小部分格式有所变动。

购买后可查看具体内容!
设计说明书
总字数:18000+
摘 要
在医院,病人在输液过程,不会时刻的注意液滴的剩余容量及其滴液的流速,因此本文主要讲述基于STC89C52单片机的医院输液的智能监控系统的设计。它是以医院输液作为研究对象,通过液位检测模块检测输液瓶液位,将液位信息传送给单片机,单片机进行信息传输,把输液瓶中剩余的液位量直接投放在LCD1602液晶显示屏上,液体流速通过红外对管来自主控制,其中步进电机模块控制直接控制液滴的流速。当输液瓶没有液体时,声光长鸣报警,此时可以通过按键模块来控制液滴的开关和闭合。该系统可以很好的实现医院输液的智能监控功能,同时展现出,智能监控系统在人们输液的过程中起到了重要的实际意义。
关键词:输液检测;红外对管;颜色传感器;报警电路;
Hospital transfusion monitoring system based on single chip microcomputer
Abstract:
In the hospital, the patient will not pay attention to the residual volume of the liquid drop and its flow rate at any time during the infusion process. Therefore, this paper mainly describes the design of the intelligent monitoring system for hospital infusion based on STC89C52 microcontroller. It takes hospital infusion as the research object. It detects the liquid level of the infusion bottle through the liquid level detection module, transmits the liquid level information to the microcontroller, and the microcontroller carries out the information transmission. The remaining liquid level in the infusion bottle is directly put on the LCD 1602. The liquid flow rate is controlled independently through the red external tube, and the step motor module controls the flow rate of the liquid drop directly. When there is no liquid in the infusion bottle, the audible and visual alarm will sound for a long time. At this time, the switch and closing of the liquid drop can be controlled through the key module. The system can well realize the intelligent monitoring function of hospital infusion, and shows that the intelligent monitoring system plays an important practical significance in the process of people’s infusion.
Key words:infusion detection; Infrared tube alignment; Color sensor; Alarm circuit
目 录
1 引言
1.1 课题背景及其意义
1.2 国内外的研究状况
1.3本设计主要工作内容
2 方案的设计与论证
2.1 控制方案的确定
2.2 控制方式的选择
2.2.1 声音报警电路方案的选择
2.2.2 显示方案的选择
2.3 通信方式的选择
2.4 系统框图设计
3 硬件电路的设计
3.1 单片机的最小系统
3.1.1主控模块电路
3.1.2 晶振电路
3.1.3 复位电路
3.1.4 电源电路
3.1.5下载电路
3.2 显示模块带你路
3.3水位检测模块
3.4红外对射模块(测速/计数)电路
3.5颜色检测模块(TCS34725)
3.6防水温度采集模块
3.7按键电路设计
3.8 继电器电路设计
3.9 报警提醒电路模块
3.10步进电机(ULN2003
3.11蓝牙模块电路
4 系统程序设计
4.1 编程软件介绍
4.2 系统主流程设计
4.3 独立按键
4.4 温度检测模块子流程
4.5 步进电机子流程
4.6 LCD1602液晶显示子流程
4.7 蓝牙模块子流程
5 仿真调试
5.1 仿真总体设计
5.2 上电仿真测试
5.3 液位仿真测试
5.4 速度档位仿真测试
5.5 温度仿真测试
5.4 颜色仿真测试
6 实物调试
6.1 实物总体设计
6.2 上电实物测试
6.3 液位实物测试
6.4 速度档位实物测试
6.5 温度实物测试
6.4 颜色实物测试
总结
致谢
附录
附录一:原理图
附录二:PCB
附录三:主程序
购买后可查看具体内容!
答辩PPT
下图为答辩PPT整体框架模板,基本上所有项目的答辩PPT格式都如下所示,但由于部分院校要求不一致,可能有一小部分格式有所变动。

购买后可查看具体内容!