项目编号:mcuclub-cl-025
STM32单片机实物设计简介:
单片机类型:STM32F103C8T6
具体功能:
1、通过HX711检测座椅是否有儿童,当有儿童后,5秒检测是否系安全带
2、通过红外对射管检测是否系安全带,如果没有系,则蜂鸣器报警
3、通过一个独立按键控制锁车(LED模拟),当锁车后,座椅上还有儿童,则通过GSM模块发送短信“儿童还在座椅上,请速速查看”
实物演示视频:
打开视频声音方法:鼠标放在视频中,点击右下角小喇叭图形即可;视频放大后不清晰,可将鼠标放在视频上,点击“进入哔哩哔哩,观看更高清”
电子版资料介绍视频:
打开视频声音方法:鼠标放在视频中,点击右下角小喇叭图形即可;视频放大后不清晰,可将鼠标放在视频上,点击“进入哔哩哔哩,观看更高清”
电子版实物资料预览

实物图
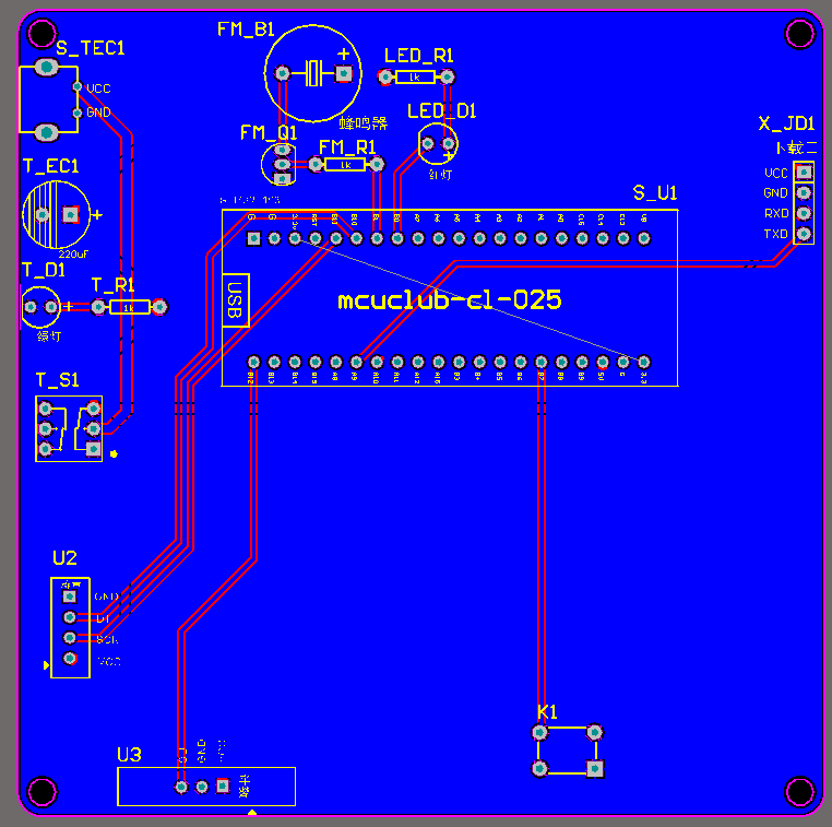
底板:底板在嘉立创进行打板,为绿色PCB板,两层板,厚度1.2,上下覆铜接地。元器件基本上为插针式,个别降压芯片会使用贴片式。
供电接口:TYPE-C

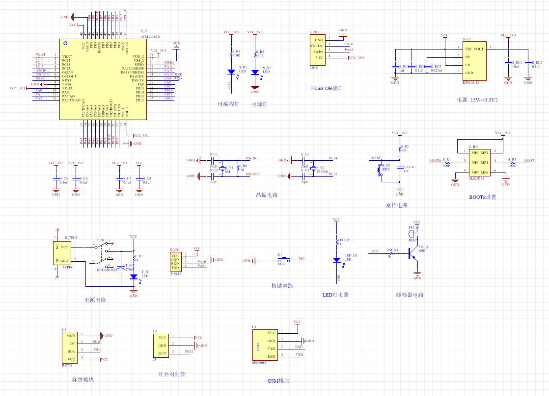
原理图
软件版本:AD2013 (本站提供该软件免费下载链接)
电路连线方式:网络标号连线方式
注意:原理图只是画出了模块的引脚图,而并不是模块的内部结构原理图

PCB图
软件版本:AD2013 (本站提供该软件免费下载链接)
PCB图是由原理图导出,封装很大一部分都是作者自己绘制,不提供封装库,只提供连接好的源文件,可以直接在嘉立创进行打板。两层板,上下覆铜接地。
注意:PCB图中间有一个项目编号,隐藏在单片机底座下,插入单片机后不会看到。如果想截没有项目编号的PCB图,可在PCB源文件中点击删除。另外,如果想在实物PCB板上加自己的信息(比如日期、学号、姓名等),可联系客服。

系统框图
绘制软件:VISIO (本站提供该软件免费下载链接)

软件设计流程
绘制软件:VISIO (本站提供该软件免费下载链接)

开题报告
下图为开题报告整体框架模板,基本上所有项目的开题报告格式都如下所示,但由于部分院校要求不一致,可能有一小部分格式有所变动。

购买后可查看具体内容!
设计说明书
总字数:13000+
摘 要
随着我国家庭用车的普及,父母携带儿童出行的机会越来越多,父母携带儿童出行时,还需携带一笨重的手推车,这极大的降低了出行的方便性。因此本文开发了一款提高儿童乘车安全性与方便性的多功能儿童安全座椅。本文使用单片机技术,通过HX711检测座椅是否有儿童,当有儿童后,5秒检测是否系安全,通过红外对射管检测是否系安全带,如果没有系,则蜂鸣器报警,通过GSM模块发送短信“儿童还在座椅上,请速速查看”。研究结果表明,多功能儿童安全座椅可实现车用儿童安全座椅和手推车座椅双重功能,并能在二者间方便的进行切换,该座椅具有较宽的适应性和较高的乘坐舒适性,多功能儿童安全座椅能对 儿童乘员提供有效的保护。
关键词:传感器;安全;单片机;HX711
ABSTRACT
With the popularity of family cars in China, parents have more and more opportunities to travel with their children. When parents travel with their children, they need to carry a heavy wheelbarrow, which greatly reduces the convenience of travel. Therefore, this paper develops a multifunctional child safety seat to improve the safety and convenience of children riding. In this paper, single-chip microcomputer technology is used to detect whether there are children in the seat through HX711, when there are children, 5 seconds to detect whether it is safe to fasten, through the infrared beam tube to detect whether to fasten the seat belt, if not, the buzzer alarm, through the GSM module to send a message “the child is still in the seat, please check quickly”. The results show that the multi-functional child safety seat can realize the dual functions of car child safety seat and trolley seat, and can easily switch between the two. The seat has wide adaptability and high riding comfort, and the multi-functional child safety seat can provide effective protection for the child occupant.
Key Words: sensor; Safety; Single chip microcomputer; HX711
目 录
1 引言
1.1 选题背景及实际意义
1.2 国内外发展历程
1.3 本论文研究目标与框架
2 系统设计方案
2.1 主要元器件选择
2.1.1 主控芯片方案选择
2.1.2 按键模块方案选择
2.2 整体设计方案
3 硬件设计
3.1 单片机最小系统
3.1.1 主控模块电路
3.1.2 晶振电路
3.1.3 复位电路
3.1.4 电源电路
3.1.5 下载电路
3.2 称重模块
3.3 红外对射管
3.4 蜂鸣器报警模块
3.5 独立按键模块电路
3.6 GSM(SIM000A)
4 系统程序设计
4.1 编程软件介绍
4.2 系统主流程设计
4.3 独立按键
4.4 称重模块HX711模块子流程
5 实物制作与调试过程
5.1 整体实物测试图
5.2 蜂鸣器报警实物测试
5.3发送信息模块实物测试
结论
致谢
参考文献
附录
附录一: 原理图
附录二:PCB
附录三:主程序:
购买后可查看具体内容!
答辩PPT
下图为答辩PPT整体框架模板,基本上所有项目的答辩PPT格式都如下所示,但由于部分院校要求不一致,可能有一小部分格式有所变动。

购买后可查看具体内容!