项目编号:mcuclub-hj-016
51单片机实物设计简介:
单片机类型:STC89C52
具体功能:
1、通过DHT11检测温湿度值,当温湿度超过设置的上下限阈值时,红灯闪烁,蜂鸣器间断报警,可通过按键提前取消
2、通过红外热释电感应模块检测是否存在有害动物,如果有,则黄灯闪烁,蜂鸣器间断报警
3、通过按键可设置温湿度上下限
4、通过显示屏显示数据
扩展功能:通过蓝牙模块将测量数据发送到手机端,并当出现有害动物时,发送“请注意,出现有害动物”
实物演示视频:
打开视频声音方法:鼠标放在视频中,点击右下角小喇叭图形即可;视频放大后不清晰,可将鼠标放在视频上,点击“进入哔哩哔哩,观看更高清”
仿真演示视频:
打开视频声音方法:鼠标放在视频中,点击右下角小喇叭图形即可;视频放大后不清晰,可将鼠标放在视频上,点击“进入哔哩哔哩,观看更高清”
电子版资料介绍视频:
打开视频声音方法:鼠标放在视频中,点击右下角小喇叭图形即可;视频放大后不清晰,可将鼠标放在视频上,点击“进入哔哩哔哩,观看更高清”
电子版实物资料预览

实物图
底板:底板在嘉立创进行打板,为绿色PCB板,两层板,厚度1.2,上下覆铜接地。元器件基本上为插针式,个别降压芯片会使用贴片式。
供电接口:TYPE-C

电子版仿真资料预览

仿真图
仿真软件版本:proteus8.17 (本站提供该软件免费下载链接)
电路连线方式:网络标号连线方式
注意:部分实物元器件仿真中没有,仿真中会用其他工作原理相似的元件代替,这样可能导致实物程序和仿真程序不一样

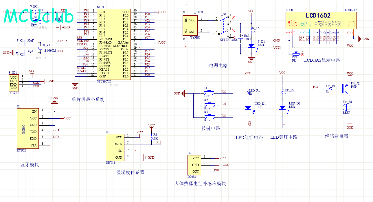
原理图
软件版本:AD2013 (本站提供该软件免费下载链接)
电路连线方式:网络标号连线方式
注意:原理图只是画出了模块的引脚图,而并不是模块的内部结构原理图

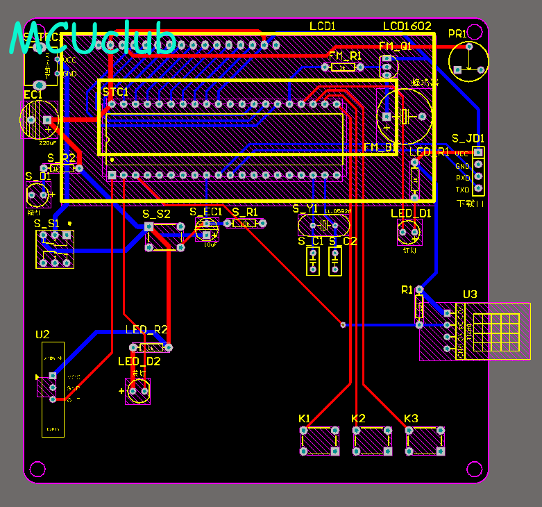
PCB图
软件版本:AD2013 (本站提供该软件免费下载链接)
PCB图是由原理图导出,封装很大一部分都是作者自己绘制,不提供封装库,只提供连接好的源文件,可以直接在嘉立创进行打板。两层板,上下覆铜接地。
注意:PCB图中间有一个项目编号,隐藏在单片机底座下,插入单片机后不会看到。如果想截没有项目编号的PCB图,可在PCB源文件中点击删除。另外,如果想在实物PCB板上加自己的信息(比如日期、学号、姓名等),可联系客服。

系统框图
绘制软件:VISIO (本站提供该软件免费下载链接)

软件设计流程
绘制软件:VISIO (本站提供该软件免费下载链接)

开题报告
下图为开题报告整体框架模板,基本上所有项目的开题报告格式都如下所示,但由于部分院校要求不一致,可能有一小部分格式有所变动。

购买后可查看具体内容!
设计说明书
总字数:12000+
摘 要
为推进国家粮食储备体系向着的科学性、现代化和智能化发展,提高粮情监测自动化、高效率、高可靠性,以最大限度的减少粮食在存储过程中损失,粮情监测一直是国内外粮食安全领域研究的热点问题。此次设计通过温湿度传感器对粮仓内的温湿度进行监测,通过人体热释电红外感应模块监测粮仓内是否出现有害动物、然后通过蜂鸣器对粮仓内的异常情况进行声光报警,提醒用户进行处理,同时通过蓝牙模块将监测到的数据发送到手机端,并当出现有害动物时,发送“请注意,出现有害动物”,从而实现对粮仓进行智能化控制,该系统能够实现粮仓环境参数的实时监测和信息的智能化管理,并且系统实现具有低成本、高可靠性、易扩展、实用性强的优势,具有一定的新颖性和实际应用推广价值。
关键词:智能粮仓;红外热释电感应;蓝牙;温湿度
Abstract
In order to promote the scientific, modern and intelligent development of the national grain reserve system, improve the automation, high efficiency and high reliability of grain situation monitoring, and minimize the loss of grain in the storage process, grain situation monitoring has been a hot issue in the field of food security at home and abroad. In this design, temperature and humidity sensor is used to monitor the temperature and humidity in the granary, the human pyroelectric infrared induction module is used to monitor whether there are harmful animals in the granary, and then the sound and light alarm is carried out through the buzzer to the abnormal situation in the granary, reminding the user to deal with it. At the same time, the monitored data is sent to the mobile phone through the Bluetooth module, and when there are harmful animals, The system can realize the real-time monitoring of environmental parameters of the granary and the intelligent management of information. Moreover, the realization of the system has the advantages of low cost, high reliability, easy expansion and strong practicability, and has certain novelty and practical application and promotion value.
Keywords:Intelligent granary; Infrared pyroelectric induction; Bluetooth; Temperature and humidity
目 录
摘 要
Abstract
第1章 绪论
1.1 选题背景及实际意义
1.2 研究现状
第2章 系统设计方案
2.1 主要元器件选择
2.1.1 主控芯片选择
2.1.2 检测温湿度方案选择
2.1.3 显示方案选择
2.2 整体设计方案
第3章 硬件设计
3.1 主控电路模块
3.2 红外热释电感应检测电路模块
3.3 温湿度监测电路模块
3.4 LCD1602显示电路模块
3.5 蓝牙电路模块
3.6 报警提醒电路模块
3.7 独立按键电路模块
第4章 系统程序设计
4.1 编程软件介绍
4.2 系统主流程设计
4.3 温湿度检测模块子流程
4.4 独立按键
4.5 LCD1602液晶显示子流程
4.6 蓝牙模块子流程
第5章 仿真测试
5.1 仿真总体设计
5.2 温湿度检测仿真测试
5.3 红外热释电感应监测仿真测试
5.4 蓝牙测控仿真测试
第6章 实物测试
6.1 实物总体设计
6.2 温湿度检测实物测试
6.3 红外热释电感应监测实物测试
6.4 蓝牙测控实物测试
第7章 结论
参 考 文 献
致谢
附录
附录A: 原理图
附录B:PCB
附录C:主程序
购买后可查看具体内容!
答辩PPT
下图为答辩PPT整体框架模板,基本上所有项目的答辩PPT格式都如下所示,但由于部分院校要求不一致,可能有一小部分格式有所变动。

购买后可查看具体内容!