项目编号:mcuclub-jj-001
STM32单片机实物设计简介:
单片机类型:STM32F103C8T6
具体功能:
1、密码输入:首先输入住户门牌号,然后进入输入密码界面,密码正确后,门锁打开,错误后蜂鸣器报警1s,若密码输入错误3次,则蜂鸣器持续报警10s。
可添加门牌号和密码,添加步骤:门牌号—>管理员密码—>新密码—>再次新密码。
可修改密码,修改步骤:门牌号—>管理员密码—>旧密码—>新密码—>再次新密码。
另外,密码是可以掉电保存在AT24C02中。
2、刷卡:通过RFID进行刷卡进入,刷有效卡,门锁打开,无效卡,蜂鸣器报警1s,若无效卡刷3次,则蜂鸣器持续报警10s。可添加卡或删除卡
3、通过4*4矩阵键盘可输入密码,进入不同模式
4、通过显示屏显示数据
扩展功能:通过zigbee,可一键呼叫,外机可进行一键开门
实物演示视频:
打开视频声音方法:鼠标放在视频中,点击右下角小喇叭图形即可;视频放大后不清晰,可将鼠标放在视频上,点击“进入哔哩哔哩,观看更高清”
电子版资料介绍视频:
打开视频声音方法:鼠标放在视频中,点击右下角小喇叭图形即可;视频放大后不清晰,可将鼠标放在视频上,点击“进入哔哩哔哩,观看更高清”
电子版实物资料预览

实物图
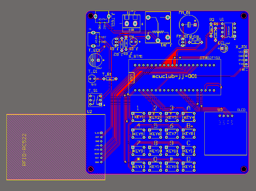
底板:底板在嘉立创进行打板,为绿色PCB板,两层板,厚度1.2,上下覆铜接地。元器件基本上为插针式,个别降压芯片会使用贴片式。
供电接口:TYPE-C

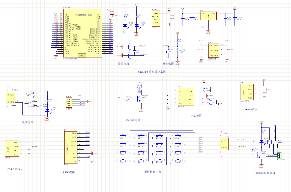
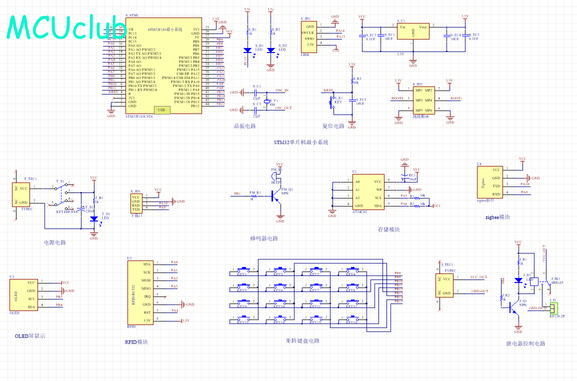
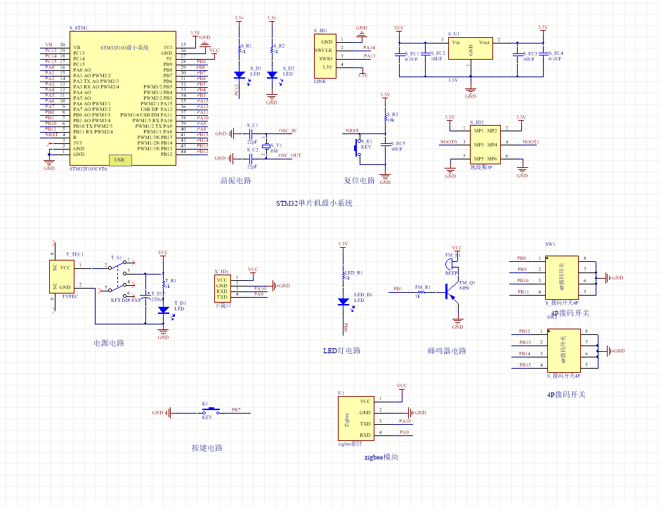
原理图
软件版本:AD2013 (本站提供该软件免费下载链接)
电路连线方式:网络标号连线方式
注意:原理图只是画出了模块的引脚图,而并不是模块的内部结构原理图


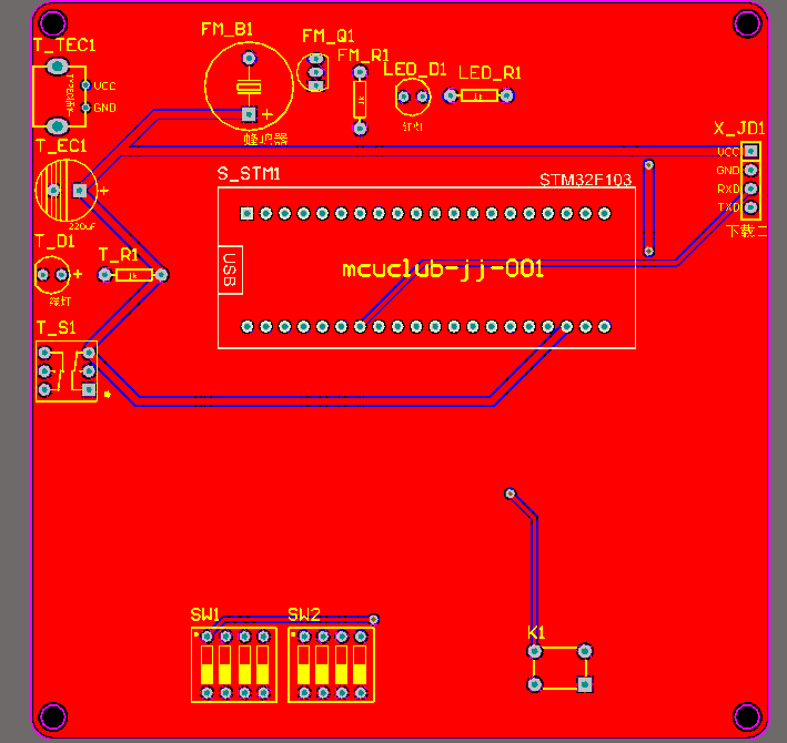
PCB图
软件版本:AD2013 (本站提供该软件免费下载链接)
PCB图是由原理图导出,封装很大一部分都是作者自己绘制,不提供封装库,只提供连接好的源文件,可以直接在嘉立创进行打板。两层板,上下覆铜接地。
注意:PCB图中间有一个项目编号,隐藏在单片机底座下,插入单片机后不会看到。如果想截没有项目编号的PCB图,可在PCB源文件中点击删除。另外,如果想在实物PCB板上加自己的信息(比如日期、学号、姓名等),可联系客服。


系统框图
绘制软件:VISIO (本站提供该软件免费下载链接)

软件设计流程
绘制软件:VISIO (本站提供该软件免费下载链接)

开题报告
下图为开题报告整体框架模板,基本上所有项目的开题报告格式都如下所示,但由于部分院校要求不一致,可能有一小部分格式有所变动。

购买后可查看具体内容!
设计说明书
总字数:13000+
摘 要
当前,随着科技的发展,人们的生活水平得到了很大的提高,使得人们对个人的财产及其个人的人身安全重视程度越来越高,此次设计一款基于单片机的门禁控制器设计,主要是为了解决当前大部分用户使用的密码锁在输入密码锁被旁人盗取,或者存在有人多次输入密码从而盗取用户密码,给用户造成财产损失。此方案设计给出了以STM32为核心,利用单片机的运算和控制功能,并使用OLED显示密码,用户可以根据当前的需求设置门牌号和密码,然后根据门牌号和密码进行开锁,也可以通过RFID进行刷卡开锁,为了防止密码被不法分子试错打开,监测到密码输入错误3次或者刷卡为无效卡3次,经常蜂鸣器鸣响10s提醒,为了方便用户的使用,用户修改的密码进行断电保持。此外用户可以根据自己的门牌号将自己家的拨码开关拨上去,此时用户只需要在外机通过矩阵键盘输入门牌号,然后确认,最后按下呼叫按键,此时用户家中的进行声光报警提醒,此时用户在家中按下开门按键,此时门自动打开,关闭声光报警。此次设计的电子密码锁具有操作监简单、保密性强、防止密码被不法分子试错打开的优势。
关键字:智能门禁;防试错;RFID刷卡;OLED显示屏;zigbee
Abstract
Currently, with the development of technology, people’s living standards have greatly improved, making people pay more and more attention to personal property and personal safety. This design of an access control controller based on a microcontroller is mainly to solve the problem of password locks used by most users being stolen by others when entering password locks, or there may be people entering passwords multiple times to steal user passwords, Causing property damage to users.This solution is designed with STM32 as the core, utilizing the calculation and control functions of the microcontroller, and using OLED to display passwords. Users can set the house number and password according to their current needs, and then unlock them based on the house number and password. They can also use RFID to swipe the card to unlock the lock. In order to prevent the password from being mistakenly opened by criminals, it is detected that the password input error is 3 times or the card swiped is invalid 3 times, and the buzzer often sounds for 10 seconds to remind them, For the convenience of users, the password modified by the user is maintained after power outage. In addition, users can turn on their home’s dial switch based on their own house number. At this time, users only need to input the house number through the matrix keyboard on the external machine, confirm, and finally press the call button. At this time, the user’s home will receive an audible and visual alarm reminder. At this time, the user presses the door open button at home, and the door will automatically open and turn off the audible and visual alarm. The electronic password lock designed this time has the advantages of simple operation supervision, strong confidentiality, and preventing the password from being opened by criminals by trial and error.
Keywords: intelligent access control; Preventing trial and error; RFID card swiping; OLED display screen; Zigbee
目 录
1 绪 论
1.1 研究背景目的及其研究意义
1.2 国内外研究现状
1.3 实现功能
2 系统主题设计
2.1 系统框架设计
2.2 主要模块方案选择
2.2.1 主控模块方案选择
2.2.2 显示模块方案选择
2.3.4 按键模块方案选择
3 硬件设计
3.1 主控模块电路
3.2 RFID刷卡检测模块电路
3.3 存储模块电路
3.4 OLED显示模块电路
3.5 继电器模块电路
3.6 矩阵键盘模块电路
3.7 报警模块电路
3.8 拨码开关模块电路
3.9 Zigbee无线传输模块电路
4 系统程序设计
4.1 编程软件介绍
4.2 系统从机主流程设计
4.3 系统主机主流程设计
4.4 存储模块子流程
4.5 矩阵键盘子流程
4.6 OLED显示流程设计
5 实物的制作与调试
5.1 整体实物焊接图
5.2 密码开锁实物测试
5.3 RFID开锁实物测试
5.4 外机呼叫实物测试
6 结 论
参考文献
致 谢
附录
附录1:原理图
附录2:PCB
附录3:主程序
购买后可查看具体内容!
答辩PPT
下图为答辩PPT整体框架模板,基本上所有项目的答辩PPT格式都如下所示,但由于部分院校要求不一致,可能有一小部分格式有所变动。

购买后可查看具体内容!