项目编号:mcuclub-jj-002
STM32单片机实物设计简介:
单片机类型:STM32F103C8T6
具体功能:
1、通过3个楼层键和两个开关门键实现电梯内部的控制,通过另外3个按键实现电梯外部的控制
2、通过其中一个四相步进电机模拟电梯开关门(正反半圈)
3、通过另一个四相步进电机模拟电梯升降,每转一圈,代表一层
4、通过hx711采集电梯内重量,当开门时,电梯如果超载,则蜂鸣器报警,不关门,直到不超载
5、通过分离式红外对管模拟防夹,如果关门时触发,则自动开门
6、通过两个LED灯代表此时电梯上下行状态
7、通过数码管显示电梯处于的楼层
实物演示视频:
打开视频声音方法:鼠标放在视频中,点击右下角小喇叭图形即可;视频放大后不清晰,可将鼠标放在视频上,点击“进入哔哩哔哩,观看更高清”
电子版资料介绍视频:
打开视频声音方法:鼠标放在视频中,点击右下角小喇叭图形即可;视频放大后不清晰,可将鼠标放在视频上,点击“进入哔哩哔哩,观看更高清”
电子版实物资料预览

实物图
底板:底板在嘉立创进行打板,为绿色PCB板,两层板,厚度1.2,上下覆铜接地。元器件基本上为插针式,个别降压芯片会使用贴片式。
供电接口:TYPE-C

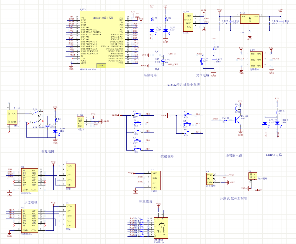
原理图
软件版本:AD2013 (本站提供该软件免费下载链接)
电路连线方式:网络标号连线方式
注意:原理图只是画出了模块的引脚图,而并不是模块的内部结构原理图

PCB图
软件版本:AD2013 (本站提供该软件免费下载链接)
PCB图是由原理图导出,封装很大一部分都是作者自己绘制,不提供封装库,只提供连接好的源文件,可以直接在嘉立创进行打板。两层板,上下覆铜接地。
注意:PCB图中间有一个项目编号,隐藏在单片机底座下,插入单片机后不会看到。如果想截没有项目编号的PCB图,可在PCB源文件中点击删除。另外,如果想在实物PCB板上加自己的信息(比如日期、学号、姓名等),可联系客服。

系统框图
绘制软件:VISIO (本站提供该软件免费下载链接)

软件设计流程
绘制软件:VISIO (本站提供该软件免费下载链接)

开题报告
下图为开题报告整体框架模板,基本上所有项目的开题报告格式都如下所示,但由于部分院校要求不一致,可能有一小部分格式有所变动。

购买后可查看具体内容!
设计说明书
总字数:13000+
摘 要
高层建筑成为城市建设的一大标志。为了方便人们的出行和工作,高层建筑设计引入了楼字自动化和智能化的科技,电梯成为高层途筑必备的运行工具。所以加强和完善电梯外观及自动化控制系统的设计成为当下高层建筑规划中的一个重要任务。此次设计一款三层电梯,通过软件和硬件配合使,使其具有检测电梯内当前乘坐电梯重的体重,当电梯内超重时进行声光报警提醒,防止重量过大使得电梯损坏,使用数码管显示当前所在楼层,到达对应楼层指示灯点亮,并实时显示电梯上下运行。为了防止电梯在关门时夹道用户,采用红外对管检测是否有人,检测到有人时,电梯门不能关闭,防止用户被电梯门加到。
关键词:单片机;电梯;自动化控制系统;防夹;防超重
Abstract:
High-rise building has become a major symbol of urban construction. In order to facilitate people’s travel and work, high-rise building design introduced building automation and intelligent technology, elevator has become a necessary operation tool of high-rise road building. Therefore, strengthening and improving the design of elevator appearance and automatic control system has become an important task in high-rise building planning. The elevator design a three layer, through software and hardware to cooperate, make its have tests the elevator in the elevator in heavy weight, when the elevator overweight with sound and light alarm to remind, prevent damage of excessive weight makes the elevator, using digital tube display the current floor, reach the corresponding floor lamp light, and real-time display of elevator running up and down. In order to prevent the elevator from sandwicking users when closing, infrared tube detection is used to detect whether there is someone. When someone is detected, the elevator door can not be closed to prevent users from being added to the elevator door.
Key words: single chip microcomputer; The elevator; Automatic control system; The clip; The overweight
目录
第一章 绪论
1.1 选题背景及实际意义
1.2 国内外发展历程
1.3 本论文研究目标与框架
第2章 系统设计方案
2.1 主要元器件选择
2.1.1 主控芯片选择
2.1.2 电机驱动模块方案选择
2.1.3 显示方案选择
2.2 整体设计方案
第3章 硬件设计
3.1 单片机最小系统
3.2 压力传感器检测电路模块
3.3 分离式红外对射管
3.4 步进电机驱动电路模块
3.5 数码管显示电路模块
3.6 独立按键电路模块
3.7 报警提醒电路模块
3.8 指示灯电路模块
第四章 系统程序设计
4.1 编程软件介绍
4.2 主程序流程设计
4.3 按键函数流程设计
4.4 处理函数流程设计
第五章 实物制作与调试过程
5.1 电路焊接总图
5.2 电梯上行检测实物测试
5.3 电梯下行实物测试
5.4 电梯超重实物测试
5.5 电梯防夹实物测试
第六章 结论
参考文献
致谢
附录
附录一: 原理图
附录二:PCB
附录三:主程序:
购买后可查看具体内容!
答辩PPT
下图为答辩PPT整体框架模板,基本上所有项目的答辩PPT格式都如下所示,但由于部分院校要求不一致,可能有一小部分格式有所变动。

购买后可查看具体内容!