项目编号:mcuclub-jj-044
STM32单片机实物设计简介:
单片机类型:STM32F103C8T6
具体功能:
1、通过语音识别控制灯的开和关
2、通过蓝牙可远程控制灯的开和关、并能设定开灯时长(小时加、小时减、分钟加、分钟减)
3、通过舵机真正控制灯的开和关
实物演示视频:
打开视频声音方法:鼠标放在视频中,点击右下角小喇叭图形即可;视频放大后不清晰,可将鼠标放在视频上,点击“进入哔哩哔哩,观看更高清”
电子版资料介绍视频:
打开视频声音方法:鼠标放在视频中,点击右下角小喇叭图形即可;视频放大后不清晰,可将鼠标放在视频上,点击“进入哔哩哔哩,观看更高清”
电子版实物资料预览

实物图
底板:底板在嘉立创进行打板,为绿色PCB板,两层板,厚度1.2,上下覆铜接地。元器件基本上为插针式,个别降压芯片会使用贴片式。
供电接口:TYPE-C

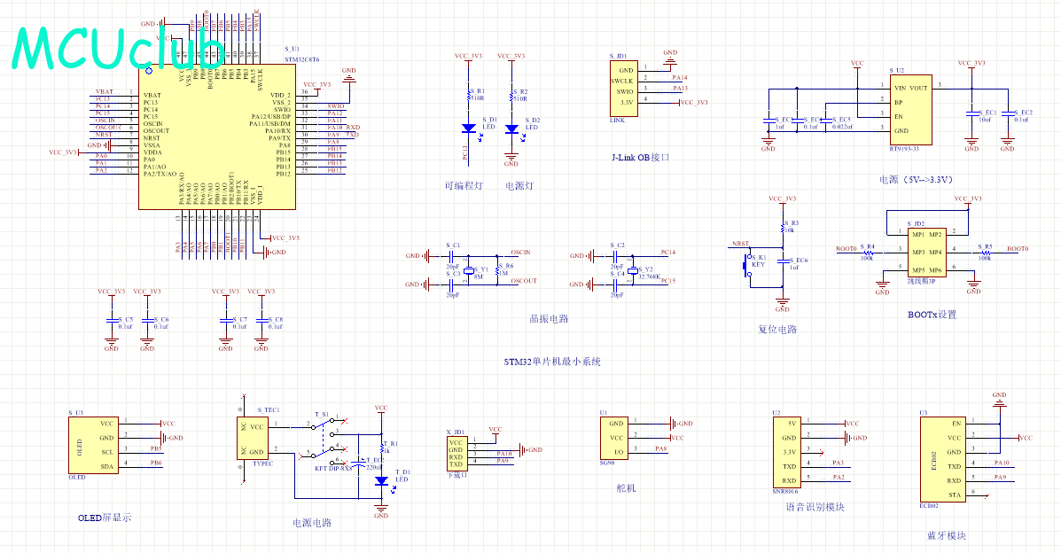
原理图
软件版本:AD2013 (本站提供该软件免费下载链接)
电路连线方式:网络标号连线方式
注意:原理图只是画出了模块的引脚图,而并不是模块的内部结构原理图

PCB图
软件版本:AD2013 (本站提供该软件免费下载链接)
PCB图是由原理图导出,封装很大一部分都是作者自己绘制,不提供封装库,只提供连接好的源文件,可以直接在嘉立创进行打板。两层板,上下覆铜接地。
注意:PCB图中间有一个项目编号,隐藏在单片机底座下,插入单片机后不会看到。如果想截没有项目编号的PCB图,可在PCB源文件中点击删除。另外,如果想在实物PCB板上加自己的信息(比如日期、学号、姓名等),可联系客服。

系统框图
绘制软件:VISIO (本站提供该软件免费下载链接)

软件设计流程
绘制软件:VISIO (本站提供该软件免费下载链接)

开题报告
下图为开题报告整体框架模板,基本上所有项目的开题报告格式都如下所示,但由于部分院校要求不一致,可能有一小部分格式有所变动。

购买后可查看具体内容!
设计说明书
总字数:10000+
摘 要
随着人工智能领域的蓬勃发展,智能设备在人们生活中逐渐普及,尤其是最近几年的智能语音控制产品在市场上崭露头角。用户自然的语言表达就能够控制家居设备的工作,基于语音控制智能家居正在让人们的生活更加便捷。本研究旨在设计并实现一种基于单片机的语音蓝牙定时家居灯控系统,以满足人们对灯光控制的定时和远程操作的需求。本论文设计并实现了一种基于STM32F103C8T6单片机的语音蓝牙定时家居灯控系统。该系统具备通过语音识别控制灯的开关、通过蓝牙实现远程控制灯的开关并能设定开灯时长(小时加、小时减、分钟加、分钟减),以及通过舵机实现真正的灯控制等功能。硬件方面,使用STM32F103C8T6单片机作为主控芯片,并集成语音识别模块、蓝牙通信模块以及舵机等组件。软件方面,编写了单片机程序实现与语音识别模块和蓝牙通信模块的交互和控制逻辑。通过语音识别算法对语音指令进行识别和解析,并通过蓝牙通信模块与手机或其他蓝牙设备进行远程通信。通过舵机控制灯的开关状态,实现灯的亮灭控制。该系统具备稳定可靠的性能,能够满足家居灯控的定时和远程控制需求。
关键字:STM32F103C8T6;语音识别;蓝牙控制;定时控制;舵机控制
Abstract
With the vigorous development of artificial intelligence, intelligent devices are gradually becoming popular in people’s lives, especially in recent years when intelligent voice control products have emerged in the market. The natural language expression of users can control the work of home devices, and voice controlled smart homes are making people’s lives more convenient. This study aims to design and implement a voice Bluetooth timed home light control system based on a microcontroller, in order to meet people’s needs for timing and remote operation of light control. This paper designs and implements a voice Bluetooth timing home light control system based on the STM32F103C8T6 microcontroller. The system has functions such as controlling the switch of lights through speech recognition, remotely controlling the switch of lights through Bluetooth, and being able to set the duration of light on (hour plus, hour minus, minute plus, minute minus), as well as achieving true light control through the servo. In terms of hardware, the STM32F103C8T6 microcontroller is used as the main control chip, and components such as voice recognition module, Bluetooth communication module, and servo are integrated. In terms of software, a microcontroller program was written to achieve interaction and control logic with the speech recognition module and Bluetooth communication module. Recognize and parse voice commands through speech recognition algorithms, and remotely communicate with mobile phones or other Bluetooth devices through Bluetooth communication modules. By controlling the switch status of the light through the steering gear, the light can be turned on or off. This system has stable and reliable performance, which can meet the timing and remote control requirements of home lighting control.
Keywords: STM32F103C8T6; Speech recognition; Bluetooth control; Timing control; Servo control
目 录
基于单片机的语音蓝牙定时家居灯控系统的设计与实现
1 绪 论
1.1 研究背景目的及其研究意义
1.2 国内外研究现状
1.3 实现功能
2 系统主题设计
2.1 系统框架设计
2.2 主要模块方案选择
2.2.1 主控模块方案选择
2.2.2 语音识别模块方案选择
2.2.3 无线传输模块电路
3 硬件设计
3.1 主控模块电路
3.2 语音识别模块电路
3.3 蓝牙模块模块电路
3.4 舵机模块电路
4 系统程序设计
4.1 编程软件介绍
4.2 系统主流程设计
4.3 舵机模块子流通
4.4 蓝牙模块子流程
5 实物测试
5.1 整体实物焊接图
5.2 语音控制灯开关实物测试
5.3 蓝牙控制灯开关实物测试
5.4 定时控制灯开关实物测试
6 总结与展望
参考文献
致 谢
附录
附录1:原理图
附录2:PCB
附录3:主程序
购买后可查看具体内容!
答辩PPT
下图为答辩PPT整体框架模板,基本上所有项目的答辩PPT格式都如下所示,但由于部分院校要求不一致,可能有一小部分格式有所变动。

购买后可查看具体内容!