项目编号:hz-0207
STM32单片机设计简介:
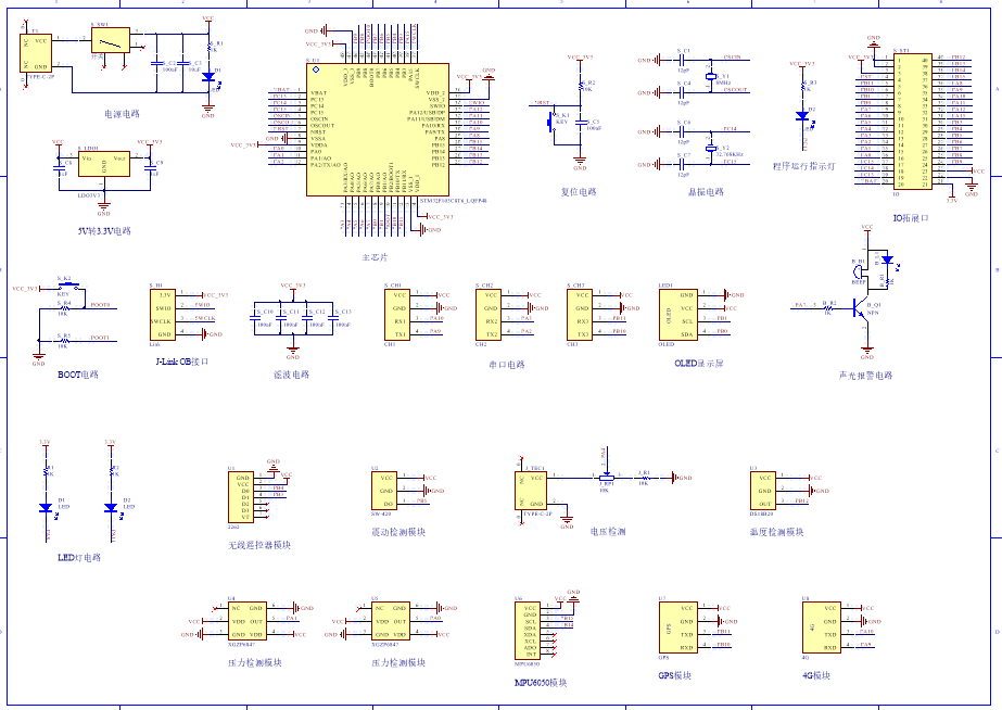
单片机类型:STM32F103C8T6
1、通过无线遥控器进行布防、撤防,并用一个LED灯指示当前状态
2、在布防情况下,通过震动检测模块检测电瓶车是否发生移动,如果发生移动,通过4G模块发送短信“车辆移动,请速速查看!”,并同时声光报警
3、在布防情况下,通过电压检测检查电瓶是否被偷,如果被偷,通过4G模块发送短信“电瓶被偷,请速速查看!”,并同时声光报警
4、通过DS18B20测温模块测量存放电瓶位置的温度,当温度大于60℃时,通过4G模块发送短信“电瓶温度过高,请速速查看!”,并同时声光报警
5、通过两个胎压检测模块检测两个轮胎胎压,如果轮胎胎压不在2.0~3.0bar之间,通过4G模块发送短信“****胎压异常,请速速查看!”,并同时声光报警提醒
6、通过MPU6050模块检测电瓶车是否倾倒,如果倾倒,通过4G模块发送短信“电瓶车倾倒,请速速查看!”
7、通过GPS模块,可锁定电瓶车位置,如果电瓶车被盗,可通过发送“P”实时获取经纬度信息
8、低电量提醒,骑电动车时,能够检测电动车电量,当电量正常时,LED灯常亮,当电量过低时,LED灯闪烁提醒
9、通过OLED显示屏显示数据
实物演示视频:
打开视频声音方法:鼠标放在视频中,点击右下角小喇叭图形即可;视频放大后不清晰,可将鼠标放在视频上,点击“进入哔哩哔哩,观看更高清”
仿真演示视频:
打开视频声音方法:鼠标放在视频中,点击右下角小喇叭图形即可;视频放大后不清晰,可将鼠标放在视频上,点击“进入哔哩哔哩,观看更高清”
电子版资料介绍视频:
打开视频声音方法:鼠标放在视频中,点击右下角小喇叭图形即可;视频放大后不清晰,可将鼠标放在视频上,点击“进入哔哩哔哩,观看更高清”
电子版实物资料预览

实物图
底板:底板在嘉立创进行打板,为绿色PCB板,两层板,厚度1.2,上下覆铜接地。元器件基本上为插针式,个别降压芯片会使用贴片式。
供电接口:TYPE-C

电子版仿真资料预览

仿真图
仿真软件版本:proteus8.17 (本站提供该软件免费下载链接)
电路连线方式:网络标号连线方式
注意:部分实物元器件仿真中没有,仿真中会用其他工作原理相似的元件代替,这样可能导致实物程序和仿真程序不一样

原理图
软件版本:AD2013 (本站提供该软件免费下载链接)
电路连线方式:网络标号连线方式
注意:原理图只是画出了模块的引脚图,而并不是模块的内部结构原理图

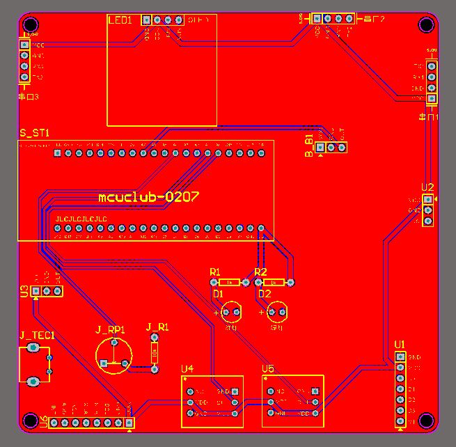
PCB图
软件版本:AD2013 (本站提供该软件免费下载链接)
PCB图是由原理图导出,封装很大一部分都是作者自己绘制,不提供封装库,只提供连接好的源文件,可以直接在嘉立创进行打板。两层板,上下覆铜接地。
注意:PCB图中间有一个项目编号,隐藏在单片机底座下,插入单片机后不会看到。如果想截没有项目编号的PCB图,可在PCB源文件中点击删除。另外,如果想在实物PCB板上加自己的信息(比如日期、学号、姓名等),可联系客服。

系统框图
绘制软件:VISIO (本站提供该软件免费下载链接)

软件设计流程
绘制软件:VISIO (本站提供该软件免费下载链接)
