项目编号:hz-0213
STM32单片机设计简介:
单片机类型:STM32F103C8T6
1、通过3*3的矩阵键盘选择9种商品,当按下某个商品时,显示商品名及价格
2、当按下确认键后,有两种付款 方式
方式一:通过红外计数管检测投币数量,当数量一致时,通过步进电机正转180°模拟出货,出货后5s后,步进电机反转180°回归,并清除显示的商品。当支付超过10s未出现投币数增加,则恢复初始界面。
方式二:通过扫码枪扫码支付二维码,支持微信或支付宝付款码付款,当扫码成功后,通过步进电机正转180°模拟出货,出货后5s后,步进电机反转180°回归,并清除显示的商品。当支付超过10s仍未支付,则恢复初始界面。
3、通过取消按键可以取消当前选择,重新进行选择
4、通过AT24C02存储当前各个商品剩余数量、各个商品已卖数量、各个商品售卖金额
5、通过光照检测模块检测光照,通过人体热释电感应模块检测是否有人,当光照过低且有人时,则打开补光灯
6、通过OLED显示屏显示数据
7、通过蓝牙模块连接手机,每售卖一件商品,都会将当前各个商品剩余数量、各个商品已卖数量、各个商品售卖金额发送到手机端,另外,当管理员补货时,需要通过手机端将各商品数量修正
实物演示视频:
打开视频声音方法:鼠标放在视频中,点击右下角小喇叭图形即可;视频放大后不清晰,可将鼠标放在视频上,点击“进入哔哩哔哩,观看更高清”
仿真演示视频:
打开视频声音方法:鼠标放在视频中,点击右下角小喇叭图形即可;视频放大后不清晰,可将鼠标放在视频上,点击“进入哔哩哔哩,观看更高清”
电子版资料介绍视频:
打开视频声音方法:鼠标放在视频中,点击右下角小喇叭图形即可;视频放大后不清晰,可将鼠标放在视频上,点击“进入哔哩哔哩,观看更高清”
电子版实物资料预览

实物图
底板:底板在嘉立创进行打板,为绿色PCB板,两层板,厚度1.2,上下覆铜接地。元器件基本上为插针式,个别降压芯片会使用贴片式。
供电接口:TYPE-C

电子版仿真资料预览

仿真图
仿真软件版本:proteus8.17 (本站提供该软件免费下载链接)
电路连线方式:网络标号连线方式
注意:部分实物元器件仿真中没有,仿真中会用其他工作原理相似的元件代替,这样可能导致实物程序和仿真程序不一样

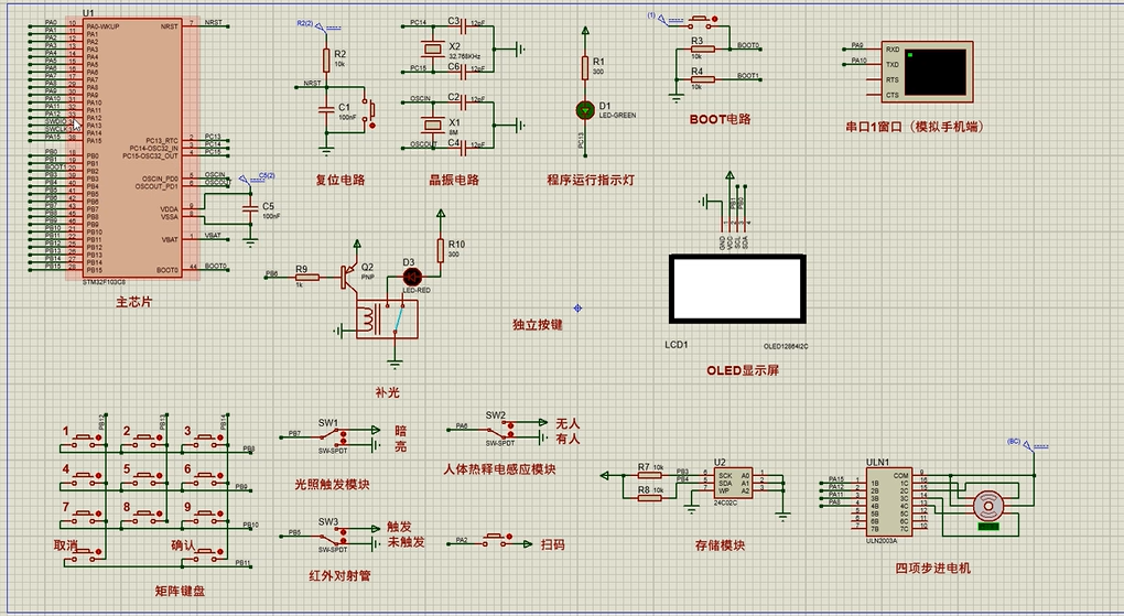
原理图
软件版本:AD2013 (本站提供该软件免费下载链接)
电路连线方式:网络标号连线方式
注意:原理图只是画出了模块的引脚图,而并不是模块的内部结构原理图

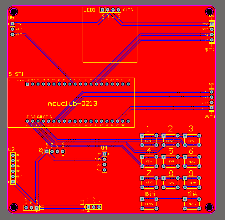
PCB图
软件版本:AD2013 (本站提供该软件免费下载链接)
PCB图是由原理图导出,封装很大一部分都是作者自己绘制,不提供封装库,只提供连接好的源文件,可以直接在嘉立创进行打板。两层板,上下覆铜接地。
注意:PCB图中间有一个项目编号,隐藏在单片机底座下,插入单片机后不会看到。如果想截没有项目编号的PCB图,可在PCB源文件中点击删除。另外,如果想在实物PCB板上加自己的信息(比如日期、学号、姓名等),可联系客服。

系统框图
绘制软件:VISIO (本站提供该软件免费下载链接)

软件设计流程
绘制软件:VISIO (本站提供该软件免费下载链接)
