项目编号:mcuclub-fz-317
功能介绍:
单片机类型:STM32F103C8T6
具体功能:
[1]通过PH检测当前环境的PH值。
[2] 通过TDS检测当前环境的电解质含量。
[3]通过光照检测模块检测当前环境的光照强度。
[4]通过DS18B20检测当前环境的温度。
[5]通过盐度检测模块检测当前环境的盐含量。
[6] 通过按键可以设置PH的最大值最小值、电解质最大值、盐度最大值、光照最小值、温度最小值。
[7]通过显示屏显示测量数据
[8]检测到PH异常、电解质预测、光照异常、温度异常进行声光报警;光照小于最小值,进行补光、温度小于最小值计进行加热。
[9]通过 WIFI 模块将测量数据发送到手机端,控制补光、加热。
仿真演示视频:
打开视频声音方法:鼠标放在视频中,点击右下角小喇叭图形即可;视频放大后不清晰,可将鼠标放在视频上,点击“进入哔哩哔哩,观看更高清”
电子版仿真资料预览

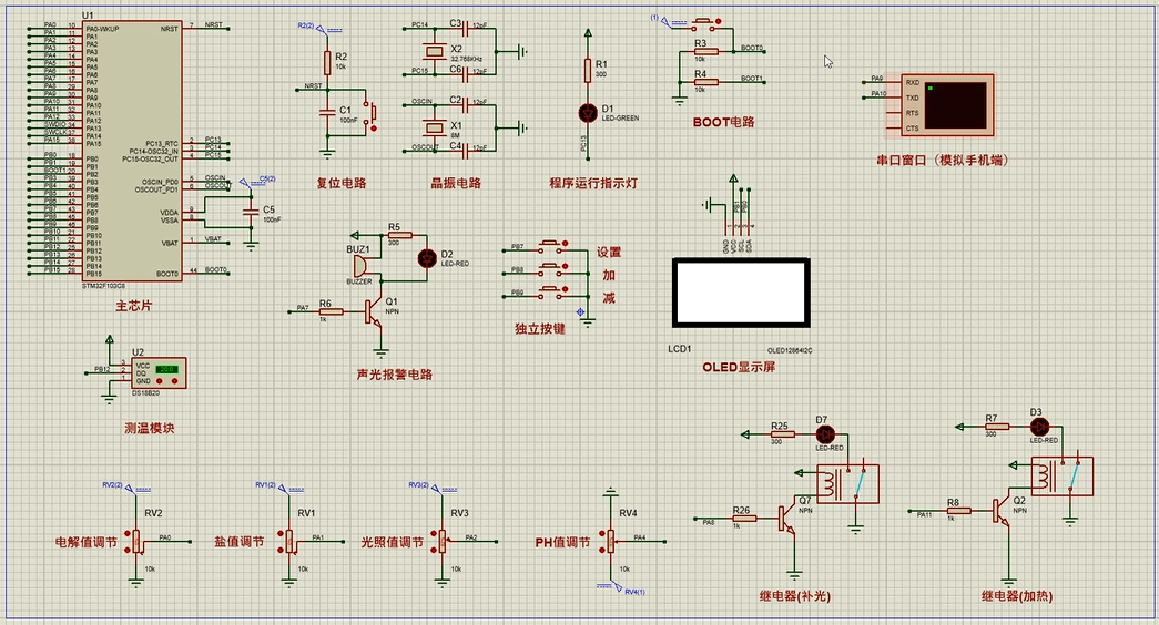
仿真图
仿真软件版本:proteus8.17 (本站提供该软件免费下载链接)
电路连线方式:网络标号连线方式
注意:部分实物元器件仿真中没有,仿真中会用其他工作原理相似的元件代替,这样可能导致实物程序和仿真程序不一样

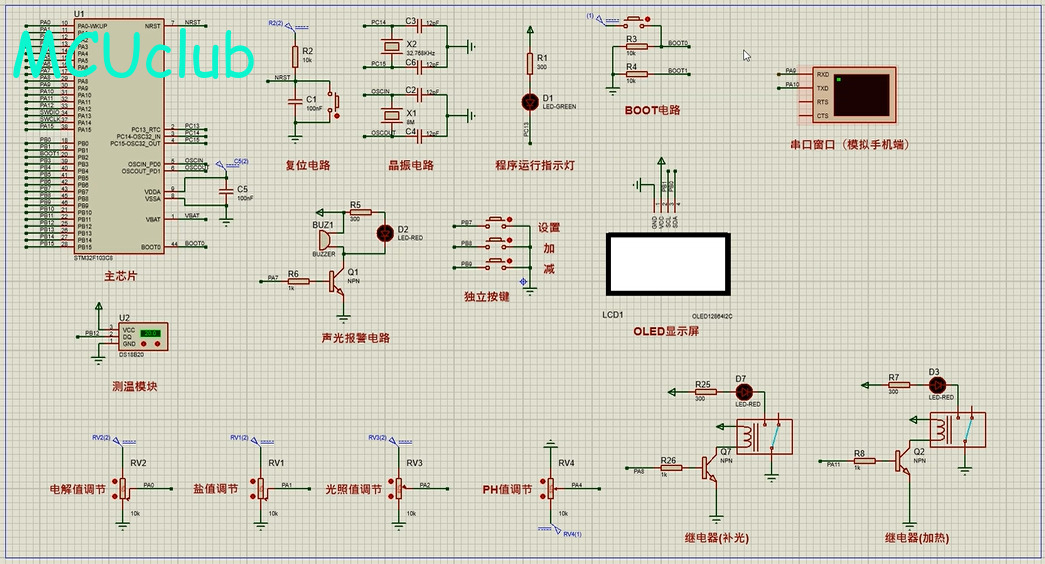
原理图
软件版本:AD2013 (本站提供该软件免费下载链接)
电路连线方式:网络标号连线方式
注意:原理图只是画出了模块的引脚图,而并不是模块的内部结构原理图。另外,仿真资料中不提供PCB源文件,只有实物资料中才有。
系统框图
绘制软件:VISIO (本站提供该软件免费下载链接)
软件设计流程
绘制软件:VISIO (本站提供该软件免费下载链接)
声明:本站所有文章,如无特殊说明或标注,均为本站原创发布。任何个人或组织,在未征得本站同意时,禁止复制、盗用、采集、发布本站内容到任何网站、书籍等各类媒体平台。如若本站内容侵犯了原著者的合法权益,可联系我们进行处理。另外,本站所提供的资源均只能用于学习参考,请勿直接商用或其他方式使用,若由此引起的所有纠纷,一切责任均由使用者承担。