项目编号:mcuclub-fz-327
功能介绍:
单片机类型:STM32F103C8T6
具体功能:
1、通过DHT11检测当前环境的温湿度,检测到温度大于最大值,打开风机制冷,同时声光报警,检测到湿度小于最小值打开加湿器,同时声光报警;
2、通过光照检测模块检测当前环境的光照,检测到光照小于最小值,自动打开照明灯,同时声光报警;
3、通过SGP30检测当前环境中的CO2,检测到CO2浓度较低,打开CO2发生装置,同时声光报警;
4、通过PH检测模块检测当前环境的PH值,检测到PH过高,加热酸,同时声光报警,检测到PH过低,加入碱,同时声光报警;
5、通过TDS检测当前营养液的浓度,检测到TDS较低,加水营养物质,同时声光报警
6、通过液位检测模块检测当前水的液位,检测到水位较低,自动打开水泵抽水,同时声光报警
7、通过按键设置最大值、控制制冷、加湿、补光、酸碱、营养物质、水泵开关;
8、通过OLED显示屏显示数据;
9、通过NB模块讲检测的数据上传到阿里云。下发打手机,手机可以控制制冷、加湿、补光、酸碱、营养物质、水泵开关。
仿真演示视频:
打开视频声音方法:鼠标放在视频中,点击右下角小喇叭图形即可;视频放大后不清晰,可将鼠标放在视频上,点击“进入哔哩哔哩,观看更高清”
电子版仿真资料预览

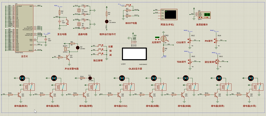
仿真图
仿真软件版本:proteus8.17 (本站提供该软件免费下载链接)
电路连线方式:网络标号连线方式
注意:部分实物元器件仿真中没有,仿真中会用其他工作原理相似的元件代替,这样可能导致实物程序和仿真程序不一样

原理图
软件版本:AD2013 (本站提供该软件免费下载链接)
电路连线方式:网络标号连线方式
注意:原理图只是画出了模块的引脚图,而并不是模块的内部结构原理图。另外,仿真资料中不提供PCB源文件,只有实物资料中才有。

系统框图
绘制软件:VISIO (本站提供该软件免费下载链接)

软件设计流程
绘制软件:VISIO (本站提供该软件免费下载链接)
