项目编号:mcuclub-fz-329
功能介绍:
单片机类型:STM32F103C8T6
具体功能:
1、通过模式按键可以选择不同模式(标准、浸洗、强洗、快洗),通过4个LED灯指示,模式不同,时间不同
2、通过水量按键可选择不同的水位(18L、32L、46L、62L),通过4个LED灯指示
3、通过水位监测模块监测当前的水位,进水水位大于等于设置水位开始启动
4、通过4个LED灯显示当前所处过程(浸泡、洗涤、漂洗、脱水)
5、通过一个启动/暂停按键控制洗衣机的启动/暂停
6、洗衣结束后,蜂鸣器报警3次提醒洗衣结束
7、通过OLED显示时间
8、通过一个继电器模拟进水、另一个继电器模拟出水、直流电机模拟洗涤
扩展功能:通过蓝牙模块将所有状态发送到手机端,手机端可以控制洗衣机启停
仿真演示视频:
打开视频声音方法:鼠标放在视频中,点击右下角小喇叭图形即可;视频放大后不清晰,可将鼠标放在视频上,点击“进入哔哩哔哩,观看更高清”
电子版仿真资料预览

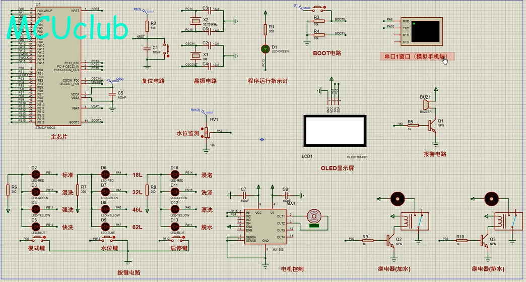
仿真图
仿真软件版本:proteus8.17 (本站提供该软件免费下载链接)
电路连线方式:网络标号连线方式
注意:部分实物元器件仿真中没有,仿真中会用其他工作原理相似的元件代替,这样可能导致实物程序和仿真程序不一样

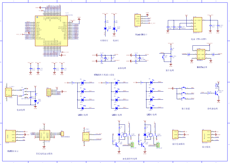
原理图
软件版本:AD2013 (本站提供该软件免费下载链接)
电路连线方式:网络标号连线方式
注意:原理图只是画出了模块的引脚图,而并不是模块的内部结构原理图。另外,仿真资料中不提供PCB源文件,只有实物资料中才有。

系统框图
绘制软件:VISIO (本站提供该软件免费下载链接)

软件设计流程
绘制软件:VISIO (本站提供该软件免费下载链接)

声明:本站所有文章,如无特殊说明或标注,均为本站原创发布。任何个人或组织,在未征得本站同意时,禁止复制、盗用、采集、发布本站内容到任何网站、书籍等各类媒体平台。如若本站内容侵犯了原著者的合法权益,可联系我们进行处理。另外,本站所提供的资源均只能用于学习参考,请勿直接商用或其他方式使用,若由此引起的所有纠纷,一切责任均由使用者承担。