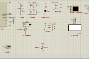
【hz-0019-8】甲烷及甲醛气体检测系统 | 室内空气质量检测系统 | 室内气体检测系统 | 天然气泄漏检测系统
项目编号:hz-0019-8
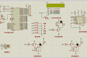
【hz-0019-7】甲烷及苯气体检测系统 | 室内空气质量检测系统 | 室内气体检测系统 | 天然气泄漏检测系统
项目编号:hz-0019-7
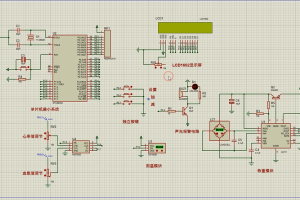
【hz-0019-5】烟雾及甲醛气体检测系统 | 室内空气质量检测系统 | 室内气体检测系统
项目编号:hz-0019-5
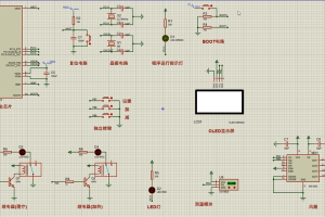
【hz-0019-4】烟雾及苯气体检测系统 | 室内空气质量检测系统 | 室内气体检测系统
项目编号:hz-0019-4
【hz-0019-3】烟雾及CO气体检测系统 | 室内空气质量检测系统 | 室内气体检测系统 | 煤气泄露检测系统
项目编号:hz-0019-3
【hz-0019-1】烟雾及甲烷气体检测系统 | 室内空气质量检测系统 | 室内气体检测系统 | 天然气泄露检测系统
项目编号:hz-0019-1
【hz-0018-6】温湿度及甲醛气体检测系统 | 室内空气质量检测系统 | 室内气体检测系统
项目编号:hz-0018-6









