视频放大后不清晰,可将鼠标放在视频上,右上角出现“去bilibili观看”进行点击,转到B站观看清晰版本
项目编号:mcuclub-ks-004
设计简介:
项目名:定时器
项目编号:mcuclub-ks-004
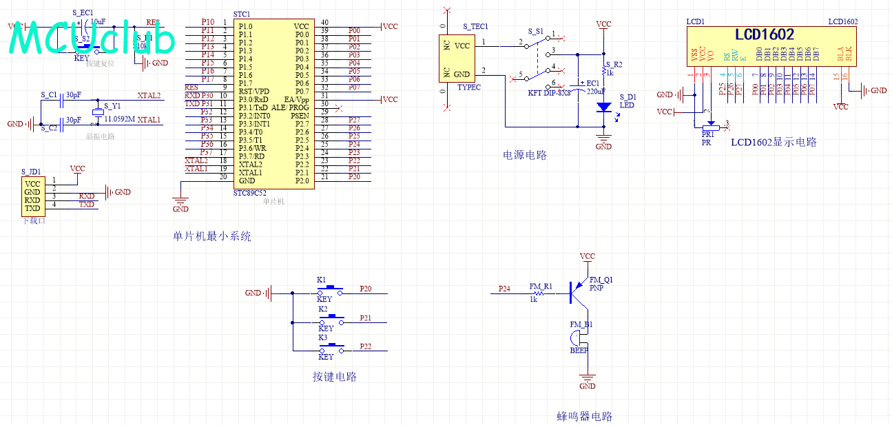
单片机类型:AT89C52
具体功能:
1、通过三个按键进行定时,时间格式:时时:分分:秒秒
2、通过定时器定时1s更新一次,进行倒计时
3、倒计时到达0时,蜂鸣器提醒3次
4、通过LCD1602显示时间
资料预览
总体仿真资料:

原理图:

仿真图:

课程设计报告:
摘要
当前定时被用在很多方面,如定时进行开关窗户,定时开关灯,定时进行答题等;此次设计一款定时器,这款定时器采用AT89C52作为此次设计的主控模块,采用LCD1602作为此次设计的显示模块,采用三个按键进行定时时间的设置,用户可以通过定时按键进行定时;通过软件和硬件调试,此次设计的定时器可以实现特定需求的定时,且定时准确,误差小。
关键词:定时器;AT89C52;LCD1602
目 录
摘要 1
第一章 绪论 4
第二章 系统方案设计 5
第三章 硬件电路 7
第四章 软件设计 11
第五章 仿真测试 15
总结 17
参考文献 18
附录 19
声明:本站所有文章,如无特殊说明或标注,均为本站原创发布。任何个人或组织,在未征得本站同意时,禁止复制、盗用、采集、发布本站内容到任何网站、书籍等各类媒体平台。如若本站内容侵犯了原著者的合法权益,可联系我们进行处理。另外,本站所提供的资源均只能用于学习参考,请勿直接商用或其他方式使用,若由此引起的所有纠纷,一切责任均由使用者承担。