视频放大后不清晰,可将鼠标放在视频上,右上角出现“去bilibili观看”进行点击,转到B站观看清晰版本
项目编号:mcuclub-ks-009
设计简介:
项目名:电容、电阻测量仪
项目编号:mcuclub-ks-009
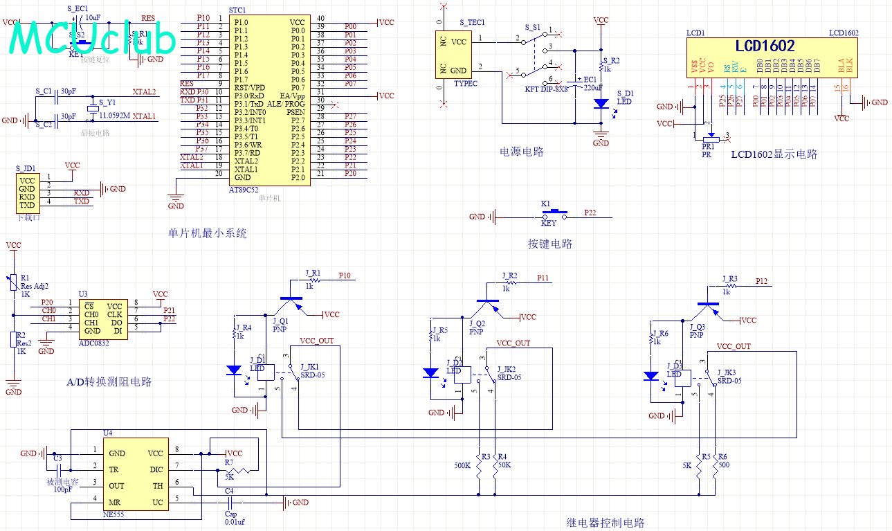
单片机类型:AT89C52
具体功能:
1、测量电阻:可将待测电阻与一标准电阻串联后接在+5V的电源上,根据串联分压原理,利用ADC测定电阻两端电压后,即可得到其阻值。
2、测电容:基于对RC电路的时间常数的计算,电容的充电速度与R和C的大小有关,R与C的乘积越大,充电时间就越长。这个RC 的乘积就叫做RC电路的时间常数て,
即T=R·C。若R的单位用欧姆,C的单位用法拉,则T的单位为秒。要知道电容大小,只要知道充电时间T和充电电阻R的值就行了。
资料预览
总体仿真资料:

原理图:

仿真图:

课程设计报告:
摘要
当前人们对电阻和电容的检测,主要通过读取其电阻的外环或者察资料法进行得出,使用该方法会浪费大量的时间及其人力和物力;为了解决该问题,此次设计一款可以检测电阻和电容的系统;该系统通过AT89C52单片机作为此次设计的主控芯片,采用LCD1602作为此次设计的显示模块,再用按键控制测量电阻的开关,采用电阻配合ADC0832检测当前的电阻值,采用555定时器配合继电器进行使用测量电容的值。
关键词:电阻检测;电容检测;555多谐震荡电路;AT89C52主控单片机;LCD1602液晶显示
目 录
摘要 1
第一章 绪论 3
第二章 系统方案设计 5
第三章 硬件电路 7
第四章 软件设计 11
第五章 仿真测试 14
总结 17
参考文献 18
附录 19
声明:本站所有文章,如无特殊说明或标注,均为本站原创发布。任何个人或组织,在未征得本站同意时,禁止复制、盗用、采集、发布本站内容到任何网站、书籍等各类媒体平台。如若本站内容侵犯了原著者的合法权益,可联系我们进行处理。另外,本站所提供的资源均只能用于学习参考,请勿直接商用或其他方式使用,若由此引起的所有纠纷,一切责任均由使用者承担。