视频放大后不清晰,可将鼠标放在视频上,右上角出现“去bilibili观看”进行点击,转到B站观看清晰版本
项目编号:mcuclub-ks-011
设计简介:
项目名:抢答器
项目编号:mcuclub-ks-011
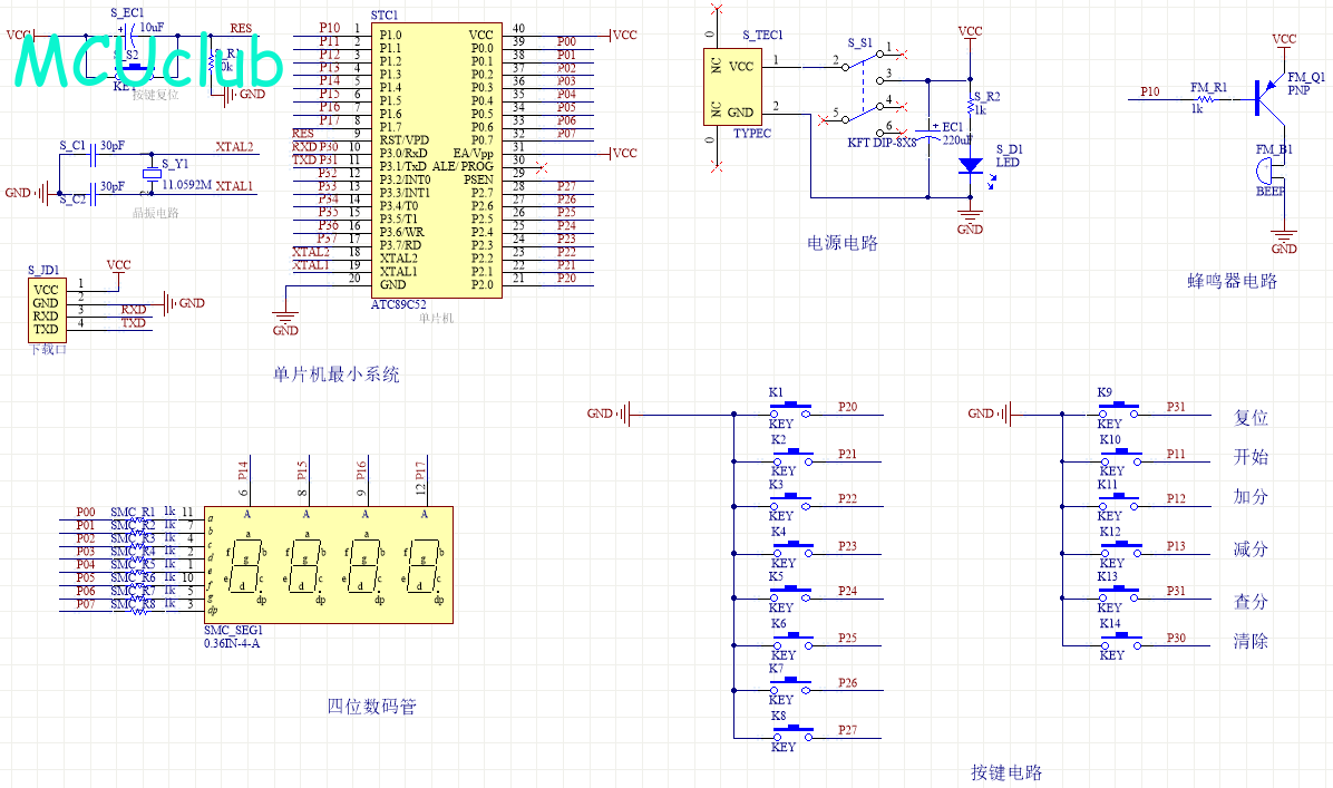
单片机类型:AT89C52
具体功能:
以单片机为核心,设计一个8位竞赛抢答器:同时供8名选手或8个代表队比赛,分别用8个按钮表示。
设置一个系统清除和抢答控制开关,开关由主持人控制。
抢答器具有锁存与显示功能。即选手按按钮,锁存相应的编号,并在优先抢答选手的编号一直保持到主持人将系统清除为止。
抢答器具有定时抢答功能,时间为30秒
当主持人启动“开始”键后,定时器进行减计时,同时扬声器发出短暂的声响,声响持续的时间为0.5s。选手答对题目的时候可以进行按键的加分,答错题目扣分。
只有主持人按下复位按钮以后才能够进行查分和清除分数。(在倒计时和抢答期间不能够进行查分和清除分数)
参赛选手在设定的时间内进行抢答,抢答有效,定时器停止工作,显示器上显示选手的编号和抢答的时间,并保持到主持人将系统清除为止。
如果定时时间已到,无人抢答,本次抢答无效,系统报警1s并禁止抢答,定时显示器上显示00。
资料预览
总体仿真资料:

原理图:

仿真图:

课程设计报告:
摘要
近年来,随着日常生活中各类抢答竞赛节目的兴起,市场中对于各类竞赛抢答器产品的需求也越来越大。抢答计分系统作为抢答赛场上为比赛选手提供公平竞争的前提条件,其可靠性及操作性是十分重要的,因此设计一款操作简单、功能强大的抢答计分系统在实际生活工作中有着重要意义。
本文设计的基于单片机控制的8路抢答计分器系统,以AT89C52单片机为核心控制器,自行设计搭建了外围电路,并进行了仿真设计与调试。该产品可以同时支持8组选手参与抢答,并实现选手分数自动记录显示,主持人可以根据当前选手回答情况进行加分和减分,及其对当前比赛结果进行查分,比赛结束之后进行分数的清除等操作。该款基于单片机的8路抢答计分系统操纵方便、结构简单、成本低廉且具有较高的实用性,是单片机在抢答计分相关产品制作上的一种成功应用。
关键词:单片机;8路;自动记录;查分;清除
目 录
1 引言 1
2 系统设计方案 2
3 硬件设计 4
4 软件设计 7
5 仿真测试 9
结 论 12
参考文献 13
致 谢 14
附 录 15