视频放大后不清晰,可将鼠标放在视频上,右上角出现“去bilibili观看”进行点击,转到B站观看清晰版本
设计简介:
项目名:鱼缸(仿真)
项目编号:mcuclub-fz-007
单片机类型:STC89C52
具体功能:
1、通过超声波检测鱼缸水位,低于设置最小值,进行加水,高于设置最大值,进行排水
2、通过防水式DS18B20检测温度值,温度不在设置的上下限值之间,进行加热或制冷
3、通过PH检测模块检测PH值,当PH值低于设置最小值,进行充氧
4、通过按键设置各阈值
5、通过显示屏显示数据
资料预览
仿真图:

总体仿真资料:

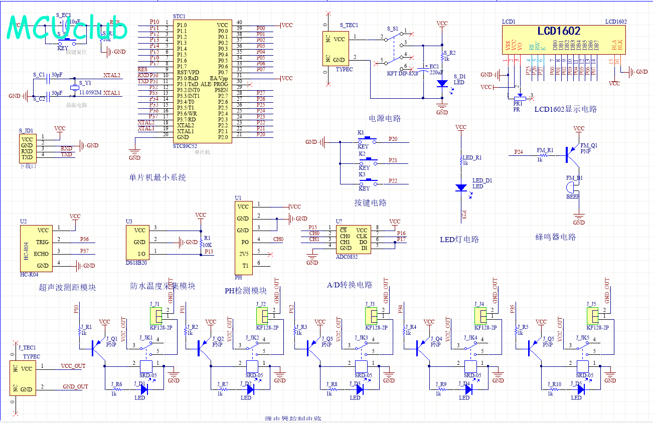
原理图:

软件设计流程:

系统框图:

本设计以单片机为核心控制器,加上其他模块一起组成此次设计的整个系统,其中包括中控部分、输入部分和输出部分。中控部分采用了单片机控制器,其主要作用是获取输入部分的数据,经过内部处理,逻辑判断,最终控制输出部分。输入由五部分组成,第一部分是超声波检测模块,通过该模块检测鱼缸的水位;第二部分是温度检测模块,通过该模块检测鱼缸中的水温;第三部分是PH值检测模块,通过该模块检测鱼缸中的PH值浓度;第四部分是按键模块,通过该模块可以设置鱼缸中的温度和水位等;第五部分是供电模块,通过该模块可给整个系统进行供电。输出由三部分组成,第一部分是显示模块,通过该模块可以显示监测的数据及其设置值等;第二部分是报警模块,检测到水温或者水位不在设置的范围之内进行声光报警提醒;第三部分是继电器模块,通过继电器控制加水、排水、升温、降温、充氧。具体系统框图如图3.1所示。
硬件清单:

声明:本站所有文章,如无特殊说明或标注,均为本站原创发布。任何个人或组织,在未征得本站同意时,禁止复制、盗用、采集、发布本站内容到任何网站、书籍等各类媒体平台。如若本站内容侵犯了原著者的合法权益,可联系我们进行处理。
声明:本站所有文章,如无特殊说明或标注,均为本站原创发布。任何个人或组织,在未征得本站同意时,禁止复制、盗用、采集、发布本站内容到任何网站、书籍等各类媒体平台。如若本站内容侵犯了原著者的合法权益,可联系我们进行处理。另外,本站所提供的资源均只能用于学习参考,请勿直接商用或其他方式使用,若由此引起的所有纠纷,一切责任均由使用者承担。