视频放大后不清晰,可将鼠标放在视频上,右上角出现“去bilibili观看”进行点击,转到B站观看清晰版本
设计简介:
项目名:煤气泄漏检测
项目编号:mcuclub-fz-008
单片机类型:STC89C52
具体功能:
1、通过DHT11测量环境温湿度,温湿度超过上下限值进行加热制冷加湿除湿,并声光报警
2、通过土壤湿度检测模块测量土壤湿度,低于设置值进行水泵加水,并声光报警
3、通过SGP30测量CO2浓度,高于设置值进行风扇通风,并声光报警
4、通过光敏电阻测量光照强度,低于设置值进行补光,并声光报警
5、通过按键设置上下限值、手动控制加热制冷加湿除湿、水泵、风扇、补光、切换模式
6、通过LCD1602显示屏显示数据
资料预览
仿真图:

总体仿真资料:

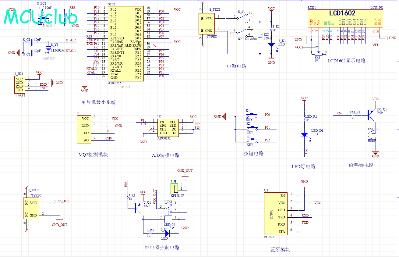
原理图:

软件设计流程:

系统框图:

本设计以单片机为核心控制器,加上其他模块一起组成此次设计的整个系统,其中包括中控部分、输入部分和输出部分。中控部分采用了单片机控制器,其主要作用是获取输入部分的数据,经过内部处理,逻辑判断,最终控制输出部分。输入由三部分组成,第一部分是MQ-7检测模块,通过该模块检测煤气值;第二部分是按键模块,通过该模块可以设置上限值,可以手动控制风扇、切换模式;第三部分是供电模块,通过该模块可给整个系统进行供电。输出由三部分组成,第一部分是显示模块,通过该模块可以显示煤气值;第二部分是继电器模块,该模块由两个继电器分别控制风扇工作;第三部分是报警模块,当检测到烟雾浓度超过设置的最大值时,进行声光报警处理。除此之外,蓝牙模块既作为输入又作为输出,蓝牙模块和手机进行连接,可以将监测的数据传输到用户手机端,用户也可以通过手机端发送指令进行工作。具体系统框图如图3.1所示。
硬件清单:
声明:本站所有文章,如无特殊说明或标注,均为本站原创发布。任何个人或组织,在未征得本站同意时,禁止复制、盗用、采集、发布本站内容到任何网站、书籍等各类媒体平台。如若本站内容侵犯了原著者的合法权益,可联系我们进行处理。