项目编号:mcuclub-hj-004
STM32单片机实物设计简介:
单片机型号:STC89C52
功能简介:
1、通过三路DHT11测量环境温湿度平均值,当温湿度不在设定的上下限值之内时,进行相应的加热制冷加湿除湿,并进行声光报警
2、通过按键设置温湿度上下限值,可以手动控制加热制冷加湿除湿、切换模式
3、通过显示屏显示数据
扩展功能:通过蓝牙模块将测量数据发送到手机端,并可以远程控制加热制冷加湿除湿、切换模式
实物演示视频:
打开视频声音方法:鼠标放在视频中,点击右下角小喇叭图形即可;视频放大后不清晰,可将鼠标放在视频上,点击“进入哔哩哔哩,观看更高清”
电子版资料介绍视频:
打开视频声音方法:鼠标放在视频中,点击右下角小喇叭图形即可;视频放大后不清晰,可将鼠标放在视频上,点击“进入哔哩哔哩,观看更高清”
电子版实物资料预览

实物图
底板:底板在嘉立创进行打板,为绿色PCB板,两层板,厚度1.2,上下覆铜接地。元器件基本上为插针式,个别降压芯片会使用贴片式。
供电接口:TYPE-C

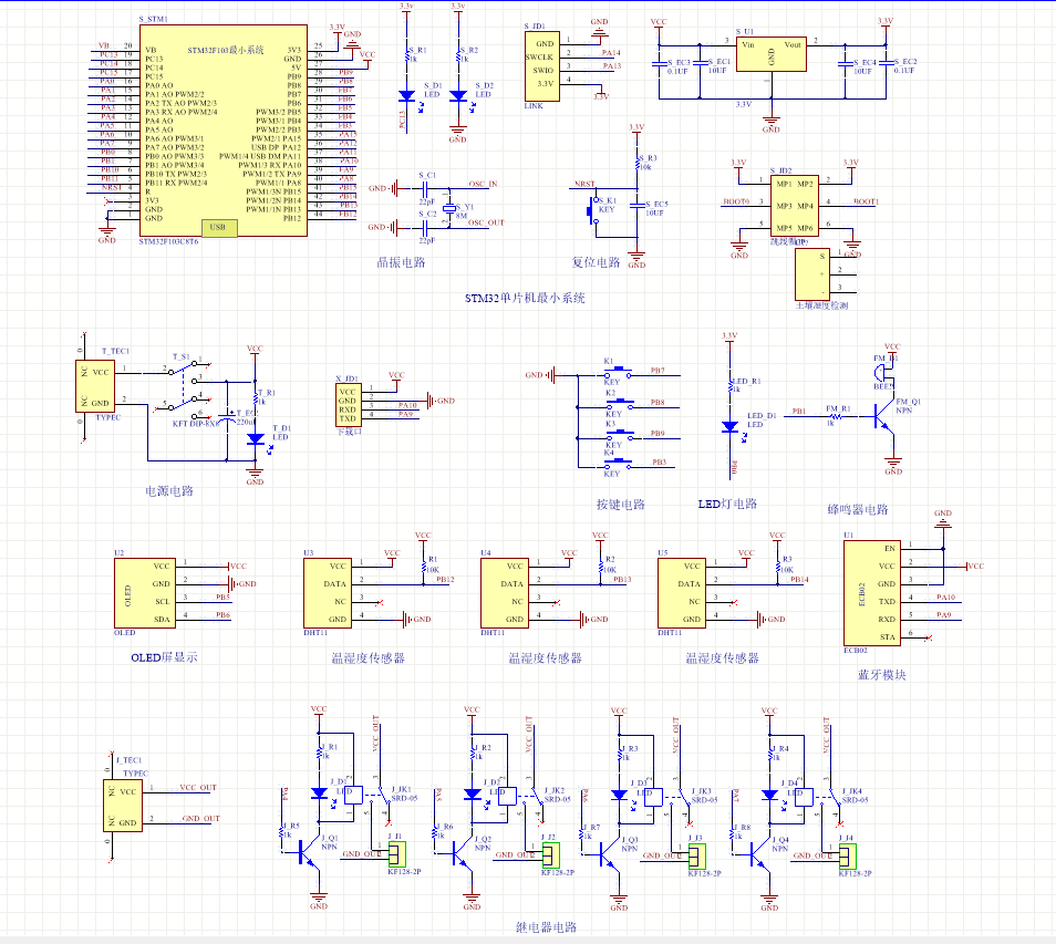
原理图
软件版本:AD2013 (本站提供该软件免费下载链接)
电路连线方式:网络标号连线方式
注意:原理图只是画出了模块的引脚图,而并不是模块的内部结构原理图

PCB图
软件版本:AD2013 (本站提供该软件免费下载链接)
PCB图是由原理图导出,封装很大一部分都是作者自己绘制,不提供封装库,只提供连接好的源文件,可以直接在嘉立创进行打板。两层板,上下覆铜接地。
注意:PCB图中间有一个项目编号,隐藏在单片机底座下,插入单片机后不会看到。如果想截没有项目编号的PCB图,可在PCB源文件中点击删除。另外,如果想在实物PCB板上加自己的信息(比如日期、学号、姓名等),可联系客服。

系统框图
绘制软件:VISIO (本站提供该软件免费下载链接)

软件设计流程
绘制软件:VISIO (本站提供该软件免费下载链接)

开题报告
下图为开题报告整体框架模板,基本上所有项目的开题报告格式都如下所示,但由于部分院校要求不一致,可能有一小部分格式有所变动。

购买后可查看具体内容!
设计说明书
总字数:17000+
摘 要
随着我国科学与经济的发展,恒温恒湿的室内环境也广泛应用到很多行业,如机械、医药、检测、食品等行业。此次设计出一套能够监测室内环境数据并实时上传数据的设备系统,传感器数据采集项主要包括温度、湿度,人们可以根据设备显示的数据来判断室内环境信息,并做出相应调整以改善室内环境。该系统具备以下功能:1)采集室内多个位置的温度、湿度值信息;2)实时显示采集到的数据信息;3)硬件模块、手机端、服务器及数据库系统能够互相通讯;4)手机程序能够读取或配置信息;5)检测到环境的温湿度不在设置的范围之内进行声光报警提醒,并自动控制加热、制冷、加湿、除湿继电器进行工作。针对项目所述要求,本文的设计主要分为硬件电路和软件程序两个部分。硬件包括传感器采集模块、电源模块、显示屏模块、主控芯片及外围电路、蓝牙通讯模块和控制模块等,它是以STM32型号单片机为核心设计的电路板,数据由传感器和单片机采集处理后传输至通讯模块再发送至服务器;软件包括Android手机、服务器程序,主要使用C语言,服务器接收主板发来的数据清晰直观显示在手机上,方便用户查看室内环境情况。
关键词:STM32单片机;温湿度采集;测控;声光报警
Abstract
With the development of science and economy in China, constant temperature and humidity indoor environment is also widely used in many industries, such as machinery, medicine, testing, food and other industries. This design can monitor the indoor environment data and real-time upload data equipment system, sensor data collection items mainly include temperature, humidity, people can judge the indoor environment information according to the data displayed by the equipment, and make corresponding adjustments to improve the indoor environment. The system has the following functions: 1) Collect indoor temperature and humidity value information; 2) Real-time display of collected data information; 3) The hardware module, mobile terminal, server and database system can communicate with each other; 4) The phone program can read or configure information; 5) When the ambient temperature and humidity are detected not within the set range, sound and light alarm is made to remind, and the heating, refrigeration, humidification and dehumidification relay is automatically controlled to work. According to the requirements of the project, the design of this paper is mainly divided into two parts: hardware circuit and software program. The hardware includes sensor acquisition module, power module, display module, main control chip and peripheral circuit, Bluetooth communication module and control module, etc. It is a circuit board designed with STM32 single chip microcomputer as the core. Data is collected and processed by the sensor and single chip microcomputer and then transmitted to the communication module and then sent to the server. The software includes Android phone and server program, mainly using C language. The data received by the server from the main board is clearly and intuitively displayed on the phone, which is convenient for users to check the indoor environment..
Key words:STM32 MCU; Temperature and humidity collection; Measurement and control; Sound and light alarm
目 录
摘要
第一章 绪论
1.1 选题背景及实际意义
1.2 国内外研究现状
1.2.1国外发展概况
1.2.2国内发展概况
1.3 本论文研究目标与框架
第二章 系统设计方案
2.1 整体设计方案
2.2 主要元器件选择
2.2.1 主控芯片选择
2.2.2 显示方案选择
2.2.3 测温方案选择
第三章 硬件设计
3.1 单片机最小系统
3.1.1 主控电路模块
3.1.2 晶振电路
3.1.3 复位电路
3.1.4 电源电路
3.1.5 下载电路
3.2 温度检测模块电路
3.3 报警模块电路
3.4 按键模块电路
3.5 继电器控制电路
3.6 显示模块电路
3.7 蓝牙模块电路
第四章 软件设计
4.1 编程软件介绍
4.2 系统主流程设计
4.3 独立按键
4.4 温湿度检测模块子流程
4.5 蓝牙模块子流程
第五章 实物测试
5.1 实物焊接测试
5.2 温度测控实物测试
5.3 湿度实物测试
5.4 蓝牙远程控制实物测试
5.5 本章小结
第六章 结论
6.1 结论
6.2 展望
参考文献
致谢
附录
附录1:原理图
附录2:PCB
附录2:程序
购买后可查看具体内容!
答辩PPT
下图为答辩PPT整体框架模板,基本上所有项目的答辩PPT格式都如下所示,但由于部分院校要求不一致,可能有一小部分格式有所变动。

购买后可查看具体内容!