项目编号:mcuclub-hj-005-1
51单片机实物设计简介:
单片机类型:STC89C52
具体功能:
1、通过MQ-2检测烟雾值,超过设置最大值进行声光报警,并开启风扇和净化器
2、通过按键设置上限值,可以手动控制风扇和净化器、切换模式
3、通过显示屏显示数据
扩展功能:通过蓝牙模块将测量数据发送到手机端,并可以控制风扇和净化器、切换模式
实物演示视频:
打开视频声音方法:鼠标放在视频中,点击右下角小喇叭图形即可;视频放大后不清晰,可将鼠标放在视频上,点击“进入哔哩哔哩,观看更高清”
仿真演示视频:
打开视频声音方法:鼠标放在视频中,点击右下角小喇叭图形即可;视频放大后不清晰,可将鼠标放在视频上,点击“进入哔哩哔哩,观看更高清”
电子版资料介绍视频:
打开视频声音方法:鼠标放在视频中,点击右下角小喇叭图形即可;视频放大后不清晰,可将鼠标放在视频上,点击“进入哔哩哔哩,观看更高清”
电子版实物资料预览

实物图
底板:底板在嘉立创进行打板,为绿色PCB板,两层板,厚度1.2,上下覆铜接地。元器件基本上为插针式,个别降压芯片会使用贴片式。
供电接口:TYPE-C

电子版仿真资料预览

仿真图
仿真软件版本:proteus8.17 (本站提供该软件免费下载链接)
电路连线方式:网络标号连线方式
注意:部分实物元器件仿真中没有,仿真中会用其他工作原理相似的元件代替,这样可能导致实物程序和仿真程序不一样

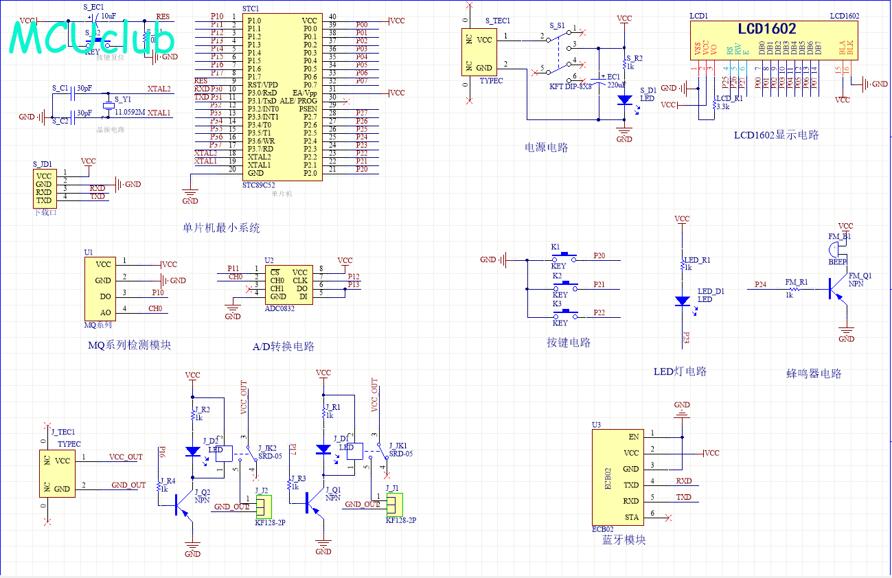
原理图
软件版本:AD2013 (本站提供该软件免费下载链接)
电路连线方式:网络标号连线方式
注意:原理图只是画出了模块的引脚图,而并不是模块的内部结构原理图

PCB图
软件版本:AD2013 (本站提供该软件免费下载链接)
PCB图是由原理图导出,封装很大一部分都是作者自己绘制,不提供封装库,只提供连接好的源文件,可以直接在嘉立创进行打板。两层板,上下覆铜接地。
注意:PCB图中间有一个项目编号,隐藏在单片机底座下,插入单片机后不会看到。如果想截没有项目编号的PCB图,可在PCB源文件中点击删除。另外,如果想在实物PCB板上加自己的信息(比如日期、学号、姓名等),可联系客服。

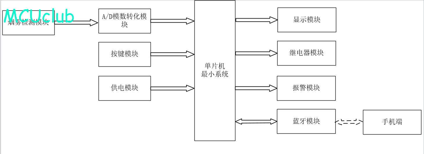
系统框图
绘制软件:VISIO (本站提供该软件免费下载链接)

软件设计流程
绘制软件:VISIO (本站提供该软件免费下载链接)

开题报告
下图为开题报告整体框架模板,基本上所有项目的开题报告格式都如下所示,但由于部分院校要求不一致,可能有一小部分格式有所变动。

购买后可查看具体内容!
设计说明书
总字数:16000+
摘 要
随着当前人们生活水平不断提高,人们的生活环境也越来越完善,但是在人们的生活之中,居住环境的防火问题成为人们生活的主要问题,对任何人来说,都需要建设较为完善的防火系统,使得人们在享受生活的同时,也使得家中的财产安全及其人身得到保障。本文研究与设计了一款基于单片机的烟雾实时监测防火系统设计,此次设计采用软件和硬件结合设计一款烟雾检测仪,通过采用STC89C52单片机作为主控芯片,通过烟雾传感器MQ-2将检测的数据和用户设置的数据进行对比,并将检测的数据显示在显示屏上,当烟雾超过设置的范围时进行打开继电器进行通风,打开净化器对空气进行净化。另外还增加蓝牙远程发送数据,将检测的烟雾及其用户设置的烟雾最值发送到用户的手机,用户也可以通过手机对烟雾最大值进行设置,也可以远程控制风扇及其净化器的打开或者关闭及其模式的切换;此次设计可以检测环境中的烟雾、对小区火灾的预防及其处理具有一定的研究意义。
关键词:STC89C52单片机;智能防火;烟雾传感器;测控
Abstract
As the people living standard unceasing enhancement, people’s living environment is becoming more and more perfect, but in people’s life, living environment of the fire protection problems become the main problem of people’s life, for anyone, all need to build more perfect fire prevention system, that makes people enjoying life at the same time, also makes the property safety in the home and personal security. In this paper, we study and design a model based on single chip microcomputer real-time monitoring of smoke fire prevention system design, the design USES software and hardware design of a smoke detector, by adopting STC89C52 single-chip microcomputer as main control chip, through the smoke sensor MQ – 2 set testing data and user data, and test data display on the LCD screen, When the smoke exceeds the set range, open the relay for ventilation, and open the purifier for air purification. In addition, bluetooth remote data is added to send the detected smoke and the maximum value of the smoke set by the user to the user’s mobile phone. The user can also set the maximum value of the smoke through the mobile phone, and can also remotely control the opening or closing of the fan and its purifier as well as the mode switch. This design can detect the smoke in the environment, and has certain research significance for the prevention and treatment of fire in the community.
Key words: STC89C52 MCU; Intelligent fire prevention; Smoke sensor; Measurement and control
目 录
基于单片机的烟雾实时监测防火系统设计
摘要
Abstract
第一章 绪论
1.1 选题背景及实际意义
1.2 国内外研究现状
1.3 本论文研究目标与框架
第二章 系统设计方案
2.1 整体设计方案
2.2 主要元器件选择
2.2.1 主控芯片选择
2.2.2 显示方案选择
2.2.3 烟雾检测模块方案选择
第三章 硬件设计
3.1 单片机最小系统
3.1.1 主控模块电路
3.1.2 复位电路
3.1.3 电源电路
3.1.4 下载电路
3.2 烟雾检测检测模块电路
3.3 报警模块电路
3.4 按键模块电路
3.5 继电器控制电路
3.7 显示模块电路
3.6 蓝牙模块电路
第四章 软件设计
4.1 编程软件介绍
4.2 主程序流程设计
4.3 按键函数流程设计
4.4 显示函数流程设计
4.5 处理函数流程设计
第五章 仿真测试
5.1 仿真总体设计
5.2 烟雾检测仿真测试
5.3 调整烟雾限值仿真测试
5.4 蓝牙测控仿真测试
第六章 实物测试
6.1实物焊接总图
6.2 烟雾检测仿真测试
6.3 调整烟雾限值仿真测试
6.4 蓝牙测控仿真测试
第七章 结论
参考文献
致谢
附录
附录1:原理图
附录2:PCB
附录2:主程序
购买后可查看具体内容!
答辩PPT
下图为答辩PPT整体框架模板,基本上所有项目的答辩PPT格式都如下所示,但由于部分院校要求不一致,可能有一小部分格式有所变动。

购买后可查看具体内容!