项目编号:mcuclub-hj-005-2
51单片机实物设计简介:
单单片机类型:STC89C52
具体功能:
1、通过MQ-4检测甲烷值,超过设置最大值进行声光报警,并开启风扇和净化器
2、通过按键设置上限值,可以手动控制风扇和净化器、切换模式
3、通过显示屏显示数据
扩展功能:通过蓝牙模块将测量数据发送到手机端,并可以控制风扇和净化器、切换模式
实物演示视频:
打开视频声音方法:鼠标放在视频中,点击右下角小喇叭图形即可;视频放大后不清晰,可将鼠标放在视频上,点击“进入哔哩哔哩,观看更高清”
仿真演示视频:
打开视频声音方法:鼠标放在视频中,点击右下角小喇叭图形即可;视频放大后不清晰,可将鼠标放在视频上,点击“进入哔哩哔哩,观看更高清”
电子版资料介绍视频:
打开视频声音方法:鼠标放在视频中,点击右下角小喇叭图形即可;视频放大后不清晰,可将鼠标放在视频上,点击“进入哔哩哔哩,观看更高清”
电子版实物资料预览

实物图
底板:底板在嘉立创进行打板,为绿色PCB板,两层板,厚度1.2,上下覆铜接地。元器件基本上为插针式,个别降压芯片会使用贴片式。
供电接口:TYPE-C

电子版仿真资料预览

仿真图
仿真软件版本:proteus8.17 (本站提供该软件免费下载链接)
电路连线方式:网络标号连线方式
注意:部分实物元器件仿真中没有,仿真中会用其他工作原理相似的元件代替,这样可能导致实物程序和仿真程序不一样

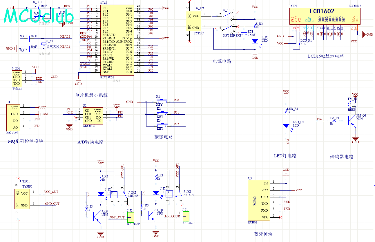
原理图
软件版本:AD2013 (本站提供该软件免费下载链接)
电路连线方式:网络标号连线方式
注意:原理图只是画出了模块的引脚图,而并不是模块的内部结构原理图

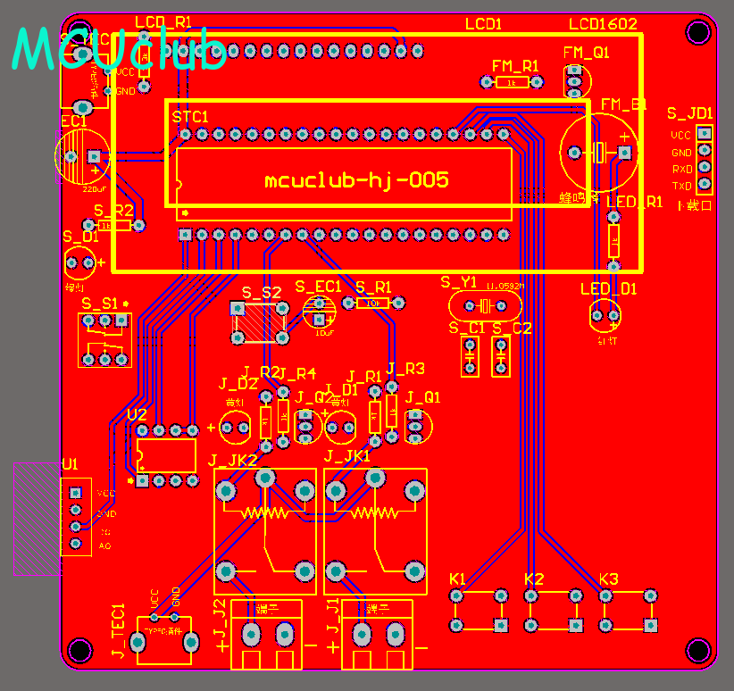
PCB图
软件版本:AD2013 (本站提供该软件免费下载链接)
PCB图是由原理图导出,封装很大一部分都是作者自己绘制,不提供封装库,只提供连接好的源文件,可以直接在嘉立创进行打板。两层板,上下覆铜接地。
注意:PCB图中间有一个项目编号,隐藏在单片机底座下,插入单片机后不会看到。如果想截没有项目编号的PCB图,可在PCB源文件中点击删除。另外,如果想在实物PCB板上加自己的信息(比如日期、学号、姓名等),可联系客服。

系统框图
绘制软件:VISIO (本站提供该软件免费下载链接)

软件设计流程
绘制软件:VISIO (本站提供该软件免费下载链接)

开题报告
下图为开题报告整体框架模板,基本上所有项目的开题报告格式都如下所示,但由于部分院校要求不一致,可能有一小部分格式有所变动。

购买后可查看具体内容!
设计说明书
总字数:17000+
摘 要
监测甲烷气体浓度在工业生产、生活安全等领域具有重要的意义。但是,到目前为止,由于矿下气体检测系统的不完善,我国都会发生若干起煤矿爆炸事故,死亡人数约占矿难事故死亡人数总数的一半左右。此外,近年来由于天然气的大量使用,天然气泄漏事故也频繁发生。所以研制新型有效的甲烷检测仪器的已迫在眉睫。当前研发的气体传感器具有灵敏度高、选择性好、分辨率高等优点,是目前主要的检测气体方法之一。本论文研制的智能化甲烷检测仪,采用MQ-4甲烷监测模块监测环境中的甲烷气体,并实时显示在液晶显示屏上,供用户进行查看,当甲烷浓度大于设置的最大值进行声光报警,并自动打开通风风扇和净化器进行工作,另外通过蓝牙和手机进行连接,可以将监测的数据远程传输到手机,用户也可以远程控制风扇及其净化器的工作及其模式的切换,采用最终实现系统检测下限为100ppm,系统在低浓度时的灵敏度达到 100ppm,稳定性良好。
关键词:单片机;甲烷监测;声光报警;通风;净化器;蓝牙
Abstract
Monitoring methane gas concentration is of great significance in industrial production, life safety and other fields. However, so far, due to the imperfect detection system of underground gas, China will have a number of coal mine explosion accidents, the number of deaths accounted for about half of the total number of deaths in mine accidents. In addition, in recent years, due to the large use of natural gas, natural gas leakage accidents also occur frequently. Therefore, it is urgent to develop new and effective methane detection instruments. The gas sensor developed at present has the advantages of high sensitivity, good selectivity and high resolution, and is one of the main gas detection methods at present. Developed intelligent methane detector, this paper USES the MQ – 4 of methane gas, methane monitoring module monitoring environment and real-time display on the LCD screen for user to view, when methane concentrations greater than the maximum value set for sound and light alarm, and automatically open the ventilation fan and the purifier, connect via bluetooth and other mobile phone, The monitoring data can be transmitted to the mobile phone remotely, and the user can also remotely control the work and mode switch of the fan and its purifier. The lower limit of the system detection is 100ppm, and the sensitivity of the system reaches 100ppm at low concentration, with good stability..
Key words: single chip microcomputer; Methane monitoring; Audible and visual alarm; Ventilation; Purifier. bluetooth
目 录
摘要
Abstract
第一章 绪论
1.1 选题背景及实际意义
1.2 国内外研究现状
1.2.1国外进展
1.2.2国内进展
1.3本论文研究目标与框架
第二章 系统设计方案
2.1 整体设计方案
2.2 主要元器件选择
2.2.1 主控芯片选择
2.2.2 显示方案选择
2.2.3 甲烷监测模块方案选择
第三章 硬件设计
3.1 单片机最小系统
3.1.1 主控模块电路
3.1.2 复位电路
3.1.3 电源电路
3.1.4 下载电路
3.2 甲烷检测模块电路
3.3 报警模块电路
3.4 按键模块电路
3.5 继电器控制电路
3.6 显示模块电路
3.7 蓝牙模块电路
第四章 软件设计
4.1 编程软件介绍
4.2 系统主流程设计
4.3 独立按键
4.4 A/D模数转换子流程
4.5 LCD1602液晶显示子流程
4.6 蓝牙模块子流程
第五章 仿真测试
5.1 仿真总体设计
5.2 甲烷检测仿真测试
5.3 调整甲烷限值仿真测试
5.4 蓝牙测控仿真测试
第六章 实物测试
6.1实物焊接总图
6.2 甲烷检测实物测试
6.3 调整甲烷限值实物测试
6.4 蓝牙测控实物测试
第七章 结论
参考文献
致谢
附录
附录1:原理图
附录2:PCB
附录2:程序
购买后可查看具体内容!
答辩PPT
下图为答辩PPT整体框架模板,基本上所有项目的答辩PPT格式都如下所示,但由于部分院校要求不一致,可能有一小部分格式有所变动。

购买后可查看具体内容!