项目编号:mcuclub-hj-005-3
51单片机实物设计简介:
单片机类型:STC89C52
具体功能:
1、通过MQ-5检测天然气或煤气值,超过设置最大值进行声光报警,并开启风扇和净化器
2、通过按键设置上限值,可以手动控制风扇和净化器、切换模式
3、通过显示屏显示数据
扩展功能:通过蓝牙模块将测量数据发送到手机端,并可以控制风扇和净化器、切换模式
实物演示视频:
打开视频声音方法:鼠标放在视频中,点击右下角小喇叭图形即可;视频放大后不清晰,可将鼠标放在视频上,点击“进入哔哩哔哩,观看更高清”
仿真演示视频:
打开视频声音方法:鼠标放在视频中,点击右下角小喇叭图形即可;视频放大后不清晰,可将鼠标放在视频上,点击“进入哔哩哔哩,观看更高清”
电子版资料介绍视频:
打开视频声音方法:鼠标放在视频中,点击右下角小喇叭图形即可;视频放大后不清晰,可将鼠标放在视频上,点击“进入哔哩哔哩,观看更高清”
电子版实物资料预览

实物图
底板:底板在嘉立创进行打板,为绿色PCB板,两层板,厚度1.2,上下覆铜接地。元器件基本上为插针式,个别降压芯片会使用贴片式。
供电接口:TYPE-C

电子版仿真资料预览

仿真图
仿真软件版本:proteus8.17 (本站提供该软件免费下载链接)
电路连线方式:网络标号连线方式
注意:部分实物元器件仿真中没有,仿真中会用其他工作原理相似的元件代替,这样可能导致实物程序和仿真程序不一样

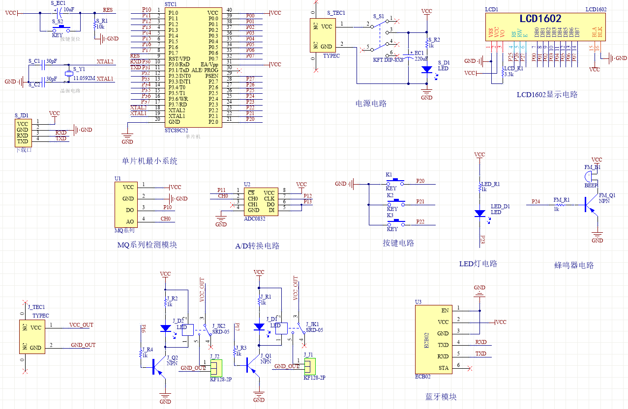
原理图
软件版本:AD2013 (本站提供该软件免费下载链接)
电路连线方式:网络标号连线方式
注意:原理图只是画出了模块的引脚图,而并不是模块的内部结构原理图

PCB图
软件版本:AD2013 (本站提供该软件免费下载链接)
PCB图是由原理图导出,封装很大一部分都是作者自己绘制,不提供封装库,只提供连接好的源文件,可以直接在嘉立创进行打板。两层板,上下覆铜接地。
注意:PCB图中间有一个项目编号,隐藏在单片机底座下,插入单片机后不会看到。如果想截没有项目编号的PCB图,可在PCB源文件中点击删除。另外,如果想在实物PCB板上加自己的信息(比如日期、学号、姓名等),可联系客服。

系统框图
绘制软件:VISIO (本站提供该软件免费下载链接)

软件设计流程
绘制软件:VISIO (本站提供该软件免费下载链接)

开题报告
下图为开题报告整体框架模板,基本上所有项目的开题报告格式都如下所示,但由于部分院校要求不一致,可能有一小部分格式有所变动。

购买后可查看具体内容!
设计说明书
总字数:18000+
摘 要
近年来在国家大力进行生态文明建设,推进“煤改气”的同时,煤气泄漏、爆炸事件时有发生,对居民人身财产造成重大威胁。通过对煤气泄漏、爆炸原因进行分析,发现造成事故的主要因素为用户不当的使用习惯和煤气罐的质量问题,因此加强煤气罐管理势在必行。可以通过技术手段实现煤气罐实时、数字化地管理,提高对煤气罐管理的水平。根据煤气罐安全监控的需求,设计了一款用于对煤气罐实时监控的终端设备。监控终端可以实时感知煤气罐所处环境信息,并将信息通过蓝牙传输到用户手机,可以随时查看煤气罐是否发送煤气泄漏等危险事件进行报警。采用单片机作为主控芯片进行设计,测试结果表明,该终端结构合理、数据采集准确、通信能力强、功耗低,能够满足煤气罐安全监控的需求。本文的工作主要为以下五个方面:
- 对煤气罐使用过程中的问题进行了分析,对现有煤气罐安全管理技术进行了调研,研宄了煤气泄漏技术的发展。在此基础上,进行了煤气罐监控终端的需求分析,提出了煤气罐监控系统、终端结构、终端硬件的方案。还讨论了设计中数据可靠采集与传输、低功耗控制和防爆问题,给出了相应的解决办法。
- 对煤气罐监控终端硬件按模块进行了器件选型和电路设计。硬件电路设计包括主控模块、煤气浓度传感器、蓝牙模块电源模块及PCB的设计。
- 对煤气罐监控终端软件进行了详细设计。设计智能控制软件,控制系统工作流程。设计数据采集程序采集煤气浓度。设计数据上报程序,使系统可以进行远程无线通信。设计蓝牙接收程序,保存并处理接收到的终端数据。
- 设计实验完成了对煤气罐监控终端的结构、功能和性能、功耗进行了测试。实验结果表明,设计的煤气罐监控终端满足系统设计要求,能够实现数据采集和上报的功能,功耗也控制在合理范围之内,检测到煤气泄漏时进行声光报警,自动控制通风风扇打开,自动控制空气净化器打开,也可以手机远程控制通风风扇和净化器。
关键词:单片机;煤气监测;声光报警;通风;净化器;蓝牙
Abstract
In recent years, while the country is vigorously promoting the construction of ecological civilization and promoting the “change from coal to gas”, there have been gas leakage and explosion incidents, which pose a great threat to the lives and property of residents. Through the analysis of the causes of gas leakage and explosion, it is found that the main factors causing the accidents are improper usage habits of users and the quality problems of gas tanks, so it is imperative to strengthen the management of gas tanks. It can realize real-time and digital management of gas tank through technical means and improve the management level of gas tank. According to the demand of gas tank safety monitoring, a terminal equipment for real-time monitoring of gas tank is designed. The monitoring terminal can sense the environment information of the gas tank in real time, and transmit the information to the user’s mobile phone through Bluetooth, and can check whether the gas tank sends dangerous events such as gas leakage to alarm at any time. The test results show that the terminal has reasonable structure, accurate data acquisition, strong communication ability and low power consumption, which can meet the needs of gas tank safety monitoring. The work of this paper mainly includes the following five aspects:
(1) The problems in the use of gas tanks are analyzed, the existing safety management technology of gas tanks is investigated, and the development of gas leakage technology is studied. On this basis, the demand analysis of gas tank monitoring terminal is carried out, and the scheme of gas tank monitoring system, terminal structure and terminal hardware is put forward. The problems of reliable data acquisition and transmission, low power consumption control and explosion proof in the design are also discussed, and corresponding solutions are given.
(2) The device selection and circuit design of gas tank monitoring terminal hardware are carried out according to modules. Hardware circuit design includes main control module, gas concentration sensor, Bluetooth module power module and PCB design.
(3) The gas tank monitoring terminal software is designed in detail. Design intelligent control software and control system workflow. A data acquisition program is designed to collect gas concentration. Design data reporting procedures, so that the system can carry out remote wireless communication. Design bluetooth receiver program, save and process the received terminal data.
(4) The design experiment is completed to test the structure, function, performance and power consumption of the gas tank monitoring terminal. The experimental results show that the design of gas monitoring terminal meets the demand of system design, can achieve the function of data collection and reporting, power control in a reasonable scope, also an gas leak detected acousto-optic alarm, automatic control of ventilation fan is open, automatic control open air purifier, can also be mobile phone remote control ventilation fan and the purifier..
Keywords:single chip microcomputer; Gas monitoring; Audible and visual alarm; Ventilation; Purifier. bluetooth
目录
摘要
Abstract
第一章 绪论
1.1 选题背景及实际意义
1.2 国内外研究现状
1.3本论文研究目标与框架
第二章 系统设计方案
2.1整体设计方案
2.2主要元器件选择
2.2.1主控芯片选择
2.2.2显示方案选择
2.2.3煤气监测模块方案选择
第三章硬件设计
3.1单片机最小系统
3.1.1主控模块电路
3.1.2复位电路
3.1.3电源电路
3.1.4下载电路
3.2煤气检测模块电路
3.3报警模块电路
3.4按键模块电路
3.5继电器控制电路
3.7显示模块电路
3.6蓝牙模块电路
第四章软件设计
4.1 编程软件介绍
4.2 系统主流程设计
4.3 独立按键
4.4 A/D模数转换子流程
4.5 LCD1602液晶显示子流程
4.6 蓝牙模块子流程
第五章 仿真测试
5.1 仿真总体设计
5.2 煤气或天然气检测仿真测试
5.3 调整煤气或天然气限值仿真测试
5.4 蓝牙测控仿真测试
第六章 实物测试
6.1实物焊接总图
6.2 煤气或天然气检测实物测试
6.3 调整煤气或天然气限值实物测试
6.4 蓝牙测控实物测试
第七章 结论
参考文献
致谢
附录
附录1:原理图
附录2:PCB
附录2:程序
购买后可查看具体内容!
答辩PPT
下图为答辩PPT整体框架模板,基本上所有项目的答辩PPT格式都如下所示,但由于部分院校要求不一致,可能有一小部分格式有所变动。

购买后可查看具体内容!