项目编号:mcuclub-yq-003
51单片机实物设计简介:
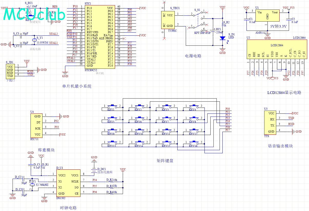
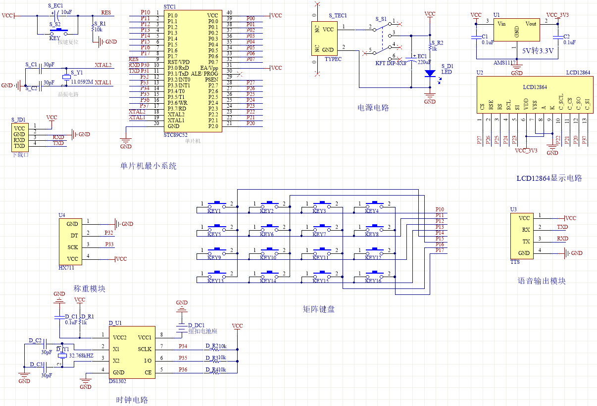
单片机类型:STC89C52
具体功能:
1、通过HX711测量重量
2、通过4*4矩阵键盘设置单价,‘0-9’数字键,’*‘为单个数据删除、’#‘为小数点,’C‘为去皮键,’D‘为确定键
3、当按下确认键后,语音播报金额
4、通过DS1302获取时间,当重量为0时,显示时间,可通过’A‘键修正时间,’B‘为’+‘,’C‘复用为‘-’
5、通过显示屏显示数据
实物演示视频:
打开视频声音方法:鼠标放在视频中,点击右下角小喇叭图形即可;视频放大后不清晰,可将鼠标放在视频上,点击“进入哔哩哔哩,观看更高清”
仿真演示视频:
打开视频声音方法:鼠标放在视频中,点击右下角小喇叭图形即可;视频放大后不清晰,可将鼠标放在视频上,点击“进入哔哩哔哩,观看更高清”
电子版资料介绍视频:
打开视频声音方法:鼠标放在视频中,点击右下角小喇叭图形即可;视频放大后不清晰,可将鼠标放在视频上,点击“进入哔哩哔哩,观看更高清”
电子版实物资料预览

实物图
底板:底板在嘉立创进行打板,为绿色PCB板,两层板,厚度1.2,上下覆铜接地。元器件基本上为插针式,个别降压芯片会使用贴片式。
供电接口:TYPE-C

电子版仿真资料预览

仿真图
仿真软件版本:proteus8.17 (本站提供该软件免费下载链接)
电路连线方式:网络标号连线方式
注意:部分实物元器件仿真中没有,仿真中会用其他工作原理相似的元件代替,这样可能导致实物程序和仿真程序不一样

原理图
软件版本:AD2013 (本站提供该软件免费下载链接)
电路连线方式:网络标号连线方式
注意:原理图只是画出了模块的引脚图,而并不是模块的内部结构原理图

PCB图
软件版本:AD2013 (本站提供该软件免费下载链接)
PCB图是由原理图导出,封装很大一部分都是作者自己绘制,不提供封装库,只提供连接好的源文件,可以直接在嘉立创进行打板。两层板,上下覆铜接地。
注意:PCB图中间有一个项目编号,隐藏在单片机底座下,插入单片机后不会看到。如果想截没有项目编号的PCB图,可在PCB源文件中点击删除。另外,如果想在实物PCB板上加自己的信息(比如日期、学号、姓名等),可联系客服。

系统框图
绘制软件:VISIO (本站提供该软件免费下载链接)

软件设计流程
绘制软件:VISIO (本站提供该软件免费下载链接)

开题报告
下图为开题报告整体框架模板,基本上所有项目的开题报告格式都如下所示,但由于部分院校要求不一致,可能有一小部分格式有所变动。

购买后可查看具体内容!
设计说明书
总字数:14000+
摘 要
随着科技的发展,人们生活水平的提高,在人们的生活中,进行商品的交流次数和速度也越来越块,而对当前的物品进行称重的需求也越来越高,而当前进行物品的称重,很多用户看不了测量的界面,而对于物品的测量,也只是用户通过看当前的重量,然后计算价格得出总重量,而计算过程出错或者看错都会给人们的生活带来一定的损失,因此此次设计一款智能语音电子称,该设计通过软件和硬件来进行设计,硬件通过HX711对当前物品的重量进行检测,采用矩阵键盘输入对于的价格,并将自动计算的总价进行显示和语音播报出现;软件设计:采用Keil5作为此次设计程序编程软件,采用AD作为此次设计的原理图和PCB的绘制软件,采用stc-isp作为此次设计程序的烧录软件,采用Visio作为此次设计的流程图绘制软件;通过软硬件配合进行设计,可以实现不同重量不同价格的物品进行称重,并将检测的重量进行语音播报和显示出来。
关键词:称重;语音播报;矩阵键盘;LCD12864液晶显示
Abstract
With the development of science and technology and the improvement of people’s living standards, the frequency and speed of commodity communication in People’s Daily life are getting more and more blocked, and the demand for weighing current items is also getting higher and higher. However, many users cannot see the interface for weighing current items, and the measurement of items is just by looking at the current weight. Then calculate the price to get the total weight, and the calculation process error or misreading will bring certain losses to people’s lives, so this design of an intelligent voice electronic said, the design through software and hardware to design, hardware through HX711 to detect the weight of the current item, the matrix keyboard input for the price, And will automatically calculate the total price for display and voice broadcast; Software design: Keil5 is used as the programming software of this design, AD is used as the drawing software of this design’s schematic diagram and PCB, stc-isp is used as the burning software of this design program, and Visio is used as the flowchart drawing software of this design. Through the design of hardware and software cooperation, it can realize the weighing of items with different weights and different prices, and the detected weight can be broadcast and displayed by voice.
Keywords:weighing; Voice broadcast; Matrix keyboard; LCD12864 LCD display
目 录
摘 要
Abstract
第一章 绪论
1.1 选题背景及实际意义
1.2 国内外发展历程
1.3 本论文研究目标与框架
第2章 系统设计方案
2.1 主要元器件选择
2.1.1 主控芯片选择
2.1.3 显示方案选择
2.2 整体设计方案
第3章 硬件设计
3.1 主控模块电路
3.2 称重模块电路
3.3 语音播报模块电路
3.4 矩阵键盘模块电路
3.5 LCD12864显示模块电路
3.6 时钟芯片(DS1302)
第4章 系统程序设计
4.1 编程软件介绍
4.2 系统主流程设计
4.3 矩阵键盘子流程
4.4 称重模块HX711模块子流程
4.5 时钟模块子流程
第5章 仿真测试
5.1 仿真总体设计
5.2 上电仿真测试
5.3 称重过程仿真测试
5.4 语音播报仿真测试
第6章 实物制作与调试过程
6.1 实物调试部分
6.2 上电实物测试
6.3 称重过程实物测试
6.4 语音播报实物测试
第7章 结论
参 考 文 献
致谢
附录
附录A: 原理图
附录B:PCB
附录C:主程序
购买后可查看具体内容!
答辩PPT
下图为答辩PPT整体框架模板,基本上所有项目的答辩PPT格式都如下所示,但由于部分院校要求不一致,可能有一小部分格式有所变动。

购买后可查看具体内容!