项目编号:mcuclub-yq-002
51单片机实物设计简介:
单片机类型:STC89C52
具体功能:
1、通过DS18B20测量温度,若温度高于设定最大阈值,红灯闪烁,若温度低于设定最小阈值,黄灯闪烁,若处于正常值,绿灯常亮
2、通过ADC0832配合电压检测电路检测当前电压
3、通过按键设置温度上下限
4、通过显示屏显示测量数据
扩展功能:通过蓝牙模块将测量数据发送到手机端
实物演示视频:
打开视频声音方法:鼠标放在视频中,点击右下角小喇叭图形即可;视频放大后不清晰,可将鼠标放在视频上,点击“进入哔哩哔哩,观看更高清”
仿真演示视频:
打开视频声音方法:鼠标放在视频中,点击右下角小喇叭图形即可;视频放大后不清晰,可将鼠标放在视频上,点击“进入哔哩哔哩,观看更高清”
电子版资料介绍视频:
打开视频声音方法:鼠标放在视频中,点击右下角小喇叭图形即可;视频放大后不清晰,可将鼠标放在视频上,点击“进入哔哩哔哩,观看更高清”
电子版实物资料预览

实物图
底板:底板在嘉立创进行打板,为绿色PCB板,两层板,厚度1.2,上下覆铜接地。元器件基本上为插针式,个别降压芯片会使用贴片式。
供电接口:TYPE-C

电子版仿真资料预览

仿真图
仿真软件版本:proteus8.17 (本站提供该软件免费下载链接)
电路连线方式:网络标号连线方式
注意:部分实物元器件仿真中没有,仿真中会用其他工作原理相似的元件代替,这样可能导致实物程序和仿真程序不一样

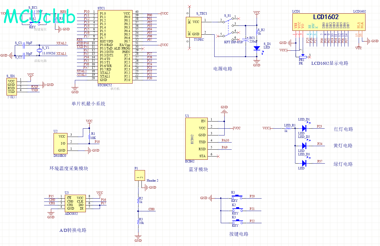
原理图
软件版本:AD2013 (本站提供该软件免费下载链接)
电路连线方式:网络标号连线方式
注意:原理图只是画出了模块的引脚图,而并不是模块的内部结构原理图

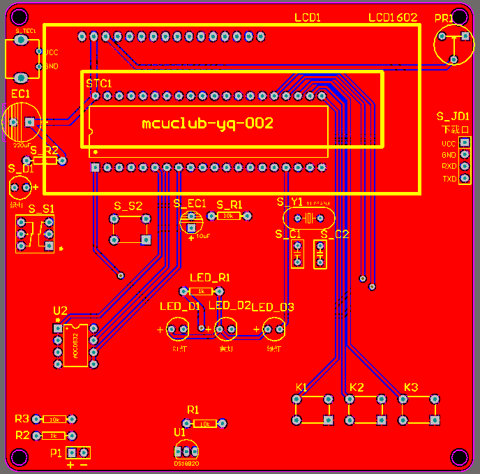
PCB图
软件版本:AD2013 (本站提供该软件免费下载链接)
PCB图是由原理图导出,封装很大一部分都是作者自己绘制,不提供封装库,只提供连接好的源文件,可以直接在嘉立创进行打板。两层板,上下覆铜接地。
注意:PCB图中间有一个项目编号,隐藏在单片机底座下,插入单片机后不会看到。如果想截没有项目编号的PCB图,可在PCB源文件中点击删除。另外,如果想在实物PCB板上加自己的信息(比如日期、学号、姓名等),可联系客服。

系统框图
绘制软件:VISIO (本站提供该软件免费下载链接)

软件设计流程
绘制软件:VISIO (本站提供该软件免费下载链接)

开题报告
下图为开题报告整体框架模板,基本上所有项目的开题报告格式都如下所示,但由于部分院校要求不一致,可能有一小部分格式有所变动。

购买后可查看具体内容!
设计说明书
总字数:13000+
摘 要
本文描述了基于STC89C52单片机和温度传感器等器件设计的数字温度计及电压表的设计原理和实现方法。通过DS18B20测量温度,通过ADC0832配合电压检测电路检测当前电压。硬件包括:电源电路、显示电路、温度采集电路,电压检测点路,按键电路、LED灯电路等。系统最大特点在于其软件设计使用层次化、模块化设计方法。经调试和测试,系统各项性能指标参数完全达到设计指标。系统采用C语言进行编程,易于维护和修改。方案介绍了数字温度计系统的整体功能;其次介绍了各个模块的硬件模块电路设计,说明了相应元器件的选择和应用,阐述了各部分控制原理和软件调试。
关键词:STC89C52单片机;DS18B20温度传感器;LED灯;数字温度计
Abstract
This paper describes the design principle and implementation method of digital thermometer and voltmeter based on STC89C52 microcontroller and temperature sensor. The temperature is measured through DS18B20, and the current voltage is detected through ADC0832 cooperating with the voltage detection circuit. Hardware includes: power circuit, display circuit, temperature acquisition circuit, voltage detection point circuit, key circuit, LED lamp circuit, etc. The biggest feature of the system is that its software design uses hierarchical and modular design methods. After debugging and testing, all performance parameters of the system fully meet the design indicators. The system is programmed with C language, which is easy to maintain and modify. The whole function of the digital thermometer system is introduced; Secondly, it introduces the hardware module circuit design of each module, explains the selection and application of corresponding components, and expounds the control principle and software debugging of each part.
Key words: STC89C52 single chip microcomputer; DS18B20 temperature sensor; LED lamp; Digital thermometer.
目 录
1 绪论
1.1 课题背景
1.2 国内外研究现状和发展趋势
1.3 本课题的研究内容
2 系统总体方案
2.1控制方式的选择
2.1.1 主控芯片方案选择
2.1.2 显示模块方案选择
2.1.3 按键模块方案选择
2.2 系统结构设计
3 硬件电路设计
3.1 单片机最小系统
3.1.1主控模块电路
3.1.2 晶振电路
3.1.3 复位电路
3.1.4 电源电路
3.1.5下载电路
3.2环境温度采集模块
3.3 电压检测模块
3.4 LED灯电路模块
3.5 LCD1602显示电路
3.6 独立按键电路
3.7蓝牙模块(ECB02)
4 系统程序设计
4.1 编程软件介绍
4.2 系统主流程设计
4.3 独立按键
4.4 A/D模数转换子流程
4.5 LCD1602液晶显示子流程
4.6 蓝牙模块子流程
5 仿真测试
5.1整体仿真测试
5.2 温度仿真测试
5.3 电压检测仿真测试
6 实物测试
6.1整体实物测试
6.2 温度实物测试
6.3 电压检测实物测试
总结
致 谢
参考文献
附 录
附录A:原理图
附录B:PCB
附录C:主程序
购买后可查看具体内容!
答辩PPT
下图为答辩PPT整体框架模板,基本上所有项目的答辩PPT格式都如下所示,但由于部分院校要求不一致,可能有一小部分格式有所变动。

购买后可查看具体内容!