项目编号:mcuclub-yq-007
51单片机实物设计简介:
单片机类型:STC89C52
具体功能:
1、通过按键可调整比赛时间(三个按键)
2、通过按键启停比赛时间(一个按键)
3、通过按键进行加分(每队3个,分别是1分,2分,3分)
4、通过按键,可切换场地(一个按键)
5、每增加分数,可通过TTS语音播报比分
6、当比赛时间结束后,蜂鸣器响3s,通过语音提醒,并报出比分
7、通过显示屏显示比赛时间、各队分数
实物演示视频:
打开视频声音方法:鼠标放在视频中,点击右下角小喇叭图形即可;视频放大后不清晰,可将鼠标放在视频上,点击“进入哔哩哔哩,观看更高清”
仿真演示视频:
打开视频声音方法:鼠标放在视频中,点击右下角小喇叭图形即可;视频放大后不清晰,可将鼠标放在视频上,点击“进入哔哩哔哩,观看更高清”
电子版资料介绍视频:
打开视频声音方法:鼠标放在视频中,点击右下角小喇叭图形即可;视频放大后不清晰,可将鼠标放在视频上,点击“进入哔哩哔哩,观看更高清”
电子版实物资料预览

实物图
底板:底板在嘉立创进行打板,为绿色PCB板,两层板,厚度1.2,上下覆铜接地。元器件基本上为插针式,个别降压芯片会使用贴片式。
供电接口:TYPE-C

电子版仿真资料预览

仿真图
仿真软件版本:proteus8.17 (本站提供该软件免费下载链接)
电路连线方式:网络标号连线方式
注意:部分实物元器件仿真中没有,仿真中会用其他工作原理相似的元件代替,这样可能导致实物程序和仿真程序不一样

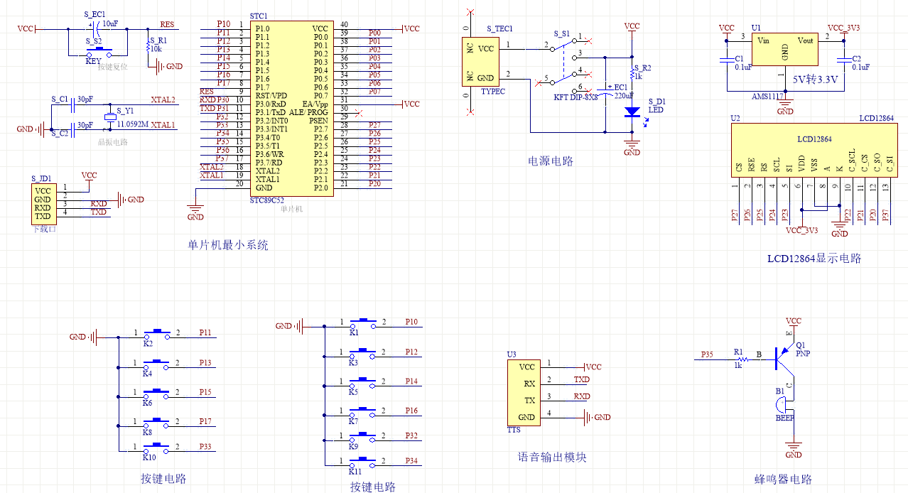
原理图
软件版本:AD2013 (本站提供该软件免费下载链接)
电路连线方式:网络标号连线方式
注意:原理图只是画出了模块的引脚图,而并不是模块的内部结构原理图

PCB图
软件版本:AD2013 (本站提供该软件免费下载链接)
PCB图是由原理图导出,封装很大一部分都是作者自己绘制,不提供封装库,只提供连接好的源文件,可以直接在嘉立创进行打板。两层板,上下覆铜接地。
注意:PCB图中间有一个项目编号,隐藏在单片机底座下,插入单片机后不会看到。如果想截没有项目编号的PCB图,可在PCB源文件中点击删除。另外,如果想在实物PCB板上加自己的信息(比如日期、学号、姓名等),可联系客服。

系统框图
绘制软件:VISIO (本站提供该软件免费下载链接)

软件设计流程
绘制软件:VISIO (本站提供该软件免费下载链接)

开题报告
下图为开题报告整体框架模板,基本上所有项目的开题报告格式都如下所示,但由于部分院校要求不一致,可能有一小部分格式有所变动。

购买后可查看具体内容!
设计说明书
总字数:13000+
摘 要
体育比赛信息化、智能化是社会发展必然要求;为了使篮球比赛计时计分器具备功能强大,通用性高、价格便宜、可靠性高、抗于扰能力强等优势,设计并开发了一套基于 STC89C52 单片机篮球比赛计时计分器系统,通过按键调整比赛时间(三个按键)、启停比赛时间(一个按键)、进行加分(每队3个,分别是1分,2分,3分)、可切换场地(一个按键);通过TTS语音播报模块及时播报比分情况,通过显示屏显示比赛时间、各队分数。借助 Keil编程工具实现了对控制程序的设计与调试,将程序拷贝到系统中,实现对系统功能的不同控制;经过实验仿真,该设计能完整实现比赛计时、计分、开始、暂停、提示和交换场地等功能,所使用的 LCD12 864液晶显示屏相对传统LED示器具有显示清晰、多用途驱动的作用,并具备良好的实用性;该设计可以满足市场需求,具有较好的推广应用价值。
关键词:篮球比赛计分;STC89C52;LCD12864;Keil编程工具
Abstract:
Informationization and intelligentization of sports competition are inevitable requirements of social development; In order to make the basketball game timing and scoring device with powerful function, high versatility, low price, high reliability, strong anti-interference ability and other advantages, design and develop a set of basketball game timing and scoring system based on STC89C52 single chip microcomputer, through the buttons to adjust the game time (three buttons), start and stop the game time (one button), extra points (3 for each team, They are 1 point, 2 points, 3 points), switchable venue (one button); Through the TTS voice broadcast module timely broadcast the score, through the display screen to display the game time, each team score. Keil programming tool is used to realize the design and debugging of the control program. The program is copied to the system to realize the different control of the system functions. After experimental simulation, the design can fully realize the game timing, scoring, start, pause, prompt and exchange venue and other functions, the use of LCD12 864 LCD compared with the traditional LED indicator has a clear display, multi-purpose driving role, and has good practicability; The design can meet the market demand and has good application value.
Key words: basketball game scoring; STC89C52; LCD12864; Keil programming tool.
目录
1 绪论
1.1选题背景及实际意义
1.2国内外研究现状
1.3本文的组织结构以及研究目标
2 系统设计方案
2.1 主要模块方案选择
2.1.1 主控芯片方案选择
2.1.2 显示模块方案选择
2.1.3 按键模块方案选择
2.2 整体设计方案
3 硬件设计
3.1单片机最小系统
3.1.1主控模块电路
3.1.2 晶振电路
3.1.3 复位电路
3.1.4 电源电路
3.1.5下载电路
3.2显示模块电路
3.3语音输出模块电路
3.4 独立按键模块电路
3.5 蜂鸣器报警电路模块
4 系统程序设计
4.1 编程软件介绍
4.2 主程序流程设计
4.3 按键函数流程设计
4.4 显示函数流程设计
4.5 处理状态函数流程设计
5 仿真测试
5.1 仿真整体焊接测试
5.2 篮球比赛时间设置仿真测试
5.3 篮球比赛过程仿真测试
5.4 篮球比赛结束仿真测试
6 实物测试
6.1 实物整体焊接测试
6.2 篮球比赛时间设置实物测试
6.3 篮球比赛过程实物测试
6.4 篮球比赛结束实物测试
7结论
参考文献
致谢
附录1:原理图
附录2:PCB
附录3:主程序
购买后可查看具体内容!
答辩PPT
下图为答辩PPT整体框架模板,基本上所有项目的答辩PPT格式都如下所示,但由于部分院校要求不一致,可能有一小部分格式有所变动。

购买后可查看具体内容!