项目编号:mcuclub-yq-008
51单片机实物设计简介:
单片机类型:STC89C52
具体功能:
1、通过按键’A‘控制秒表的开始,暂停和复位,
2、通过按键’B‘在计时中,可按多次,作为多个时间结点,并通过AT24C02将数据保存
3、通过按键’C‘控制查看记录,’A‘向上查看,’B‘向下查看
4、通过6位数码管显示数据,格式为:前两位为分,中间两位为秒,后两位为满100记录1s
实物演示视频:
打开视频声音方法:鼠标放在视频中,点击右下角小喇叭图形即可;视频放大后不清晰,可将鼠标放在视频上,点击“进入哔哩哔哩,观看更高清”
仿真演示视频:
打开视频声音方法:鼠标放在视频中,点击右下角小喇叭图形即可;视频放大后不清晰,可将鼠标放在视频上,点击“进入哔哩哔哩,观看更高清”
电子版资料介绍视频:
打开视频声音方法:鼠标放在视频中,点击右下角小喇叭图形即可;视频放大后不清晰,可将鼠标放在视频上,点击“进入哔哩哔哩,观看更高清”
电子版实物资料预览

实物图
底板:底板在嘉立创进行打板,为绿色PCB板,两层板,厚度1.2,上下覆铜接地。元器件基本上为插针式,个别降压芯片会使用贴片式。
供电接口:TYPE-C

电子版仿真资料预览

仿真图
仿真软件版本:proteus8.17 (本站提供该软件免费下载链接)
电路连线方式:网络标号连线方式
注意:部分实物元器件仿真中没有,仿真中会用其他工作原理相似的元件代替,这样可能导致实物程序和仿真程序不一样

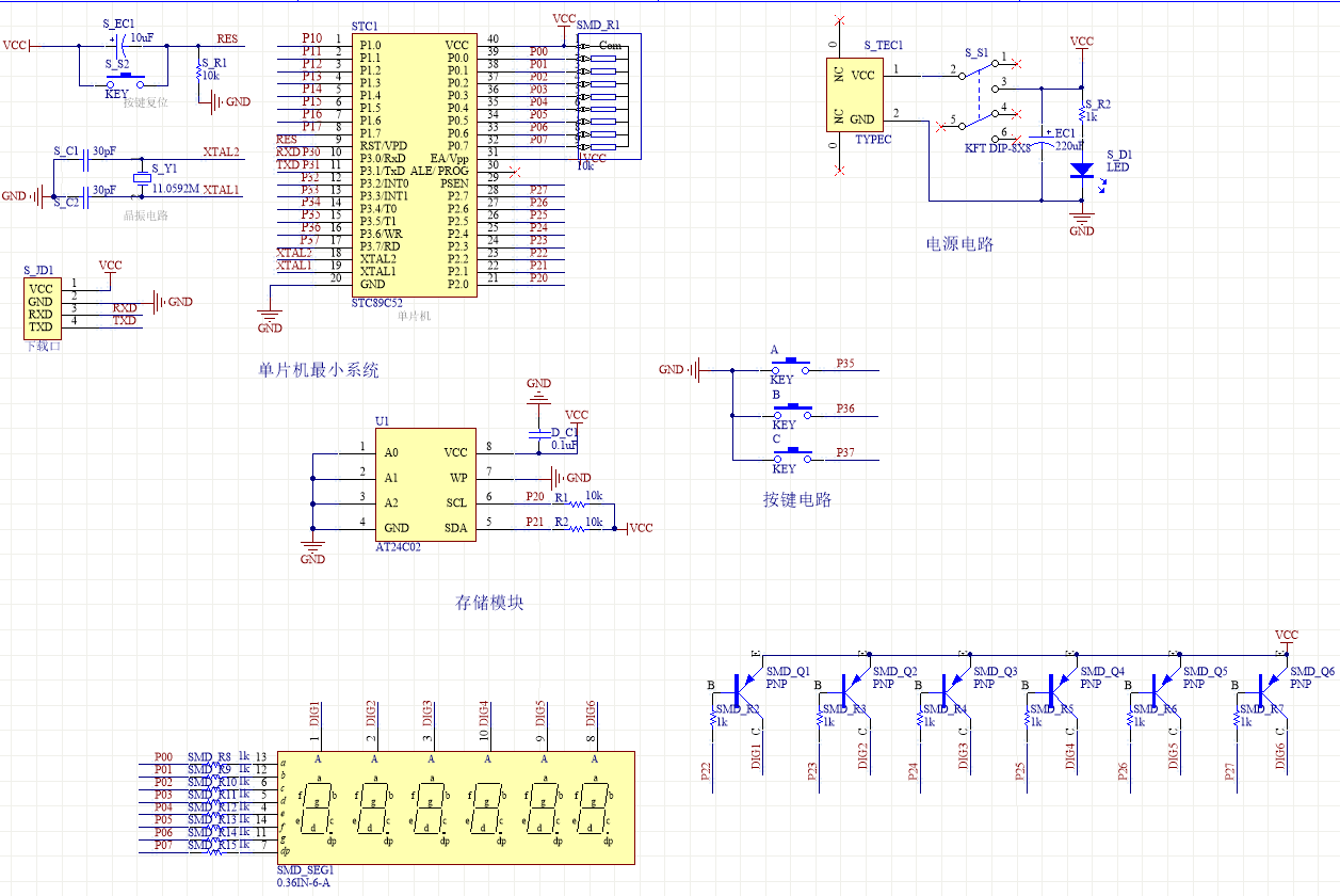
原理图
软件版本:AD2013 (本站提供该软件免费下载链接)
电路连线方式:网络标号连线方式
注意:原理图只是画出了模块的引脚图,而并不是模块的内部结构原理图

PCB图
软件版本:AD2013 (本站提供该软件免费下载链接)
PCB图是由原理图导出,封装很大一部分都是作者自己绘制,不提供封装库,只提供连接好的源文件,可以直接在嘉立创进行打板。两层板,上下覆铜接地。
注意:PCB图中间有一个项目编号,隐藏在单片机底座下,插入单片机后不会看到。如果想截没有项目编号的PCB图,可在PCB源文件中点击删除。另外,如果想在实物PCB板上加自己的信息(比如日期、学号、姓名等),可联系客服。

系统框图
绘制软件:VISIO (本站提供该软件免费下载链接)

软件设计流程
绘制软件:VISIO (本站提供该软件免费下载链接)

开题报告
下图为开题报告整体框架模板,基本上所有项目的开题报告格式都如下所示,但由于部分院校要求不一致,可能有一小部分格式有所变动。

购买后可查看具体内容!
设计说明书
总字数:12000+
摘 要
秒表作为日常生活中,特别是体育运动中应用的特别广泛,所以精确且方使使用的秒表就被越来越多的人所选择,数字电子秒表具有显示直观、读取方便、精度高等优点,在计时中广泛使用。本设计是一个利用单片机控制的多功能秒表系统它是基于 51 系列的单片机进行的系统设计,利用其定时器/计数器定时和记数的原理,结合显示电路、电源电路、LED 数码管以及键盘电路来设计计时器。将软、硬件有机地结合起来,采用6位数码管作为此次设计的显示模块,采用三个按键对其进行控制,可以实现一个按键记录多个值。其中软件系统采用C语言编写程序,包括显示程序,计数程序,中断程序,延时程序等,硬件系统利用 PROTEUS 强大的功能来实现,简单切易于观察,在仿真中就可以观察到实际的工作状态。其突出的优点:体积小、功耗最低、宜用电池作为电源、硬件结构紧凑、简单和软件设计灵活。
关键词:秒表;数码管;STC89C52;C语言
Abstract
The stopwatch is widely used in daily life, especially in sports, so the accurate and convenient stopwatch is chosen by more and more people. The digital electronic stopwatch has the advantages of intuitive display, easy reading and high precision, and is widely used in timekeeping. This design is a multifunctional stopwatch system controlled by single chip microcomputer it is based on 51 series of single chip microcomputer system design, using its timer/counter timing and counting principle, combined with display circuit, power circuit, LED digital tube and keyboard circuit to design timer. The software and hardware are organically combined, using a 6-digit digital tube as the display module of the design, using three keys to control it, can achieve a key record multiple values. The software system uses C language to write programs, including display program, counting program, interrupt program, delay program, etc. The hardware system uses the powerful functions of PROTEUS to achieve, simple and easy to observe, you can observe the actual working state in the simulation. Its outstanding advantages: small size, the lowest power consumption, suitable for battery as a power supply, compact hardware structure, simple and flexible software design.
Keywords: stopwatch; Digital tube; STC89C52; C language
目 录
摘 要
Abstract
1 绪论
1.1 选题背景及实际意义
1.2 国内外发展历程
2 系统设计方案
2.1 主要元器件选择
2.1.1 主控芯片选择
2.1.3 显示方案选择
2.2 整体设计方案
3 硬件设计
3.1 单片机最小系统
3.1.1主控模块电路
3.1.2 晶振电路
3.1.3 复位电路
3.1.4 电源电路
3.1.5下载电路
3.2 数码管显示模块
3.3 独立按键电路模块
3.4 AT24C02存储模块
4 系统程序设计
4.1 编程软件介绍
4.2 系统主流程设计
4.3独立按键
4.4 存储模块子流程
4.5 数码管软件设计流程
5 实物测试
5.1 整体仿真测试图
5.2 按键控制秒表启停仿真测试
5.3 值多次记录并查看仿真测试
6 实物测试
6.1 整体实物测试图
6.2 按键控制秒表启停实物测试
6.3 值多次记录并查看实物测试
7 总结
参考文献
致谢
附录
附录一:原理图
附录二:PCB
附录三:主程序
购买后可查看具体内容!
答辩PPT
下图为答辩PPT整体框架模板,基本上所有项目的答辩PPT格式都如下所示,但由于部分院校要求不一致,可能有一小部分格式有所变动。

购买后可查看具体内容!