项目编号:mcuclub-yq-010
STM32单片机实物设计简介:
单片机类型:STM32F103C8T6
具体功能:
1、通过血压计检测血压值(一个按键控制控制启动及切换)
2、通过脉搏检测脉搏值(一个按键控制控制启动1分钟)
3、通过非接触红外测温模块检测体温值(一个按键控制启动)
4、通过显示屏显示数据
拓展功能:通过蓝牙将测量数据发送到手机端
实物演示视频:
打开视频声音方法:鼠标放在视频中,点击右下角小喇叭图形即可;视频放大后不清晰,可将鼠标放在视频上,点击“进入哔哩哔哩,观看更高清”
电子版资料介绍视频:
打开视频声音方法:鼠标放在视频中,点击右下角小喇叭图形即可;视频放大后不清晰,可将鼠标放在视频上,点击“进入哔哩哔哩,观看更高清”
电子版实物资料预览

实物图
底板:底板在嘉立创进行打板,为绿色PCB板,两层板,厚度1.2,上下覆铜接地。元器件基本上为插针式,个别降压芯片会使用贴片式。
供电接口:TYPE-C

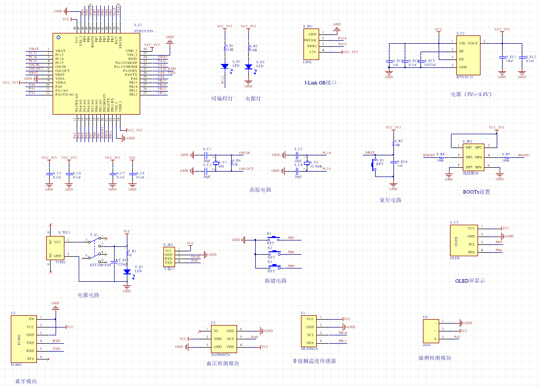
原理图
软件版本:AD2013 (本站提供该软件免费下载链接)
电路连线方式:网络标号连线方式
注意:原理图只是画出了模块的引脚图,而并不是模块的内部结构原理图

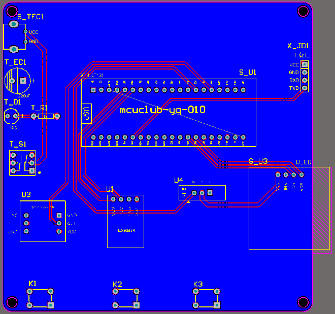
PCB图
软件版本:AD2013 (本站提供该软件免费下载链接)
PCB图是由原理图导出,封装很大一部分都是作者自己绘制,不提供封装库,只提供连接好的源文件,可以直接在嘉立创进行打板。两层板,上下覆铜接地。
注意:PCB图中间有一个项目编号,隐藏在单片机底座下,插入单片机后不会看到。如果想截没有项目编号的PCB图,可在PCB源文件中点击删除。另外,如果想在实物PCB板上加自己的信息(比如日期、学号、姓名等),可联系客服。

系统框图
绘制软件:VISIO (本站提供该软件免费下载链接)

软件设计流程
绘制软件:VISIO (本站提供该软件免费下载链接)

开题报告
下图为开题报告整体框架模板,基本上所有项目的开题报告格式都如下所示,但由于部分院校要求不一致,可能有一小部分格式有所变动。

购买后可查看具体内容!
设计说明书
总字数:14000+
摘 要
脉搏、血压、体温作为人们最为常见的一种生理现象,经常用来反应人们的心脏或者血管的状态,通过测量这些参数可以为医护人员提供对疾病及其血流等生理检测的依据。此次设计的这款基于单片机的人体生理参数监测系统设计,该系统采用STM32单片机作为主控芯片,通过脉搏检测模块、血压监测模块、非接触温度传感器,并将检测的脉搏、血压、温度显示再液晶显示屏OLED上。该系统的工作如下:1.硬件设计,通过选用脉搏检测模块、血压监测模块、温度检测模块完成硬件设计。2.软件设计,通过C语言作为此次设计的编程语言,使得硬件实现对数据进行采集,然后进行数据的处理,最后进行数据的显示及其提醒等,最后将检测的数据显示再液晶显示屏OLED上,医护人员通过显示屏实时观察被检测者的脉搏、血压以及温度的变化,并针对检测结果进行及时处理,且该设备操作检测较为简单,用户也可以进行自我检测。所以此次设计具有一定的研究价值和实际意义。
关键词:脉搏监测;血压监测;温度监测;数据采集;数据显示
Abstract
As one of the most common physiological phenomena, pulse, blood pressure and body temperature are often used to reflect the state of people’s heart or blood vessels. By measuring these parameters, medical personnel can provide the basis for physiological detection of diseases and blood flow.The design of the human physiological parameters monitoring system based on microcontroller design, the system uses STM32 microcontroller as the main control chip, through the pulse detection module, blood pressure monitoring module, non-contact temperature sensor, and will detect the pulse, blood pressure, temperature display on the OLED. The work of the system is as follows: 1. Hardware design. The hardware design is completed by selecting pulse detection module, blood pressure monitoring module and temperature detection module. 2. Software design, C language is used as the programming language of this design, so that the hardware can realize data acquisition, data processing, data display and reminder, etc. Finally, the detected data is displayed on the OLED, and medical staff can observe the pulse, blood pressure and temperature changes of the tested person in real time through the display screen. And the detection results are processed in time, and the operation of the device detection is simple, users can also carry out self-detection. So this design has certain research value and practical significance.
Keywords:pulse monitoring; Blood pressure monitoring; Temperature monitoring; Data acquisition; Data display
目录
第1章 绪论
1.1 选题背景及实际意义
1.2 国内外发展历程
1.3 本论文研究目标与框架
第2章 系统设计方案
2.1 主要元器件选择
2.2 整体设计方案
2.3 本章小结
第3章 硬件设计
3.2 脉搏检测电路模块
3.3 血压监测电路模块
3.4 MLX90614测温模块电路
3.5 按键电路模块
3.6 OLED显示模块电路
3.7蓝牙模块(ECB02)
3.8 本章小结
4 系统程序设计
4.1 编程软件介绍
4.2 系统主流程设计
4.3 独立按键
4.4 OLED显示流程设计
4.5 蓝牙模块子流程
5 实物制作与调试过程
5.1 电路焊接总图
5.2 上电运行检测实物测试
5.3 温度监测物测试
5.4 脉搏监测物测试
5.5 血压监测实物测试
5.6 蓝牙模块实物测试
结 论
参考文献
致 谢
附录1:原理图
附录2:PCB
附录3:主程序
购买后可查看具体内容!
答辩PPT
下图为答辩PPT整体框架模板,基本上所有项目的答辩PPT格式都如下所示,但由于部分院校要求不一致,可能有一小部分格式有所变动。

购买后可查看具体内容!