项目编号:mcuclub-yq-011
STM32单片机实物设计简介:
单片机类型:STM32F103C8T6
具体功能:
1、通过3*3的矩阵键盘模拟9种商品,当按下某个商品时,显示商品名及价格
2、通过按下确认键后,通过红外计数管检测投币数量,当数量一致时,通过步进电机正转180°模拟出货,出货后5s后,步进电机反转180°回归,并清除显示的商品
3、通过触发型光敏电阻检测光照,当光照过低,则打开补光灯,照亮商品
4、通过显示屏显示数据
实物演示视频:
打开视频声音方法:鼠标放在视频中,点击右下角小喇叭图形即可;视频放大后不清晰,可将鼠标放在视频上,点击“进入哔哩哔哩,观看更高清”
电子版资料介绍视频:
打开视频声音方法:鼠标放在视频中,点击右下角小喇叭图形即可;视频放大后不清晰,可将鼠标放在视频上,点击“进入哔哩哔哩,观看更高清”
电子版实物资料预览

实物图
底板:底板在嘉立创进行打板,为绿色PCB板,两层板,厚度1.2,上下覆铜接地。元器件基本上为插针式,个别降压芯片会使用贴片式。
供电接口:TYPE-C

原理图
软件版本:AD2013 (本站提供该软件免费下载链接)
电路连线方式:网络标号连线方式
注意:原理图只是画出了模块的引脚图,而并不是模块的内部结构原理图

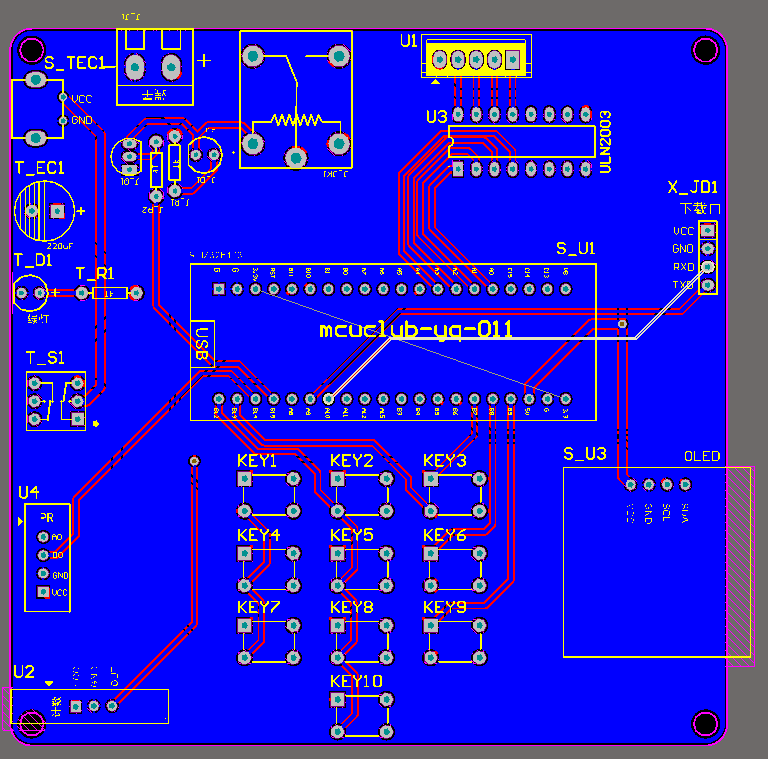
PCB图
软件版本:AD2013 (本站提供该软件免费下载链接)
PCB图是由原理图导出,封装很大一部分都是作者自己绘制,不提供封装库,只提供连接好的源文件,可以直接在嘉立创进行打板。两层板,上下覆铜接地。
注意:PCB图中间有一个项目编号,隐藏在单片机底座下,插入单片机后不会看到。如果想截没有项目编号的PCB图,可在PCB源文件中点击删除。另外,如果想在实物PCB板上加自己的信息(比如日期、学号、姓名等),可联系客服。

系统框图
绘制软件:VISIO (本站提供该软件免费下载链接)

软件设计流程
绘制软件:VISIO (本站提供该软件免费下载链接)

开题报告
下图为开题报告整体框架模板,基本上所有项目的开题报告格式都如下所示,但由于部分院校要求不一致,可能有一小部分格式有所变动。

购买后可查看具体内容!
设计说明书
总字数:13000+
摘 要
随着生活的日益富足,智能消费已成为未来发展趋势,当前我国都保持着人工售货的方式进行售卖,需要消耗大量的人力、物力、财力,因此设计可以进行自动售卖的智能系统具有一定的研究价值和研究意义;此次设计一款基于STM32单片机自动售卖机,用户可以3*3的矩阵键盘模拟9种商品,当按下某个商品时,显示商品名及价格;通过红外计数管检测投币数量,当数量一致时,通过步进电机正转180°模拟出货,出货后5s后,步进电机反转180°回归,并清除显示的商品;通过触发型光敏电阻检测光照,当光照过低,则打开补光灯,照亮商品。该设计可以实现自动售卖的功能,可以节省大量的人力和物力,所以此次设计具有一定的研究价值和实际意义。
关键词:自动售卖;矩阵键盘;货物选择;单片机
Abstract
With the increasing abundance of life, intelligent consumption has become the trend of the future. Currently, our country is maintaining the way of artificial vending for sale, which needs to consume a lot of manpower, material resources and financial resources. Therefore, the design of intelligent system which can automatically sell has certain research value and significance. This design is based on STM32 single chip microcomputer vending machine, the user can 3*3 matrix keyboard simulation of 9 kinds of goods, when pressing a commodity, display commodity name and price; The number of coins is detected through the infrared counter tube. When the number is consistent, the stepper motor is turned 180° to simulate shipment. After 5s after shipment, the stepper motor reverses 180° to return and clear the displayed goods. The light is detected by trigger type photoresistor. When the light is too low, the fill light lamp is turned on to illuminate the product. The design can realize the function of automatic sale, can save a lot of manpower and material resources, so the design has a certain research value and practical significance.
Keywords: automatic sale; Matrix keyboard; Selection of goods; Single chip microcomputer.
目录
第1章 绪论
1.1 选题背景及实际意义
1.2 国内外发展历程
1.3 本论文研究目标与框架
第2章 系统设计方案
2.1 主要元器件选择
2.2 整体设计方案
第3章 硬件设计
3.1 单片机最小系统
3.2 OLED显示模块电路
3.3 矩阵键盘模块
3.4 光敏电阻电路模块
3.5 步进电机模块
3.6 红外对射模块(测速/计数)电路
3.7继电器模块电路
第4章 系统程序设计
4.1 编程软件介绍
4.2 系统主流程设计
4.3矩阵键盘子流程
4.4 步进电机子流程
第5章 实物制作与调试过程
5.1电路焊接总图
5.2上电运行实物测试
5.3商品购买实物测试
5.3补光实物测试
结 论
参考文献
致 谢
附录1:原理图
附录2:PCB
附录3:主程序
购买后可查看具体内容!
答辩PPT
下图为答辩PPT整体框架模板,基本上所有项目的答辩PPT格式都如下所示,但由于部分院校要求不一致,可能有一小部分格式有所变动。

购买后可查看具体内容!