项目编号:mcuclub-yq-012
51单片机实物设计简介:
单片机类型:STC89C52
具体功能:
1、通过MX1508驱动两个直流电机模拟上下扶梯(一个正转代表上行,一个反转代表下行)
2、每个扶梯都有两个红外对射管,进行人数计数,如果扶梯人数不为0,则高速运行,如果扶梯人数为0,则低速运行
3、每个扶梯都有两个按键,作为紧急制动按键,按下后,电梯停止运行,再按下,电梯正常运行
实物演示视频:
打开视频声音方法:鼠标放在视频中,点击右下角小喇叭图形即可;视频放大后不清晰,可将鼠标放在视频上,点击“进入哔哩哔哩,观看更高清”
仿真演示视频:
打开视频声音方法:鼠标放在视频中,点击右下角小喇叭图形即可;视频放大后不清晰,可将鼠标放在视频上,点击“进入哔哩哔哩,观看更高清”
电子版资料介绍视频:
打开视频声音方法:鼠标放在视频中,点击右下角小喇叭图形即可;视频放大后不清晰,可将鼠标放在视频上,点击“进入哔哩哔哩,观看更高清”
电子版实物资料预览

实物图
底板:底板在嘉立创进行打板,为绿色PCB板,两层板,厚度1.2,上下覆铜接地。元器件基本上为插针式,个别降压芯片会使用贴片式。
供电接口:TYPE-C

电子版仿真资料预览

仿真图
仿真软件版本:proteus8.17 (本站提供该软件免费下载链接)
电路连线方式:网络标号连线方式
注意:部分实物元器件仿真中没有,仿真中会用其他工作原理相似的元件代替,这样可能导致实物程序和仿真程序不一样

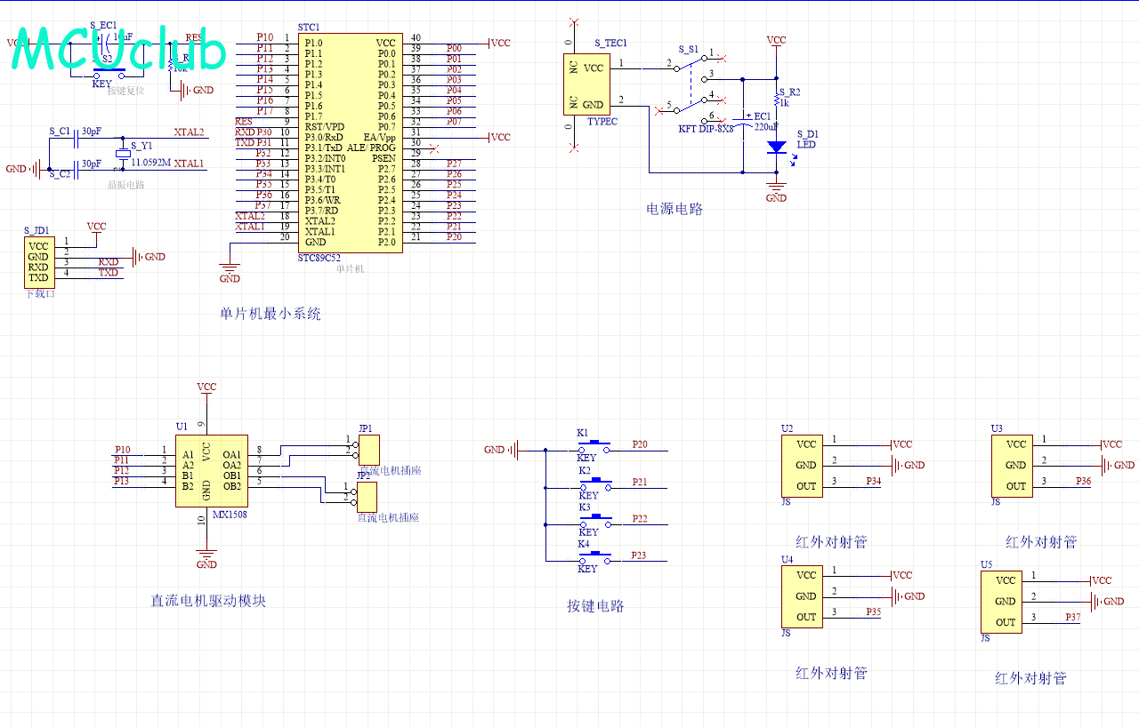
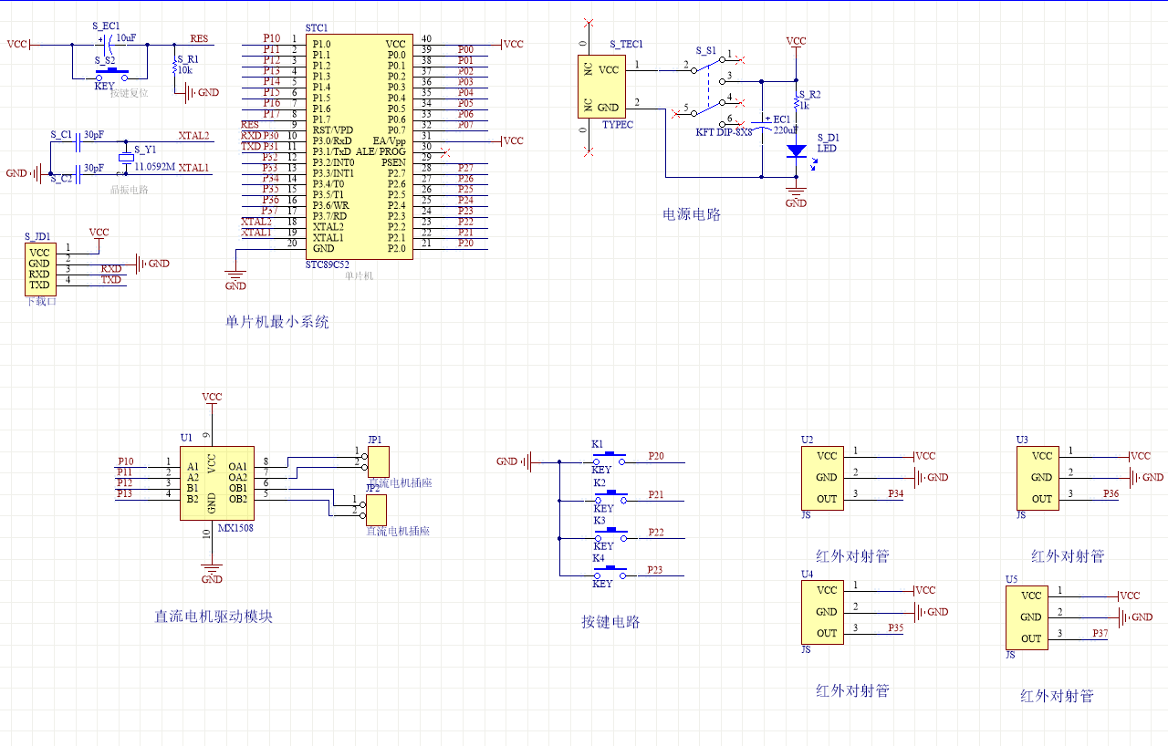
原理图
软件版本:AD2013 (本站提供该软件免费下载链接)
电路连线方式:网络标号连线方式
注意:原理图只是画出了模块的引脚图,而并不是模块的内部结构原理图

PCB图
软件版本:AD2013 (本站提供该软件免费下载链接)
PCB图是由原理图导出,封装很大一部分都是作者自己绘制,不提供封装库,只提供连接好的源文件,可以直接在嘉立创进行打板。两层板,上下覆铜接地。
注意:PCB图中间有一个项目编号,隐藏在单片机底座下,插入单片机后不会看到。如果想截没有项目编号的PCB图,可在PCB源文件中点击删除。另外,如果想在实物PCB板上加自己的信息(比如日期、学号、姓名等),可联系客服。

系统框图
绘制软件:VISIO (本站提供该软件免费下载链接)

软件设计流程
绘制软件:VISIO (本站提供该软件免费下载链接)

开题报告
下图为开题报告整体框架模板,基本上所有项目的开题报告格式都如下所示,但由于部分院校要求不一致,可能有一小部分格式有所变动。

购买后可查看具体内容!
设计说明书
总字数:14000+
摘 要
如今,人们生活水平及生活质量的提高使得其对电梯的性能及数量提出了更高的要求,所以加强和完菩电梯外观及自动化控制系统的设计成为当下高层建筑规划中的一个重要任务。本文设计了一款基于STC89C52单片机设计了一种自动扶梯检测系统,通过两对红外对射管,进行人数计数,如果扶梯人数不为0,则高速运行,如果扶梯人数为0,则低速运行;每个扶梯通过两个按键,作为紧急制动按键,按下后,电梯停止运行,再按下,电梯正常运行;通过MX1508驱动两个直流电机模拟上下扶梯(一个正转代表上行,一个反转代表下行)。该设计能够帮助自动扶梯制造、安装、改造、维修保养以及检测机构准确的判断自动扶梯是否符合检验规则以及标准的要求,对自动扶梯的安全运行具有重要意义。
关键词:单片机;电梯;自动化控制系统
Abstract
Nowadays, the improvement of people’s living standard and quality of life has put forward higher requirements for the performance and quantity of elevators, so it has become an important task in the current high-rise building planning to strengthen and complete the design of the elevator appearance and automatic control system. This paper designs an escalator detection system based on STC89C52 microcontroller. Through two pairs of infrared reflector tubes, the number of people counts. If the number of people on the escalator is not 0, it runs at a high speed; if the number of people on the escalator is 0, it runs at a low speed; Each escalator uses two buttons as the emergency brake button. When pressed, the elevator stops running. When pressed again, the elevator runs normally. The MX1508 drives two DC motors to simulate the up and down escalators (one positive for up, one reverse for down). The design can help escalator manufacturing, installation, renovation, maintenance and inspection institutions accurately judge whether the escalator meets the requirements of inspection rules and standards, which is of great significance for the safe operation of the escalator.
Keywords:MCU; An elevator; Automatic control system
目录
摘 要
Abstract
1 引言
1.1 选题背景及实际意义
1.2 国内外发展历程
1.3 本论文研究目标与框架
2 系统设计方案
2.1 整体设计方案
2.2 主要元器件选择
2.2.1 主控芯片选择
2.2.2 按键方案选择
3 硬件设计
3.1单片机最小系统
3.1.1主控模块电路
3.1.2 晶振电路
3.1.3 复位电路
3.1.4 电源电路
3.1.5下载电路
3.2 独立按键模块电路
3.3 直流电机驱动模块
3.4 红外对射模块(测速/计数)电路
3.5 整体电路设计
4 系统程序设计
4.1 编程软件介绍
4.2 系统主流程设计
4.3 独立按键
4.4 直流电机-MX1508驱动模块子流程
5 手扶电梯控制系统仿真
5.1 仿真总体设计
5.2 手扶电梯上行检测仿真测试
5.3 手扶电梯下行检测仿真测试
5.4 手扶电梯紧急制动仿真测试
6 实物制作与调试过程
6.1 电路焊接总图
6.2 手扶电梯上行检测实物测试
6.3 手扶电梯下行检测实物测试
6.4 手扶电梯紧急制动实物测试
7 结论
参考文献
致谢
附录
附录1:原理图
附录2:PCB
附录3:主程序
购买后可查看具体内容!
答辩PPT
下图为答辩PPT整体框架模板,基本上所有项目的答辩PPT格式都如下所示,但由于部分院校要求不一致,可能有一小部分格式有所变动。

购买后可查看具体内容!